历史上的今天
今天是:2024年09月24日(星期二)
2021年09月24日 | 7-基于51单片机的超声波测距及温度补偿
2021-09-24 来源:eefocus
具体实现功能
系统由STC89C52单片机+超声波测距传感器(HC-SR04)+DS18B20温度传感器+LCD1602液晶显示屏+按键+蜂鸣器+电源构成
具体功能:1、LCD1602液晶显示测量的距离和温度;
2、测量范围0.02m~4m,精度为0.01m;
3、可以设置距离报警上下限值;按键功能:加键,减键,设置键
4、超过设定的报警上下限值则开始声光报警。

设计背景
单片机技术的迅速兴起与蓬勃发展,其稳定、安全、高效、经济等优点十分突出,所以其应用也十分广泛。单片机已经无处不在、与我们生活息息相关,并且渗透到生活的方方面面,如空调、VCD机、手机、微波炉、自动洗衣机及汽车电子设备等。单片机的特点是体积较小,也就是其集成特性,其内部结构是普通计算机系统的简化,增加一些外围电路,就能够组成一个完整的小系统,单片机具有很强的可扩展性。它具有和普通计算机类似的、强大的数据处理功能,通过使用一些科学的算法,可以获得很强的数据处理能力。所以单片机在工业应用中,可以极大地提高工业设备的智能化、数据处理能力和处理效率,而且单片机无需占用很大的空间。
同时,随着社会的发展和进步,超声波测距系统日益重要,应用范围迅速扩大,由于超声测距是一种非接触检测技术,不受光线、被测对象颜色等的影响,在较恶劣的环境(如含粉尘)具有一定的适应能力,因此用途极度广泛。在测绘地形图,建造房屋、桥梁、道路、开挖矿山、油井等,倒车雷达、建筑施工工地以及一些工业现场,例如液位、井深、管道长度等场合应用比较普遍。利用超声波检测往往比较迅速、方便、计算简单、易于做到实时控制,并且在测量精度方面能达到工业实用的要求。
硬件设计
课题《基于单片机的超声波测距》由51单片机最小系统、超声波测距模块、驱动显示电路、5V直流稳压电路、温度传感器等组成。利用超声波测距模块HC-SR04测量距离,并对数据进行分析处理,传给51单片机,再通过LCD1602显示出来,同时电源部分采用5V稳压直流电源。
软件设计
主程序的主要功能是负责距离的显示、读出并处理HC-RS04的测量距离值,按键控制有效距离限制,当测量的值超过预设值时,蜂鸣器发声报警。
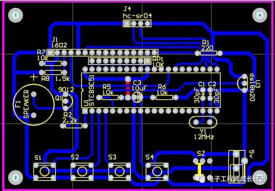
原理图
本系统原理图设计采用Altium Designer19,具体如图。
程序
本设计利用KEIL5软件实现程序设计,具体如图。

仿真实现
本设计利用protues8.7软件实现仿真设计,具体如图。
史海拾趣
|
技术指标 这基本就是标准了吧 大家不要做个安全间距4mil的哦 没人能生产 当然我只知道这些啊 有不足之处请见谅 1层数1-6层2最大加工面积1000*600mm3最小板厚单 0.25mm —3.0mm 双层 4、6 ...… 查看全部问答> |
|
evc4+sp4 用evc半年了,一直都是好好的,可最近不知道这么回事,编译连接到模拟器的时候就经常出现“服务器正在运行中 由于另一个程序正在运行中,此操作无法完成......” 有人说是内存的问题,可是看进程管理器PF使用率才400M而 ...… 查看全部问答> |
|
为什么led_d1, led_d2,led_d3 是在led_ctrl[0],led_ctrl[1],led_ctrl[2] 下降沿被触发,为什么不是上升沿被触发。下面是 程序,这是一个利用边缘脉冲检测进行 按键的操作。module lesson9( clk, & ...… 查看全部问答> |
|
大家在“LM4F232\\boards\\ek-lm4f232\\adc_lab”做实验时会不会在程序单步运行到 “GrStringDraw(&sContext,\"ADC Hands On Lab\", -1,1, 5, 0);” 时会进入到 FaultISR B &n ...… 查看全部问答> |
|
提议:免费申请DIY套件----关于建立DIY活动机制的建议 建议网站支持自发的DIY活动,为DIY活动提供必要的元器件等尽可能多的支持。 一、提倡申请DIY套件。凡在网站注册的、具有一定DIY能力的网友均可申请DIY套件。 二、DIY项目以器件应用、创意制作为主 三、网站根据申请人的项目,作全面衡量,决定是 ...… 查看全部问答> |






