历史上的今天
今天是:2024年09月24日(星期二)
2021年09月24日 | 6-基于51单片机的PM2.5检测报警系统
2021-09-24 来源:eefocus
具体实现功能
系统由STC89C52单片机+ADC0832+GP2Y1010AUPM2.5传感器+按键+LED及蜂鸣器构成。
具体功能:
1、液晶第一行显示实际PM2.5值,液晶第二行显示PM2.5报警阈值;
2、按键说明:减键、加键用于设置PM2.5报警阈值;
3、可以设置PM2.5报警阈值,具有掉电保存功能,上电无需重新设置;
4、当PM2.5值高于报警阈值时,开始声光报警。

设计背景
近年来,雾霾问题越来越严重,各级政府部门对此也愈发的重视,在主要的雾霾污染区,各个城市都建立了专业的雾霾监测站,以便更好的监测这个区域的环境PM2.5、PM10值,为雾霾的报道、研究、治理提供依据。
然而,现阶段的雾霾监测站覆盖区域有限,在具体的、较小的区域存在着无法测量或测量误差过大的问题,因此,环境保护人员及研究人员经过对雾霾成分组成的研究与分析,同时利用单片机系统简单便捷又功能丰富的特点,研发设计出了很多款便携式PM2.5监测仪器,以便能够在更多的区域监测空气污染指数。经过多年的研制,如今,这类简易的PM2.5监测设备已经被广泛应用在很多领域,并不断得到完善。我们坚信,随着各级部门对雾霾治理的重视及相关研究的不断开展,环境治理工作进一步改善,终有一日,祖国大地将处处是绿水青山。
硬件设计
由芯片、复位电路、供电电路、晶振电路、输入输出电路等构成的单片机最小系统是单片机设计中最重要的部分,用于驱动和控制其他模块的扩展与运行。如图 3·1 是单片机最小系统结构图。

软件设计
以下为本次程序设计的编程思路:
(1)定义数值类型,调用延时程序,定义数据发送位;
(2)PM2.5测量及A/D转换程序:利用程序驱动粉尘传感器监测PM2.5模拟数据,并将其发送给ADC0832;同时,AD模块将模拟量转换为数字量发送给单片机处理并用液晶显示屏显示;
(3)污染阈值设置和报警设计。

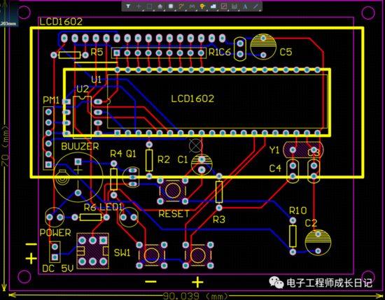
原理图
本系统原理图设计采用Altium Designer19,具体如图。
程序
本设计利用KEIL5软件实现程序设计,具体如图。

仿真实现
本设计利用protues8.7软件实现仿真设计,具体如图。
史海拾趣
|
接地是电路设计中最基础的内容,但又是几乎没人说得清的,几乎每次 的培训和交流都会有人问到“老师,有没有一种通用的接地方法可以参考啊?”如果想知道这个问题的答案,请继续耐着性子读下去。 我先给出一个斩钉截铁的答案:“没有”。那咋办 ...… 查看全部问答> |
|
以前做的巴掌大,现在想缩小到手机大小 所以要求尽量使用BGA封装, 请问大家有什么好推荐。 一、SDRAM 128M byte,BGA封装,有什么好的,价格分别多少 二、nand flash 1G,BGA封装,有什么好的,价格分别多少 三、还有一些电源芯片,以前做的 ...… 查看全部问答> |
|
使用内部振荡时钟的新发现 近日,在网上看到一篇文章《让没有晶振的生活成为可能——UFM.[CPLD] 》, 在使用MAX II 芯片集中的EPM241T100C5时,可以使用其内部晶振产生倍频时钟,我对此深表怀疑,而且经过实例验证得知此方法着实不妥。 ...… 查看全部问答> |
|
最近才用到STM32,关于USB转串口通讯有问题想问各位。我是在范例那个VirtualCOMPort的基础上作了一些修改,完成了上下全都由USB传输的功能。但在做USB连续发送的时候出现了问题:int main(void){ /************* & ...… 查看全部问答> |
|
同是32位的MCU..新唐科技打出了5元的成本.32位的功能.可ST的32位的最便宜的怎么也得要1USD以上吧..两者的区别在哪. ...… 查看全部问答> |






