历史上的今天
今天是:2024年09月24日(星期二)
2021年09月24日 | 5-基于51单片机的语音实时采集系统
2021-09-24 来源:eefocus
具体实现功能
系统由STC89C52单片机+ISD4004录音芯片+LM386功放模块+小喇叭+LCD1602+按键+指示灯+电源构成。
具体实现功能:
(1)可通过按键随时选择相应的录音进行播放;
(2)可以通过按键随时录音,可以录制4段声音,并可以按键控制播放和暂停,最长可以录制8分钟;
(3)播放的音量可以通过调节电位器改变。

设计背景
数码录音笔对于我们现如今的人们己经是再熟悉不过的产品了,它己经应用在了很多地方,其中主体部分应该是记者了。正是基于录音笔能够录音的特点,在你无法凭借记忆记住重要谈话,或者重要会议的重要内容的时候,它便体现除了它的优势,清晰完整无误的记录下你要记录的东西,而你能够拿出更多的时间来处理其他事情。除此之外录音笔小巧易于携带,存储内容量大,基于这些优点,越来越得到人们的青睐。
硬件设计
系统主要有七个部分:语音模块部分、蜂鸣器部分、控制处理部分、数据存储部分部分、中断按键部分、显示部分和实时时钟部分。

软件设计
该设计以MCS-51系列单片机为核心器件组成一个多功能录音笔系统。系统具有标准的日历和时钟,既年、月、日、星期、时、分和秒,遇到闰年自动修正的功能。系统显示器为LCD1602。
显示时间值和日期,常态下显示时间,能够随时对当前时间进行调整,在常态下长按录音键进行录音操作,松开停止录音。
按一下切换键进入闹钟画面,在闹钟画面按录音键录制语音信息,能够随时输入闹钟时间。到了定时时间,发出蜂鸣器提示信号,按一下放音键,播放之前录制的提示语音信息。
再按一下进入放音画面,放音画面下按增加减少键调换已录的语音信息,按放音键播放该段语音。
本设计中的序设计包括以下几个部分,即键盘处理程序、ISD4004放音驱动程序、ISD4004录音驱动程序、时间校正程序、录音子程序、放音子程序、播放时间设置子程序、播放选择程序、子程序设计。
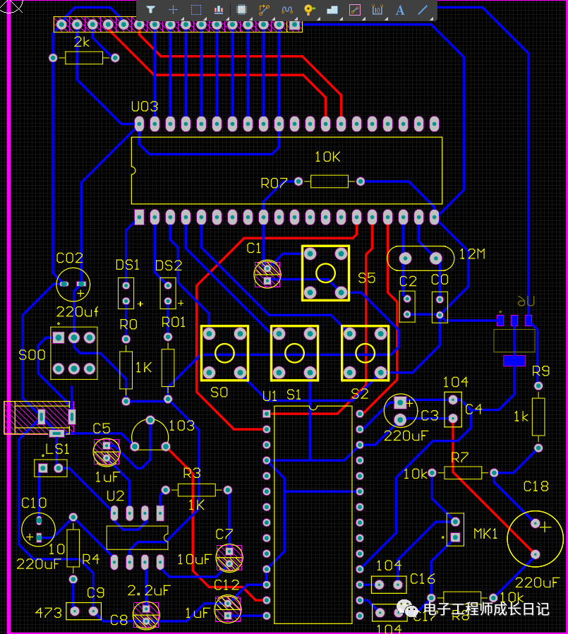
原理图
本系统原理图设计采用Altium Designer19,具体如图。

程序
本设计利用KEIL5软件实现程序设计,具体如图。
史海拾趣
|
今天的电子电路(比如手机、服务器等领域)的切换速度、信号摆率比以前更高,同时芯片的封装和信号摆幅却越来越小,对噪声更加敏感。因此,今天的电路设计者们比以前会更关心电源噪声的影响。实时示波器是用来进行电源噪声测量的一种常用工具,但是 ...… 查看全部问答> |
|
各位大人~~~~ 最近用C#在WinCE5.0系统下开发一个简单的小游戏,有网络连接功能(能两个人一个玩,像QQ的找茬一样),使用TCP/IP传输协议。实验箱是博创的UP-NETARM2410-s。现在遇到一个很大的问题,就是用网 ...… 查看全部问答> |
|
小弟最近接到一个活 需要利用gpio口进行对智能卡的读写 调试了几天还没什么头绪,希望各位大虾给予支持。 先介绍下我调试的环境和过程: gpio口是直接连接到ST8004芯片上 然后读写卡的。我这里指的卡是一般数字电视用的CA智能卡,跟一般的小卡都 ...… 查看全部问答> |
|
wince新手:build新建项目出错啦:Command returned non-zero exit code 1 (dec),跪求答案 build run-time image时出现错误.请大虾指教。从网上看到在项目->属性->配置属性->Build Option->Run-time image can be larger than 32MB(IMGRAM64=1)复选框给选中了,还是不行。 我用的是vs2005+windows embbeded 6.0… 查看全部问答> |
|
本文大概就是讲讲散热设计,并列举在自然条件及强制通风条件制冷环境下温度上升计算的范例。 看起来很厉害,小编也不太懂的。还有DC寄生现象等等等。 大家下来看看咯。。。 好羡慕大家都能看懂。。。… 查看全部问答> |




