历史上的今天
今天是:2024年10月13日(星期日)
2021年10月13日 | 经典反电动势采集电路讲解BLDC反电势过零检测计算
2021-10-13 来源:elecfans
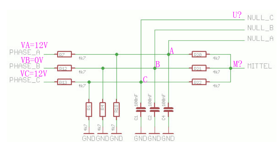
在下图中,PHASE_A, PHASE_B, PHASE_C 分别接电机的 A, B, C 线,经过一个分压网络后分别为 NULL_A, NULL_B, NULL_C, 再连接到单片机的 ADC0, ADC1, ADC2 引脚。而MITTEL 为估测的变形后的中点电压,接单片机的 AIN0 引脚。只要在 AB 通电期间开通NULL_C 和 MITTEL 的比较;AC 通电期间开通 NULL_B 和 MITTLE 的比较;BC 通电期间开通 NULL_A 的比较,就可以成功检测出各相的过零事件。

下面来说说这个分压网络到底是怎么回事,这是个比较经典的反电动势采集电路,很多无刷电机的教材上都有照搬,我想应该也不是 MK 项目那个德国人的原创。现在我们来分析,先无视图中这几个电容,把它当成纯电阻网络。假设 AB 相开始通电的时候,PHASE_A的电压约为 12V,PHASE_B 的电压约为 0V,C 线圈此时产生 6V 的反向感生电动势,叠加在绕组中点上后,在 PHASE_C 输出的电压应为 12V 左右,问:此时 MITTEL 点电压值是多少?NULL_C 点电压值又是多少?
已知各点电压如上图所示,计算C点电压跟M点电压?
1、A点电流: (VA-A)/R7 = A/R18 + (A-M)/R20 =》 12 + M = 3A
2、C点电流: (VC-C)/R13 = C/R1 + (C-M)/R22 =》 12 + M = 3C
3、B点电流: (M-B)/R21 = B/R12 + B/R4 =》 M = 3B
4、M点电流:(M-B)/R21 = (A-M)/R20 + (C-M)/R22 =》 3M = A + C + B
5、由1 、2可以计算出 =》 A = C
6、由 3 、4 、5可以计算出 =》 3C = 4M
7、由 2 、6可以计算出 =》 M = 4V, C = 5.3V
史海拾趣
|
目前我现在做的一款单板采用的CPU为MPC8247(参考手册为MPC8272RM),单板上有PCI的总线接口。目前需要将单板作为PCI的从设备,需要实现其中的PCI桥为从模式,操作系统是vxworks,网上和以前接触的基本上都是主模式的驱动。另外我们单板上没有FPGA ...… 查看全部问答> |
|
刚分到这个任务,可对这些一点也不懂.只知道采用的是ADS7809作为转换器件。 需要什么开发平台,最好容易上手的....或者有没有大牛肯指导下小弟的编程,谢啦~~~… 查看全部问答> |
|
关于dsp烧定锁死后的解锁方式(你需要有.out和.map) 转载:http://www.hellodsp.com/bbs/forum.php?mod=viewthread&tid=48620 接触dsp已经有一段时间了,从Hellodsp得到了很多帮助,前段时间本人也进行了第一次烧写,幸运的遇到了FLASH锁死的情况,不知该哭该笑,我们系很少人玩DSP,少写 ...… 查看全部问答> |
|
神州3带屏,http://item.taobao.com/item.htm?spm=a230r.1.10.85.GXxfgx&id=16250800010 现在基本不用了,换其他开发板,之前的9B96卖掉了,现在好后悔!希望换到TI无线方案板子或者入门级FPGA,不够的好商量,可加钱收! QQ:21305767 … 查看全部问答> |
|
斩波放大器 要想获得最低的失调和漂移性能,斩波稳定(自稳零)放大器可能是唯一的解决方案。最好的双极性放大器的失调电压为25 V,漂移为0.1 V/oC。斩波放大器尽管存在一些不利影响,但可提供低于5 V的失调电压,而且不会出现明显的失调漂移, ...… 查看全部问答> |




