历史上的今天
今天是:2024年12月14日(星期六)
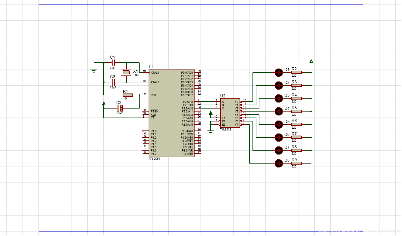
2021年12月14日 | 单片机74LS138应用
2021-12-14 来源:eefocus
硬件连接:

程序:
#include #define uint unsigned int #define uchar unsigned char void Delay(uint x) { uchar i; while(x--) { for(i=0;i<120;i++); } } void main() { P2 = 0x00; while(1) { P2 = (P2+1)%8; Delay(50); } }
上一篇:单片机74HC154译码器应用
史海拾趣
|
一个采集音频信号并且输出波形的小程序。 在EVC中的模拟器下可以看到比较好的效果,无信号时的零线平滑笔直。 下载到板子上,再运行程序,就会发现零线是一条小锯齿的形状,通过一条音频线将PC与ARM相连,短路相接也还是有锯齿。。。 问问大虾这 ...… 查看全部问答> |
|
以下是源码,我想弄清楚unsigned long GetCurTick(void)返回的值有什么用,是不是一个OS的计数值,与系统的时钟有关。 static unsigned long curTimer; static unsigned long TimeOutIni=5400; unsigned long GetCurTick(void) { unsigned lo ...… 查看全部问答> |
|
新手求救:谁有2407扩展cy7c1021cv33 RAM的电路图 我想扩展一片64Kcy7c1021cv33的RAM作调试程序用,谁有这方面的电路图?主要是不知道该把接DS,还PS。 谢谢 brettwkl@163.com… 查看全部问答> |
|
为感谢论坛再次提供开发板的团购机会,我整理一下相关资料,都是网上转来的,方便大家查找, 本人很喜欢这款开发板,虽然可能又要上课抢购不了了~但还是支持这个活动 一,套件清单及硬件资源 二,相关技术资料 ...… 查看全部问答> |
|
lm3s系列的内部资源已经学完(但不很熟练),现在是否上系统啊 lm3s系列的内部资源已经学完(但不很熟练),现在是否上系统啊 ,上什么系统 ,,请各位 指点。。 现在大部分人都在弄linux , 像UC一类的 还有前途不?请各位解答… 查看全部问答> |
|
不知道烧写程序的时候,keil和LM flash programmer 是怎么使代码烧到flash的指定地方的,大概是个什么机制啊? 还有,keil里面关于地址的设置是什么意思啊,如图:,箭头处。烧写到的是与内存映像表中地址一一对应吗?… 查看全部问答> |
|
绝对值得拜读,将会改变你的现状,或许改变你一生的电子技术书籍 该书序言中有一段话。 The Future? People often ask, “ Would you encourage your son or daughter to go into engineering? ” I reply, “ Yes, if it is analog circuit design. ” They say, & ...… 查看全部问答> |




