历史上的今天
今天是:2024年12月16日(星期一)
2021年12月16日 | 单片机+人体红外感应的防盗系统设计
2021-12-16 来源:eefocus
设计说明
1.根据系统功能要求并且考虑产品的性价比进行系统的整体方案设计,包括系统 的选型、所选芯片的功能、芯片外围电路的合理设计等。
2.系统硬件抗干扰技术与软件抗干扰技术的研究与实现。
3.系统硬件与软件的联合仿真与调试。
本设计是针对普通的家庭防盗而设计,与相似功能的系统相比,具有如下的创新:
(1)移植性高。本设计考虑现代家居的特点,参考了大多数的被盗情况,适合任何家庭使用。
(2)成本低。本设计采用单片机作为控制芯片,所需要的外围电路较少,且所有子电路均能从市场上购买,制造成本低。
(3)功能扩展性好。本设计稍加修改就可增加检查火灾或煤气泄漏等功能,发展前景很大。
(4)安全性高。本设计考虑到其安全性,采用全封闭安装,致使窃贼无法破坏其装备,具有良好的安全性。
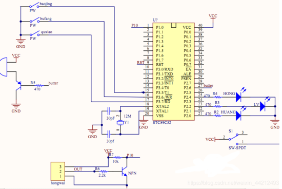
制作基于51单片机和人体红外感应模块的的防盗系统电路原理图如下:

实物图



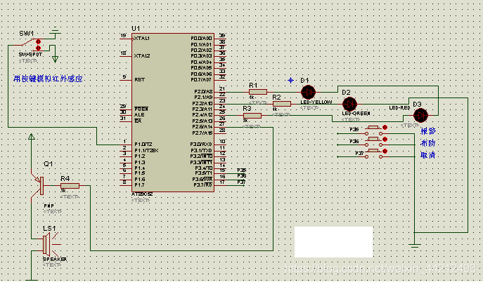
防盗系统仿真原理图如下(proteus仿真工程文件)



Altium Designer画的防盗系统电路原理图和PCB图如下:

单片机程序参考代码如下:
#include #define uchar unsigned char #define uint unsigned int sbit huang=P2^0;//黄灯 sbit lv=P2^2;//绿灯 sbit hong=P2^4;//红灯 sbit hongwai=P1^0;//热释电 sbit butter=P2^6;//蜂鸣器低电平开蜂鸣器 sbit baojing=P1^1//直接报警按键; sbit bufang=P1^7;//布防按键 sbit quxiao=P3^4;//取消按键 uchar tt=0;//定时器变量 uchar num=0;//定时的计时变量 uchar flag=0;//标志位 void timer1init(void)//定时器1,16位方式2 { EA=0; TMOD=0x11;//设置定时器0为工作方式1 TH0=(65536-10000)/256; TL0=(65536-10000)%256; ET0=1;//开定时器0中断 TR0=1;//启动定时器0 tt=0;// EA=0;//关总中断 } void delay(uint z)//延时函数 { uint x,y; for(x=z;x>0;x–) for(y=110;y>0;y–); } void main()//主函数 { huang=0;//初始黄灯亮 lv=0;//初始绿灯亮 hong=0;//初始红灯亮 timer1init();//初始化定时器 while(1) { if(!baojing)//如果直接报警键被按下 { delay(5);//延时消抖 if(!baojing)//判断报警键是不是被按下 { hong=1;//红灯亮 lv=0; //绿灯灭 flag=7;//标志位等于7 butter=0;//蜂鸣器响 EA=0;//关中断 } while(!baojing);//判断按键是不是弹开 delay(5);//如果弹开延时消抖 while(!baojing);//弹开后跳出程序 } if((!bufang)&&(flag<4))//在初始状态和按下取消键后可以进去这个函数 { delay(5);//延时消抖 if(!bufang)//如果布防被按下 { EA=1; //开定时器 flag=2;//另=2 } while(!bufang);//布防键是不是弹开 delay(5);//延时 while(!bufang);//布防键弹开 } if(!quxiao)//如果取消键按下 { delay(5);//延时消抖 if(!quxiao)//取消键是不是按下 { flag=3;//FLAG等于3 butter=1;//蜂鸣器不响 tt=0;// num=0;//定时初始0 EA=0;//关中断 lv=0;//绿灯灭 hong=0;//红灯灭 } while(!quxiao);//取消按键抬开 delay(5);//延时消抖 while(!quxiao);//如果弹开跳出 } if(flag==4)//如果布防时间到 { tt=0;//清计数为0 EA=0;//关中断 num=0;//记的秒数清零 lv=1;//关绿灯 flag=5;//flag等于5 } if(hongwai)//如果感应到人黄灯亮 huang=1; else huang=0;//感应不到人黄灯灭 if(flag==5)//如果flag等于5 { if(hongwai)//如果感应到人 { butter=0;//蜂鸣器响 EA=1;//开中断 } } } } void time0() interrupt 1 { TH0=(65536-50000)/256; TL0=(65536-50000)%256; tt++; if(tt10) {tt=0; num++;} if((flag5)&&(num%20))//布防15秒后会让flag=5 ,num为偶数灯亮 hong=1; if((flag5)&&(num%21))//布防15秒后会让flag=5 ,num为奇数灯灭 hong=0; if((flag2)&&(num%20))//按键布防键后flag等于2,num为偶数灯亮 lv=1; if((flag2)&&(num%21)) // 按键布防键后flag等于2,num为奇数灯灭 lv=0; if((flag2)&&(num==30))//布防时间,num=30即15秒,可以更改此实现布防延迟时间 flag=4; }
史海拾趣
|
以下假设你懂C语言,因为纯粹的C语言描述,所以和处理器平台无关,你可以在MCS-51,AVR,PIC,甚至是ARM平台上面测试这个程序性能。当然,我自己也是在多个项目用过,效果非常好的。好了,工程人员的习惯,废话就应该少说,开始吧。 核心算法: ...… 查看全部问答> |
|
vs2005中新建的pocket PC2003 项目与wince4.0是什么关系? vs2005中新建的pocket PC2003 项目与wince4.0是什么关系? 我新建的是pocket PC2003 项目,看文档说明书的时候,人家都说是,wince3.0 4.0什么的, 我想知道 pocket PC2003 到底是对应wince哪个版本呢? 先谢了..… 查看全部问答> |
|
弱弱的问一句: \\WINCE600\\OSDesigns\\2451\\2451\\RelDir\\smdk2450_ARMV4I_Release 下的 EBOOT.bin 和 EBOOT.nb0 ,是不是就是大家说的Bootloader 啊 ? 在没有bootloader 的裸片子上,是不是先烧EBOOT.nb0 后就可以烧 NK.nb0 了? … 查看全部问答> |
|
打开DHCP之后,Microsoft ActiveSync无法连接 wince 2440开发板。我发现个奇怪的问题,如果DHCP打开的话,Microsoft ActiveSync就连接不上了 刚刚开始玩wince. 本来开始不知道有个DHCP需要开启,就没有开,wince一开就Microsoft ActiveSync就能连上, 后来出现 Tim ...… 查看全部问答> |
|
我的开发板有个操作系统,已经做好操作系统了,现在我想把自己定制的内核下载到开发板上. 我在PB->Target->Configure Remote Connection->Download(Ethernet)->configure中找不到我的开发板的设备,请问这是什么原因? … 查看全部问答> |
|
做的DS12C887时钟 12864液晶 秒只能跳1秒就停 P0口接的12864液晶 P1口接的大侠们帮我看一下是什么问题#include <reg51.h>#define uchar unsigned char#define uint unsigned int/* 端口定义*/#define LCD_data ;P0 ...… 查看全部问答> |
|
本人新人一个。。 以前不做这块的,刚去一个新单位,领导要开发这么一个东西。 主要目的就是通过usb口接的3g或wifi模块同外部设备进行数据传输。 大家有什么方案建议之类的没有? 例程最好了。学习文档之类的也非常感谢。 多 ...… 查看全部问答> |
|
#include <reg52.h>#define uint unsigned int#define uchar unsigned charuchar code FFW[]={ 0x01,0x03,0x02,0x06,0x04,0x0c,0x08,0x09 };sbit K1 = P3^0;//启动按键sbit K3 = P3^2; //停按键void DelayMS(uint ms)//延时{  ...… 查看全部问答> |
|
测量误差的来源是由测试系统的精度、以及在对OLED给出信号和进行测量期间所未曾想到的瞬态过程引起的。在进行快速的生产测试时,在稳定状态下进行精确DC测量的能力,是与尽可能快地完成测试的需求相互牵制的。测试周期的时间长短是由源/测量以及 ...… 查看全部问答> |




