历史上的今天
今天是:2026年02月01日(星期日)
2023年02月01日 | 基于51单片机实现LED模拟交通灯
2023-02-01 来源:zhihu
具体功能实现:
南北红灯亮,东西绿灯亮;南北绿灯亮,东西红灯亮;在红绿灯转换过程中,黄灯闪烁5次。
使用器件:
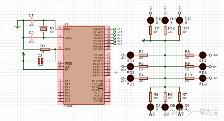
若干电阻、4只LED红灯、4只LED绿灯、4只LED黄灯、AT89C51芯片

Proteus仿真原理图:

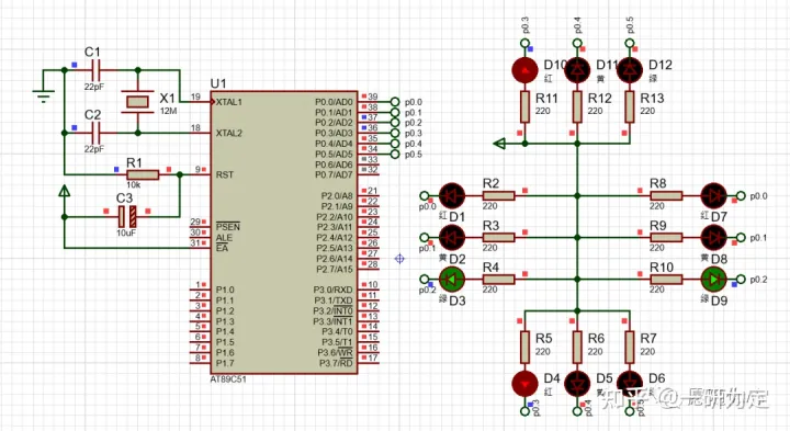
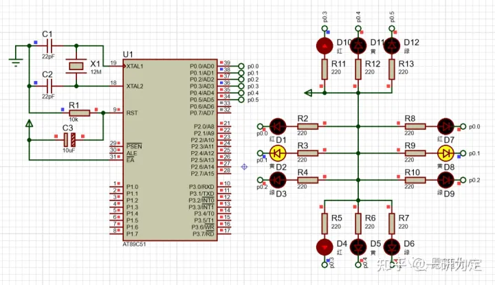
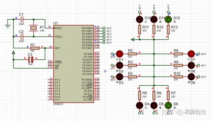
仿真测试:



知识介绍:
Proteus布线
为了让整个原理图看上去简洁明了,我们对元器件的导线进行标号,而不是直接和芯片相连。
LED低电平有效
LED的特性是单向导通,只有当阳极的电压大于阴极的电压才能导通。在仿真图中LED的阳极接了电源,因此阴极我们置0方可导通。
主要代码(C语言)KEIL5实现:
#include
sbit RED_A = P0^0; //east and west
sbit YELLOW_A = P0^1;
sbit GREEN_A = P0^2;
sbit RED_B = P0^3; //north and south
sbit YELLOW_B = P0^4;
sbit GREEN_B = P0^5;
unsigned char type = 1;
unsigned char count=0;
void delay(unsigned int x){
unsigned char i;
while(x--){
for(i=0;i<120;i++);
}
}
void light(){
switch(type){
case 1: //GREEN_A , RED_B
RED_A=1;YELLOW_A=1;GREEN_A=0;
RED_B=0;YELLOW_B=1;GREEN_B=1;
delay(2000);
type=2;
break;
case 2:
delay(300);
YELLOW_A=~YELLOW_A;GREEN_A=1;
if(++count!=10) return;
count=0;
type=3;
break;
case 3: // RED_A,GREEN_B
RED_A=0;YELLOW_A=1;GREEN_A=1;
RED_B=1;YELLOW_B=1;GREEN_B=0;
case 4:
delay(300);
YELLOW_B=~YELLOW_B;GREEN_B=1;
if(++count!=10) return;
count=0;
type=1;
break;
}
}
void main(){
while(1){
light();
}
}
问题解答
Q:
为什么P0口要接上拉电阻?
A:
因为P0口是准双向口,即是开漏输出的,当P0口作为并行口使用时,只能输出低电平,不能输出高电平,需要接一个上拉电阻才能输出高电平。
Q:
Proteus如何快速布线?
A:
按键按下大写的A,输入指令net=P0.#,然后点击“单击对象”,最后想要给哪根导线标号只需点击一下即可。
史海拾趣
|
这几天参加合众达(就是TI最牛的DSP代理商和第三方伙伴)的15周年庆典,认识了一位帅哥,权且称其为C君。一开始我就对其感到奇怪,看着做派完全是标准的外企风范,一点儿也不像民企的,后来才得知C君原来是从TI跳到合众达的。我更惊了,从来都是从 ...… 查看全部问答> |
|
我camera原来用ITU 601格式可以显示,改为ITU 656后就无法触发camera中断了! 601是通过场同步信号触发中断,656呢?是camera自动检测定时基准信号触发的? … 查看全部问答> |
|
本人写了个小函数,现在要在arm7+uclinux下比较和另一个函数执行时间。 可是用了gettimeofday老是有问题,经常出现时间是负值的情况,也把sec和usec都加上了。还是存在负值。不知道怎么回事。 有哪位高人做过类似的东西,给指点一下。 或者提供 ...… 查看全部问答> |
|
RGPIO是飞思卡尔coldfire v1系列mcu中增加的一个模块,coldfire v1也保留了传统gpio,rgpio快速gpio是直接连接到处理器局部总线上的gpio,这样它的速度将比传统gpio快很多。[这个教程是配合我们的nscf51ac-r1开发板的… 查看全部问答> |
|
如题。如果没有的话想外扩RAM怎么办?此外,片上还有两块32M和64M的RAM能做普通RAM使用么?能供C28的控制核心用么? [ 本帖最后由 hljshzhang 于 2012-5-3 13:00 编辑 ]… 查看全部问答> |




