历史上的今天
今天是:2026年02月01日(星期日)
2023年02月01日 | 单片机硬件电路的设计方案和心得
2023-02-01 来源:zhihu
减少后级电源对前级的影响,防止电源正负接反烧坏后级电路,防止电源关电时电流倒灌,但经过二极管有0.4V左右压降,需要考虑经过0.4V降压后会不会低于后级电路的正常工作电压。
一、按键电路

R1上拉电阻: 将不确定的信号通过一个电阻钳位在高电平,维持在不被触发的状态或是触发后回到原状态。(个人建议加上) C1电容: 减小按键抖动及高频信号干扰。(个人建议加上) R2限流电阻: 保护IO口,防止过流过高电压烧坏IO口,对静电或者一些高压脉冲有吸收作用。(个人建议加上) R2的取值100欧~10k不等,如果有设置内部上拉,该值不能太大,否则电流不足以拉低IO口。 D1 ESD二极管: 静电保护二极管,防止静电干扰或者损坏IO口。(这个根据PCB的成本及防护级别要求来决定添加与否)
二、外接信号输入

R3上拉电阻: 将不确定的信号通过一个电阻钳位在高电平,维持在不被触发的状态或是触发后回到原状态。(如果外接的连接线比较长,芯片内部上拉能力比较弱,则建议加上。平时通信距离不长,有内部上拉则可以省略) C2电容: 防止高频信号干扰。(注意,如果输入频率信号比较大,C2容值要对应减少,或者直接省略C2) R4限流电阻: 保护IO口,防止过流过高电压烧坏IO口,对静电或者一些高压脉冲有吸收作用。(个人建议加上) D2 ESD二极管: 静电保护二极管,防止静电干扰或者损坏IO口。(这个根据PCB的成本及防护级别要求来决定添加与否)
三、输出电路继电器

U1光耦: 分离高低压,防止高压干扰,实现电气隔离。 D5 1N4148: 续流二极管,保护元件不被感应电压击du穿或烧坏,以并联的方式接到产生感应电动势的元件两端,并与其形成回路,使其产生的高电动势在回路以续电流方式消耗,从而起到保护电路中的元件不被损坏的作用。
四、达林顿晶体管
达林顿晶体管,小伙伴们一般常用于步进电机驱动,其实可以用于电机调速,大功率开关电路,驱动继电器,驱动功率比较大的LED光源,利用PWM来调节亮度哦。 R6、R7、R8电阻: 用于限流,防止ULN2001损坏,导致高压直接输入到MCU的IO。(由于ULN2001D本身自带2.7K电阻,这里的R6、R7、R8可以省略;如果某些驱动芯片没带电阻最好自己加上,具体情况可以查看选用芯片的数据手册作决定) COM端接电源: 当输出端接感性负载的时候,负载不需要加续流二极管,芯片内部设计有二极管,只需 COM口接负载电源即可,当接其他负载时,COM口可以不接。 在使用阻容降压电路为 ULN2001D 供电时,由于阻容降压电压无法阻止电网上的瞬态高 压波动,必须在 ULN2001D 的 COM 端与地端就近接一个 104 电容,其余应用场合下, 该电容可以不添加。
五、运算放大器

利用运放巧妙采集负载的当前电流,可以准确知道当前负载运行情况,有没有正常工作,非常好用。 GND2是负载的地端,通过R16电阻(根据负载电流的大小R16要选功率大一点的)接公共地,会有微小的电压差。 该电路是同相比例运算电路,所以采样端的电压=输入端电压*(1+R9/R11)=69倍的输入电压。大家可以根据测量范围修改R9调节放大倍数。
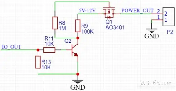
六、MOS管
控制电源输出通断:
七、输入电源

如果电路成本比较紧张,可根据需要适当删减元件。 F1自恢复保险丝: 过流保护,可根据实际负载电流调整阀值大小。 D10 肖基特二极管: 减少后级电源对前级的影响,防止电源正负接反烧坏后级电路,防止电源关电时电流倒灌,但经过二极管有0.4V左右压降,需要考虑经过0.4V降压后会不会低于后级电路的正常工作电压。 TVS管: 输入电压过高保护,一般取正常输入电压的1.4倍。
上一篇:详解嵌入式开发中的I2C总线
下一篇:单片机中ADC采集都存在哪些误差
史海拾趣
|
本帖最后由 paulhyde 于 2014-9-15 09:30 编辑 那个家伙太TM狠了,把网址写在记事本里,整个压缩文件,然后收费!鄙视你 http://www.necel.com/cgi-bin/nesdis/o003_e.cgi?article=DF781235 这个就是那个记事本里的网址 … 查看全部问答> |
|
兼职承接C51、PIC、飞利普、义隆、合泰、松瀚等单片机开发任务,提供技术支持,方案开发设计。在电磁炉、充电器、小家电、RF遥控电动玩具、2.4G开发方面本人积累了一定的经验,可以提供成功案例的方案,开发费用低,性能品质方面可以保证)。有意合 ...… 查看全部问答> |
|
昨天去面试了一家公司,做了他们的测试题完了之后看了我简历并和我谈了很久说让我去做嵌入式开发,因为以前多用VC开发,这方面工资大概应该多少啊?我先不说我谈的了,看看大家知道的应该是多少,我也不知道,可我觉得他给我的少了… 查看全部问答> |
|
SRAM、SDRAM的Verilog模型 SRAM :IS61LV25616AL.exe SDRAM :mt48lc2m32b2.v [ 本帖最后由 dream_byxiaoyu 于 2011-11-21 10:44 编辑 ]… 查看全部问答> |
|
各位师兄师姐大牛大家好: 小弟刚开始接触DSP2812,还没有入门,真心求大家领路,真心希望大家指点迷津。我不要现成代码,有了方法,我自己来实现。 说一下我的工程背景,我在电力行业,做开关断路器机械特性的在线监测。现在要捕获欧姆龙旋转编 ...… 查看全部问答> |




