用proteus8.0仿真51单片机控制步进电机实验报告与源码
2019-10-23 来源:51hei
用proteus8.0仿真51单片机控制步进电机,实现简单的正反转、加减速控制。
ps. 该贴仅为获取黑币而法,如有雷同,多多保函
实验内容
掌握KeilC51软件与Protues软件联合仿真调试的方法;
掌握步进电机的工作原理及控制方法;
掌握步进电机控制的不同编程方法。
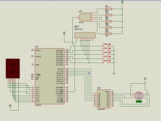
电路图

实验心得
这次实验让我学到了通过改变延时函数的参数可以实现步进电机的增减速,改变驱动电机的数模可以实现电机的正反转,中途遇到的困难不少,但在老师的指导下总算是完成任务。这两次实验使我能更熟练地运用微机来控制其他器件,获益良多。
单片机源程序如下:
#include sbit KEY0=P0^0; sbit KEY1=P0^1; sbit KEY2=P0^2; sbit KEY3=P0^3; sbit KEY4=P0^4; unsigned char a[]={0x01,0x02,0x04,0x08}; unsigned char b[]={0x08,0x04,0x02,0x01}; unsigned char c[]={0xc0,0xf9,0xa4,0xb0,0x99,0x92,0x82,0xf8}; unsigned char i,s=0,f=0; unsigned char k=200; unsigned char l=4; void delay(unsigned int t) { unsigned char j,b; b=t; while(b--) { for (j=0;j<125;j++); } } void key() {P0=0x1f; if(P0!=0x1f) {delay(30); if(P0!=0x1f) {delay(30); if(KEY0==0) {s=1;} if(KEY1==0) {f=1;} if(KEY4==0) {s=0; f=0;} if(KEY2==0) {if(l>1) l--;} if(KEY3==0) {if(l<7) l++;} }} } void speed() {switch(l) {case 7:k=50;P1=c[l];break; case 6:k=100;P1=c[l];break; case 5:k=150;P1=c[l];break; case 4:k=200;P1=c[l];break; case 3:k=250;P1=c[l];break; case 2:k=300;P1=c[l];break; case 1:k=350;P1=c[l];break;} } void main() { while(1) {key(); while(s>0) {speed(); for(i=0;i<4;i++) { P2=b[i]; delay(k); key(); } delay(100); key(); } while(f>0) {speed(); for(i=0;i<4;i++) { P2=a[i]; delay(k); key(); } delay(100); key(); } } }
- Proteus8.9 仿真STM32407ZGT6系列001_走马灯
- Proteus8.9 仿真STM32407ZGT6系列009_PWM多路可调占空比输出
- Proteus8.9 仿真STM32407ZGT6系列007_定时器中断
- 用Proteus8.6学单片机系列(1)工程建立
- proteus8.6仿真STM32按键控制LED灯程序
- STM32 KEIL不能输入仿真引脚端口error 65: access violation at 0x40021000 : no 'read' permission
- 51单片机学习笔记0 -- 仿真软件安装(Protues8.0)
- c51语言设计数码管,中断设计1s显示0~F,采用proteus仿真
- 51单片机仿真——定时器控制单只数码管显示0—9
- 单片机数字频率计仿真设计0~9000hz 数码管显示
- 六大全新产品系列推出,MCX A微控制器家族迎来创新
- 意法半导体全新STM32C5系列,重新定义入门级微控制器性能与价值,赋能万千智能设备
- 模组复用与整机重测在SRRC、CCC、CTA/NAL认证中的实践操作指南
- 有源晶振与无源晶振的六大区别详解
- 英飞凌持续巩固全球微控制器市场领导地位
- 使用 Keil Studio for Visual Studio Code开发 STM32 设备
- 从控制到系统:TI利用边缘AI重塑嵌入式MCU的边界
- 蓝牙信道探测技术原理与开发套件实践
- Microchip 推出生产就绪型全栈边缘 AI 解决方案,赋能MCU和MPU实现 智能实时决策
- LoRa、LoRaWAN、NB-IoT与4G DTU技术对比及工业无线方案选型分析




