国产高速传输接口芯片,正在崛起
2024-12-05 来源:EEWORLD
高速传输接口芯片是数据传输链路中每一道关键的关口,从USB、PCIe到CAN、LIN,全球接口芯片供应商一直以海外龙头为主。不过,近年来,国产高速接口芯片发展极为迅速,诞生了许多精良的产品。
接口芯片非常分散,所以选型也就比较困难。我们邀请到了众多工程师,分享自己平时项目中常用的接口芯片,并且分享自己对于接口芯片选型时的一些心得,看看有没有心中的那一款产品。
简单实用的USB/Type-C转换器
USB Type-C转换器在工作中使用量不小,很多工程师就推荐龙迅半导体的LT8711GXE。它是一款高性能的Type-C/DP1.4a至HDMI2.1转换器,设计用于连接USB Type-C源或DP1.4a源至HDMI2.1接收器。
LT8711GXE集成了符合DP1.4a规范的接收器和符合HDMI2.1规范的发射器。此外,由于它是一个DRP(双角色端口),因此还包括一个CC控制器,用于CC通信以实现DP Alt模式和电源传输功能。对于DP1.4a输入,LT8711GXE可配置为1/2/4通道。自适应均衡使其适用于长电缆应用,最大带宽高达32.4Gbps。对于HDMI2.1输出,LT8711GXE可配置为3/4通道。最大带宽高达40Gbps。它允许的最高分辨率为8K@30Hz、4K@144Hz或带压缩数据的8K@60Hz。提供两个数字音频输入或输出接口,I2S和SPDIF。I2S接口支持8通道LPCM,SPDIF接口支持2通道LPCM或压缩音频,最大采样率均为192 KHz。该设备能够自动操作,这是通过集成微处理器实现的,该微处理器使用嵌入式SPI闪存进行固件存储。系统控制也可通过配置I2C从接口实现。
现在,很多扩展坞和转接器都用了这款芯片。根据工程师们的说法,这款芯片很皮实,使用起来也非常简便。一些工程师强调,龙迅芯片产品可覆盖市场绝大多数主流高清视频信号协议,覆盖面达到行业内领先水平,技术具备全面性。目前龙迅成功进入国内外知名企业供应链,营收体量和营收占比快速提升,在知名客户快速放量。同时,也进入高通、英特尔、三星、安霸等视频应用相关参考设计平台。
万众瞩目的一颗芯片
提到沁恒的接口芯片,工程师们一致好评。根据他们的说法,沁恒的产品在项目中使用起来很稳定,而且官方的资料也非常丰富,加上芯片本身也比较强大。
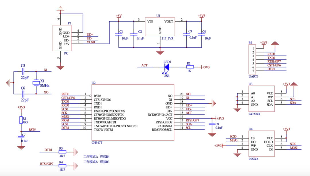
其中,CH347这颗芯片被提及次数最多。它是一款高速USB总线转接芯片,通过USB总线提供异步串口、I2C同步串行接口、SPI同步串行接口和JTAG接口等。
参数方面,480Mbps高速USB设备接口,外围元器件只需晶振和电容;内置EEPROM,可配置工作模式、芯片VID、PID、最大电流值、厂商和产品信息字符串等参数;单一3.3V供电;CH347F支持I/O独立供电,支持3.3V、2.5V、1.8V电源电压;提供TSSOP20和QFN28无铅封装,兼容RoHS;拥有多种工作模式,适应高速USB转接应用需求。

USB 转 SPI+I2C+UART 三合一功能 深入人心的高速CAN收发器
近两年,国内汽车电子领域发展极为迅速,CAN收发器作为一种关键器件备受关注。许多汽车电子工程师向我们推荐纳芯微电子的NCA1042B-Q1款高速 CAN 收发器,它可提供控制器局域网(CAN)协议控制器和物理两线CAN总线之间的接口。NCA1042B-Q1实现ISO 11898-2:2016和SAE J2284-1至SAE J2284-5中定义的CAN物理层,可在CAN FD 快速阶段以高达5 Mbit/s 的数据传输速率进行可靠通信。
据Datasheet信息,NCA1042B-Q1最多可支持110个CAN节点;具有±30V输入共模范围,可在具有较大接地电位偏差的总线节点之间实现可靠通信;具有低电流待机模式;具有 CAN BUS唤醒功能;拥有全面的保护功能,旨在增强设备和网络在恶劣工作条件下的稳健性;传输数据主导超时功能可防止总线因微控制器上的故障而被锁定;提供热保护和短路保护。
根据工程师们的说法,近几年纳芯微在汽车领域走得特别快,更重要的是纳芯微的产品越做越全,可以获得一站式的解决方案。而且相比国外产品,纳芯微更贴近本土客户,每个产品都更贴合工程师的需求。
接口电路,国内正在突破
近年来,国产接口电路发展极为迅速。接口电路这个行业,根据接口不同,难度也有所不同,国内目前已经形成非常完备的产业链建立。
根据工程师和行业人士的推荐,这些接口芯片皮实、好用:沁恒的网络串口透传芯片 CH9120、USB转串口芯片CH340。
在汽车领域,这些接口芯片非常先进:纳芯微宣布推出自研创新型振铃抑制专利的车规级CAN SIC NCA1462-Q1;芯力特CAN SIC的SIT1462Q素质优秀;优恩半导体的CAN总线收发器UN1040/1050是一代经典;信路达的CAN收发器XL82C251具有较强的抗电磁干扰能力;思瑞浦的RS485接口芯片/TP8485E驱动器输出和接收器输入在无闭锁的情况下受到±12kV ESD冲击的保护。
想了解更多?欢迎访问“最能打的中国芯”专题。该专题针对模拟与电源、数字、应用三大角度,是综合工程师实际使用体验、业界专家经验以及编辑观点,从细分类别中遴选出“最能打”的产品。
目前,专题涵盖碳化硅(SiC)、放大器与比较器、LDO、DC/DC、传感器、数据转换、充电管理、接口电路、蓝牙/Wi-Fi芯片、MCU(RISC-V架构)、MCU(Arm架构)、车规芯片、仪器仪表13个子类芯片。具体榜单如下:



完整榜单信息来源于:http://www.eeworld.com.cn/China_chips/
只要你有想法,任何人都可以随时“踢榜”,把自己喜欢的芯片放到榜单内。查看完整榜单请访问:http://www.eeworld.com.cn/China_chips/,或点击左下“阅读原文”。

- 嵌入式的风向变了:2026纽伦堡嵌入式展透露这些趋势
- 高通确认不在GDC 2026发布新款骁龙G系列掌机处理器SoC
- 行业评论 从工具到平台:如何化解跨架构时代的工程开发和管理难题
- 阿里达摩院发布玄铁C950,打破全球RISC-V CPU性能纪录
- 面向嵌入式部署的神经网络优化:模型压缩深度解析
- Mujoco中添加Apriltag标签并实现相机识别教程
- 摩尔线程MTT S5000全面适配Qwen3.5三款新模型
- 英飞凌与宝马集团携手合作,基于Neue Klasse架构塑造软件定义汽车的未来
- 物理AI仿真新突破:摩尔线程与五一视界共建全栈国产化生态
- 爆火的OpenClaw! 告别云端,米尔RK3576开发板本地部署
- 中国芯片研发重要成果!中科院发布香山、如意系统
- Altera 与 Arm 深化合作,共筑 AI 数据中心高效可编程新方案
- 莱迪思加入英伟达 Halos生态系统,通过Holoscan传感器桥接技术提升物理人工智能安全性
- 芯科科技闪耀2026嵌入式世界展 以Connected Intelligence赋能,构建边缘智能网联新生态
- 边缘计算主机盒选购指南:五大核心指标解析
- Arm AGI CPU 更多细节:台积电 3nm 制程、Neoverse V3 微架构
- Arm AGI CPU 重磅发布:构筑代理式 AI 云时代的芯片基石
- Arm 拓展其计算平台矩阵,首次跨足芯片产品
- 阿里达摩院发布RISC-V CPU玄铁C950,首次原生支持千亿参数大模型




