STM32H5开发之陀螺仪LSM6DSV16X系列(三):如何通过SFLP接口获取四元数数据详解
2025-09-25 来源:cnblogs
概述
在现代的运动跟踪和姿态检测应用中,低功耗、高精度的传感器数据融合处理变得越来越重要。LSM6DSV16X传感器集成了SFLP(Sensor Fusion Low Power)算法模块,可以在低功耗模式下实现六轴传感器数据的高效融合。SFLP模块通过处理加速度计和陀螺仪的数据,生成一个表示设备姿态的四元数,这为游戏、增强现实(AR)、虚拟现实(VR)等应用中的精准运动追踪提供了技术支持。在本文中,我们将深入探讨如何利用SFLP模块获取四元数数据,并分析其在实际应用中的优势和实现方法。
最近在弄ST和瑞萨RA的课程,需要样片的可以加群申请:615061293 。

视频教学
https://www.bilibili.com/video/BV1a854zmELy
STM32H5开发陀螺仪LSM6DSV16X(3)—-SFLP获取四元数
样品申请
https://www.wjx.top/vm/OhcKxJk.aspx#
源码下载
硬件准备
首先需要准备一个开发板,这里我准备的是自己绘制的开发板,需要的可以进行申请。
主控为STM32H503CB,陀螺仪为LSM6DSV16X,磁力计为LIS2MDL。

参考程序
https://github.com/CoreMaker-lab/STM32H503_LSM6DSV16X_LIS2MDL
https://gitee.com/CoreMaker/STM32H503_LSM6DSV16X_LIS2MDL
SFLP
LSM6DSV16X 特性涉及到的是一种低功耗的传感器融合算法(Sensor Fusion Low Power, SFLP).
低功耗传感器融合(SFLP)算法:
该算法旨在以节能的方式结合加速度计和陀螺仪的数据。传感器融合算法通过结合不同传感器的优势,提供更准确、可靠的数据。
6轴游戏旋转向量:
SFLP算法能够生成游戏旋转向量。这种向量是一种表示设备在空间中方向的数据,特别适用于游戏和增强现实应用,这些应用中理解设备的方向和运动非常关键。
四元数表示法:
旋转向量以四元数的形式表示。四元数是一种编码3D旋转的方法,它避免了欧拉角等其他表示法的一些限制(如万向节锁)。一个四元数有四个分量(X, Y, Z 和 W),其中 X, Y, Z 代表向量部分,W 代表标量部分。
FIFO存储:
四元数的 X, Y, Z 分量存储在 LSM6DSV16X 的 FIFO(先进先出)缓冲区中。FIFO 缓冲区是一种数据存储方式,允许临时存储传感器数据。这对于有效管理数据流非常有用,特别是在数据处理可能不如数据收集那么快的系统中。

图片包含了关于 LSM6DSV16X 传感器的低功耗传感器融合(Sensor Fusion Low Power, SFLP)功能的说明。这里是对图片内容的解释:
SFLP 功能:
SFLP 单元用于生成基于加速度计和陀螺仪数据处理的以下数据:
游戏旋转向量:以四元数形式表示设备的姿态。
重力向量:提供一个三维向量,表示重力方向。
陀螺仪偏差:提供一个三维向量,表示陀螺仪的偏差。
激活与重置:通过在 EMB_FUNC_EN_A(04h)嵌入式功能寄存器中设置 SFLP_GAME_EN 位为 1 来激活 SFLP 单元。
通过在 EMB_FUNC_INIT_A(66h)嵌入式功能寄存器中设置 SFLP_GAME_INIT 位为 1 来重置 SFLP 单元。
性能参数表:
表格展示了 SFLP 功能在不同情况下的性能,包括静态精度、低动态精度和高动态精度,以及校准时间和方向稳定时间。这些参数反映了传感器在不同运动状态下的精确度和响应速度。

生成STM32CUBEMX
用STM32CUBEMX生成例程,这里使用MCU为STM32H503CB。
配置时钟树,配置时钟为250M。

串口配置
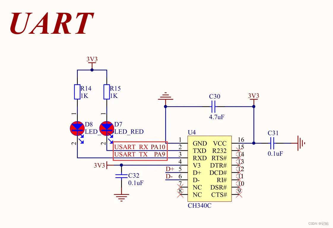
查看原理图,PA9和PA10设置为开发板的串口。

配置串口,速率为2000000。

IIC配置


配置IIC为快速模式,速度为400k。

CS和SA0设置



ICASHE

修改堆栈

串口重定向
打开魔术棒,勾选MicroLIB

在main.c中,添加头文件,若不添加会出现 identifier “FILE” is undefined报错。
- 六大全新产品系列推出,MCX A微控制器家族迎来创新
- 意法半导体全新STM32C5系列,重新定义入门级微控制器性能与价值,赋能万千智能设备
- 模组复用与整机重测在SRRC、CCC、CTA/NAL认证中的实践操作指南
- 有源晶振与无源晶振的六大区别详解
- 英飞凌持续巩固全球微控制器市场领导地位
- 使用 Keil Studio for Visual Studio Code开发 STM32 设备
- 从控制到系统:TI利用边缘AI重塑嵌入式MCU的边界
- 蓝牙信道探测技术原理与开发套件实践
- Microchip 推出生产就绪型全栈边缘 AI 解决方案,赋能MCU和MPU实现 智能实时决策
- LoRa、LoRaWAN、NB-IoT与4G DTU技术对比及工业无线方案选型分析




