工业机器人全景分析,读这一篇就够了!
2025-09-16 来源:制造前沿
工业机器人全景解析
机器人被誉为“制造业皇冠顶端的明珠”,是衡量一个国家创新能力和产业竞争力的重要标志,已经成为全球新一轮科技和产业革命的重要切入点。当前,机器人产业蓬勃发展,正极大改变着人类生产和生活方式,为经济社会发展注入强劲动能。
近年来,人形机器人凭借其科幻般的形象备受瞩目,风头一度盖过了工业机器人。然而,在制造业的智能化转型中,工业机器人仍然是最不可或缺的核心力量。
《制造前沿》本文将深度解析工业机器人的定义、政策支持、产业链结构、关键企业、市场格局及未来趋势,带您全面了解这一支撑现代制造业的基石技术。读懂工业机器人,这一篇就够了!
©本文为『制造前沿』原创文章,支持快捷转载和开白名单,严禁洗稿,侵权必究!
01、定义
工业机器人,通常是指面向制造业的多关节机械手臂或其他拥有多自由度的机械装置,主要用于代替人工用于生产过程和环境的机器人。它融汇了机械制造、电子电气、材料科学、计算机编程等学科的尖端技术,是智能制造领域最具代表性的产品。
02、政策
中国在推动机器人产业发展的过程中,工业机器人的发展相对较为成熟,政策支持体系也较为完善。
工业机器人行业的政府主管部门包括国家工业和信息化部、国家发展和改革委员会、科学技术部等,所属技术相关的自律性组织包括中国机械通用零部件工业协会及中国机械工业联合会机器人分会(原中国机器人产业联盟)。主要职责如下:
表:工业机器人行业相关部门及主要职责

来源:MIR《2024 年全球协作机器人产业发展白皮书》
目前,中国工业机器人已经渗透到各个产业,政府及相关部门陆续出台了一系列政策及规范性文件,融入智能制造、人工智能、数字经济、新型基础设施建设等国家战略,为中国机器人行业提供了良好的政策环境。具体的文件如下:
表: 2021-2024年中国工业机器人相关政策

制表:制造前沿
03、产业链
工业机器人产业链可分为上游核心零部件、中游本体制造与系统集成、下游应用场景三大环节,各环节相互协同,共同支撑行业发展。
图:工业机器人产业链

图:全球工业机器人产业链主要企业

1、上游:核心零部件(占整机成本≈70%)
控制器、伺服系统(包括伺服驱动和伺服电机)、减速器等核心零部件,是产业链中技术壁垒最高的环节,占机器人整机产品成本的 70%左右,三者分别占工业机器人成本构成的15%、20%、35%。目前无论国际、国内市场,绝大多数市场被外资品牌占据。核心零部件国产化率较低,是制约中国工业机器人行业发展的重要瓶颈。
目前我国70%的减速器市场、75%的伺服电机市场、超过80%的控制系统市场被海外品牌占据。尽管前路艰难,但国内已出现了如汇川技术(伺服)、埃斯顿(控制系统)、中大力德(减速机)等快速成长的核心零部件自主品牌。未来进口替代空间值得期待。
●伺服系统
伺服系统是工业机器人主要的动力来源,主要由伺服电机、伺服驱动器、编码器三部分组成。
外资企业在电机市场上占据绝对优势,我国70%以上的工业机器人伺服系统市场被外资品牌占据。
日系企业包括安川、三菱、三洋、欧姆龙、松下等公司,主要是小型功率和中型功率产品;欧美系品牌包括西门子、博世力士乐、施耐德等公司,在大型伺服具有优势地位;国产品牌主要包括汇川、台达、 埃斯顿等公司,主要为中小型伺服。

我国伺服电机与日系和欧美品牌仍然存在差距,主要表现为:大功率产品缺乏、小型化不够、信号接插件不稳定、缺乏高精度的编码器,这些也是国内伺服系统未来要攻克的主要方向。
●减速器
减速器在降低转速、增加扭矩、提高精度、降低惯性、匹配电机和负载、保护电机以及实现多自由度运动等方面发挥着关键作用。它是工业机器人能够高效、精确、可靠运行的重要保障。
全球工业机器人减速器的市场高度集中,其中日本纳博特斯克在RV减速器领域处垄断地位,日本哈默纳科则在谐波减速器领域处垄断地位,两家合计占全球市场的75%左右。由于其极高的技术壁垒,工业机器人本体制造环节对减速器环节议价能力很弱。
图:主流减速器厂商

国内的减速器生产厂家历史较短。中大力德、巨轮智能、秦川机床、昊志机电等都在研发减速器,其中秦川机床开始研发减速器的时间较早(1997年)。上海机电也有业务涉及减速器,系2013年与纳博特斯克在国内合资成立公司。绿的谐波在谐波减速器领域有所技术突破;南通振康目前也具备了年产10万台的产能,并已向国内工业机器人厂商供货。整体来讲,国产减速器有所突破,但知名度和市占率仍有待进一步提高。
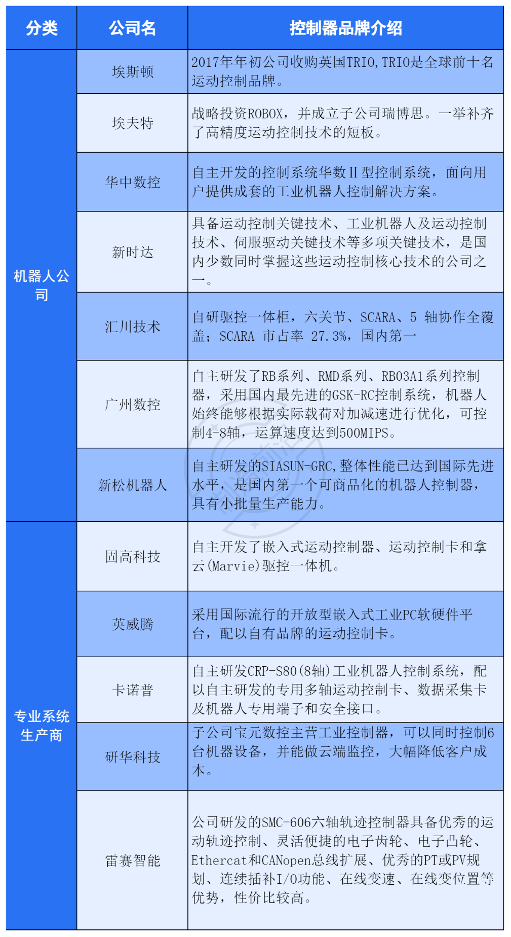
●控制器
工业机器人的控制系统主要由硬件和软件两部分构 成,硬件即工业控制板卡,软件主要是控制算法、二次开发等。控制系统的表现是一家工业机器人厂商设计理念的集中体现,大型工业机器人企业一般自主开发控制,因此控制器市场份额与工业机器人匹配。在控制器领域,四大家族合计市场占有率达到 50%以上。
图:国际主流控制器品牌

控制器领域,国产控制器采用的硬件平台与国外品牌差距不大,差距体现在底层软件架构和核心控制算法。国内整机制造企业,逐渐布局控制器领域,如埃斯顿收购 TRIO,埃夫特战略投资 ROBOX,并成立子公司瑞博思。
国内企业开发的工业机器人控制器软件产品已经可以满足大部分功能需求,国内等第一梯队企业有自己的控制器业务。
图:国内控制器品牌

2、中游:本体制造与系统集成
●本体制造
工业机器人“四大家族”日本发那科、瑞士ABB、日本安川、KUKA,在全球高端应用领域占有较高市占率。但国产工业机器人产业经过近年来的技术积累,逐渐形成自己的竞争优势,国内品牌广州启帆、埃夫特、新松、埃斯顿、广州数控、新时达享受市场增长红利快速成长,正在国内市场实现突围,2023年国产市占率首超50%。
主要企业介绍
01、ABB
ABB 总部位于瑞士苏黎世,主营业务为:电气、工业自动化、运动控制、机器人及离散自动化,以及通用的 ABB Abilityrm数字化平台。ABB 公司所生产的工业机器人广泛应用于焊接、装配、铸造、密封涂胶、材料处理、包装、喷涂、水切割等领域。
02、安川电机(YASKAWA)
安川电机株式会社成立于 1915 年,总部位于日本北九州市,以关键零部件伺服和运动控制器起家。安川电机主要产品是机械控制器、变频器以及工业机器人等系列产品。
03、发那科(FANUC)
日本 FANUC 成立于 1956 年,总部位于日本山梨县,主营专业数控系统生产FANUC 的工业机器人精度高,工艺控制更加便捷、同类型工业机器人底座尺寸更小、更拥有独有的手臂设计,小型化工业机器人优势明显。
04、库卡(KUKA)
库卡公司总部位于德国巴伐利亚州,库卡的工业机器人应用广泛,用于物料搬运加工、点焊和弧焊,涉及到汽车、自动化、金属加工、食品和塑料等产业。2022年,美的集团完成对库卡100%股权收购。
05、柯马(COMAU)
FCA 集团下属企业,提供机器人生产系统、白车身焊装生产线业务,满足汽车生产、重工业、铁路、可再生能源以及广泛的一般工业领域的需求。
06、新松机器人
新松机器人从 2000 年开始进行机器人的研发和应用,产品线包括工业机器人、移动机器人、洁净机器人、服务机器人与特种机器人等,下游涉及工业、民用、军工,应用领域包括汽车、3C、厨卫、新能源等。
07、埃斯顿
埃斯顿自 1993 年开始研究金属成型机床数控系统,继而进入电液伺服系统和交流伺服系统领域,2012年进入工业机器人领域,基于自主运控技术研发机器人整机;2016至 2017 年期间前后收购英国 TRIO(运动控制)、扬州曙光(军工集成)和 MAI(系统集成)。
08、新时达
新时达原主营电梯控制系统和变频器业务,2011年进入工业机器人控制系统、同服系统及整机的研发,2014 年收购众为兴(控制系统),2015 年收购奧享荣(汽车集成),2017 年收购之山智控(伺服系统)。
09、埃夫特
埃夫特同时布局核心零部件、整机制造、系统集成的厂商,同时产品线覆盖中高端制造业工艺流程的铸造、切割、焊接、抛光打磨、喷涂等主要环节。
10、广州数控
广州数控设备有限公司主要从事自动化制造全过程解决方案,产品包括机床数控系统、伺服驱动、伺服电机、工业机器人、精密数控注塑机等。先后收购 CMA、EVOLUT、WFC ,在全球范围内逐步积累了汽车工业、航空及轨道交通业、汽车零部件及其他通用工业的客户。
●系统集成
系统集成商从上游采购工业机器人等设备,根据下游客户的具体要求,给出合理的设计方案,完成产线的组装和调试。相比来说,系统集成环节的技术难度比工业机器人本体制造环节、核心零部件制造环节技术难度低,但其商业模式更倾向于轻资产,市场空间也更广阔。机器人产业链各环节,系统集成厂商数量最多。系统集成环节市场空间约为工业机器人环节的3-4倍。
从行业分布来说,汽车工业、3C 电子工业仍然是自动化程度最高的行业,该等领域内系统集成厂商技术水平较高。在其他通用工业领域,整体智能化水平较低,国外品牌与国内品牌处于同一起跑线,未来需要突破的技术难点是如何降低生产线的操作难度,提升柔性和智能化。
3、下游:应用场景
工业机器人广泛应用于汽车、物流、电子电气、橡胶及塑料工业、食品饮料、化工、铸造、冶金等各行各业中。
近年来,汽车行业及3C电子行业作为工业机器人应用大户,占比超60%,对高精度、高效率的工业机器人需求持续旺盛。其中汽车工业应用领域规模最大。在汽车整车的生产过程中,有大量压铸,焊接,检测、冲压、喷涂等应用,需要由工业机器人参与完成。特别是工业机器人在汽车焊接过程中应用更加普及,极大地提高了车间的自动化水平,在汽车锻造车间、冲压车间、发动机车间、涂装车间等也会应用到更多的工业机器人。 新能源汽车产线自动化率已>90%,带动六轴、协作机器人需求。
在新兴领域,如新能源汽车电池生产、光伏设备制造、物流仓储领域中的货物搬运等环节,机器人的应用也越来越广泛。光伏、锂电、半导体成为2024-2025年增量主赛道,预计2025年光伏机器人单行业规模50亿元,协作机器人整体200亿元。
此外,船舶焊接、钢结构打磨、物流仓储(AMR)等非标领域成为“蓝海”,渗透率<10%,增速30%以上。
04、市场规模与竞争格局
工业机器人的消费市场主要为亚洲、欧洲和美洲,其中中国、日本、韩国、美国、德国为全球前五大市场。
全球市场,据Global Market Insights Inc.报告,2024年全球工业机器人市场规模为177.8亿美元,预计到2034年将达到601.4亿美元,年复合增长率为13.3%。这一增长主要得益于各行业对自动化需求的不断攀升,以及劳动力短缺和劳动力成本上升所带来的挑战。
自 2013 年起,中国已经成为全球最大的工业机器人市场。拥有一半以上的工业机器人装置。
中国工业机器人产量从2015年的3.3万套飙升至2023年的43万套,8年增长超13倍,装机量连续11年全球第一。
根据前瞻产业研究院发布的《2025年中国工业机器人行业全景图谱》报告显示,2024年中国工业机器人市场规模达到近600亿元,近五年行业复合增速达到10.86%。
全球工业机器人市场,主要由以工业机器人四大家族为代表的欧、日系企业占领,其中工业机器人四大家族在全球市场的份额合计50%。工业机器人四大家族是随着汽车产业升级迅速发展,而奠定全球领先的市场地位。汽车行业整车制造的冲压、焊装、涂装、总装四大工艺,总体为外资集成商主导,在动力总成、车身制造、总装设备、柔性冲压、高效精冲、高端涂装线等领域,外资占有绝对优势,国内集成商从焊装环节开始渗透、突破,逐步发展。
汽车制造、3C 电子领域为外资主导,除 3C 电子以外的通用工业领域,国产机器人具有优势。金属加工业以及 3C 制造业国产品牌增长迅速。土集成商基于本土化服务,具有更贴近下游市场的优势,占有多数市场份额。
本土供应商主要从事中低端市场,在搬运、码垛装配、拣选等应用场景市场,本土供应商具有优势,但在喷涂、视觉检测等高端应用领域,仍然为外资主导。
国产替代方面,外资四大巨头市占率从2018年的70%降至2023年的47.55%;国产头部企业埃斯顿(市占率8%)、新松(6%)通过并购整合提升技术,节卡机器人在协作领域市占率年增25%。
根据MIR DATABANK发布的数据,2024年我国工业机器人整体市场出货量排名前10的分别为发那科、埃斯顿、汇川科技、库卡、爱普生、ABB、安川、埃夫特、雅马哈、新时达,其中发那科占比11%、埃斯顿占比9.4%、汇川科技占比9.1%、库卡占比7.7%。
工业机器人密度代表了一国制造业的生产自动化水平。韩国以每万名员工1012台机器人位居全球第一。新加坡排名第二,每万名员工有770台机器人。根据国际机器人联合会(IFR)发布的《2024年世界机器人报告》,2023年中国工业机器人密度达到每万名员工470台。这一数值较2019年翻了一倍多,已超越德国和日本,跃居全球第三,显示出中国在自动化领域的强劲发展势头。
05、未来发展
1、通用工业将成为工业机器人发展的蓝海市场
截至目前,汽车工业仍然是工业机器人最大的市场,也是标准最高、使用密度最高的市场。工业机器人在通用工业的使用处于起步阶段。随着云技术、人工智能、5G 技术等新技术的商业化应用,工业机器人应用难度大幅降低,应用场景不断深化,在金属加工等领域的使用密度逐年提升。通用工业将成为工业机器人发展的蓝海市场,催生新业态、新模式。
2、新兴产业渗透率不断增强
随着新能源、生物医药、航空航天等新兴产业的快速发展,工业机器人在这些领域的渗透率也将不断增强。
3、人机协作进一步深化
工业机器人趋向轻型化、柔性化,人机协作程度不断深化。人机协作将人的认知能力与工业机器人相结合,是产业未来的重要研发方向。
4、AI+机器人,智能化趋势明显
工业机器人正迎来技术与应用的双重突破,以AI为核心的智能化升级成为行业发展的主旋律。在下游行业应用和人工智能技术推动下,工业机器人将成为多学科领域前沿技术交叉融合的产业,不断向更复杂化的应用场景演进。
5、国产化进程加速推进
近年来,国内厂商攻克了核心零部件领域的部分难题,国产核心零部件的应用程度不断提升,继汽车、3C 电子行业后,卫浴陶瓷、金属加工、家具家电等通用工业领域开始成为中国工业机器人的新增市场主力。同时,新能源汽车电池生产、光伏设备制造、物流仓储等领域对机器人的应用也越来越广泛。《推动工业领域设备更新实施方案》等一系列政策的实施,加速国产替代进程。
6、机器人加速“出海” 头部企业加快全球布局步伐
对于机器人行业来说,“出海”是一个企业发展的重要战略,也是未来发展的趋势。中国企业不再仅将出海视为摆脱国内市场竞争的出路,而是作为一种常态化的发展策略。
中国工业机器人厂商2023年出海的主要市场区域在亚太、欧洲、北美等地区,众多中国机器人企业,如埃斯顿、埃夫特、拓斯达等,已经在这些地区展开了布局,提供各类行业解决方案。这些区域市场贡献了中国工业机器人厂商境外收入的90%。
另一方面,拉美、东南亚等制造业快速发展的地区也成为中国机器人企业出海的热点。尽管这些地区人力资源丰富且成本低廉,但劳动力的整体素质往往无法满足产业升级的需求。拓斯达、瑞松科技等企业看到了这一市场机遇,为当地制造业的自动化和智能化提供支持。
此外,中东地区作为工业机器人需求潜力巨大的市场,也吸引了中国机器人企业的关注。汇川技术、华睿科技等企业已经将中东作为重点拓展的销售区域之。




