汽车电源管理IC,你真的搞清楚了吗?
2025-11-11 来源:EEWORLD
随着汽车新一代电子电气架构(EEA)进入快速迭代期,区域化、中央计算趋势下的算力集中与供电网络重构,叠加各家28nm车规MCU的成熟落地并大规模应用,对控制器配套的电源管理集成电路(PMIC,Power Management Intergrated Circuits)提出了更严苛的要求。
配套的PMIC不仅要适配多轨供电、宽电压范围与高瞬态响应的性能需求,更需在功能安全层面形成与整车安全目标的深度匹配。那么,功能安全与PMIC究竟存在怎样的底层关联?主流厂商又推出了哪些针对性的技术方案?
功能安全愈发重要
ISO 26262标准基于IEC 61508,于2011年制定,是专门针对汽车电子领域的功能安全标准。自该标准诞生以来,汽车各零部件广泛应用功能安全设计。不过在2014 ~2016 年期间,国内功能安全应用并不广泛,当时处于燃油车时代,功能安全主要应用于EPS(电动助力转向)、发动机管理或刹车系统等领域。
如今进入电车和辅助驾驶时代,汽车电子零部件愈发复杂,ADAS(高级驾驶辅助系统)领域等场景都对功能安全有迫切需求。功能安全若不到位,极易引发事故,现在功能安全在汽车领域已无处不在。
谈及功能安全,其安全等级的确定与系统安全目标紧密相关,需基于具体的系统风险分析来明确。因此,OEM会遵循ISO 26262标准,通过危害分析与风险评估(HARA) 确定ASIL等级。该等级由严重度(Severity)、曝光度(Exposure)、可控度(Controllability) 三个维度进行评估:
S(Severity):危害发生对驾驶员或乘客或路人或周边车辆中人员会造成的伤害等级。
E(Exposure):运行场景在日常驾驶过程中发生的概率。
C(controllability):驾驶员或其他涉险人员控制危害以避免伤害的概率。

通过三个维度综合评分确定汽车安全完整性等级,等级从QM(非安全相关)到A、B、C、D(D级最高)。其中ASIL-D代表最高严格等级,ASIL-A代表最低严格等级,QM(quality management)则意味着只要按照企业流程开发就可以满足ISO 26262要求,无其他特殊要求。
例如排气制动功能,若出现非预期发动机制动导致湿滑弯道车轮锁死,其严重性为S3、暴露概率E3、可控性C3,对应ASIL C等级。

不同汽车系统因危险事件的风险差异,对应不同ASIL等级,具体示例如下表:

PMIC与功能安全
汽车PMIC是与汽车功能安全关联最为紧密的器件之一。汽车PMIC是管理和调节电子系统电源的半导体器件,在汽车中负责管理车辆众多电子元件所需的各类电源和电压,充当“电源枢纽”,确保能源高效分配,同时防止电压尖峰、浪涌等电气异常。
汽车PMIC具备电池管理、电压调节、供电排序等多种功能,能有效完成电池充电、DC-DC 转换、电压调节等任务;集成了监控、排序和功能安全支持等功能,可简化客户设计并节省电路板空间,通过高集成度节省汽车系统空间及成本,增强系统的可靠性和鲁棒性;拥有高效的可配置开关稳压器和线性稳压器,能根据特定应用需求提供核心电压、内存电压和I/O电压。
PMIC本身在汽车上应用很多,包括动力、ADAS、底盘、车载摄像头、娱乐系统、虚拟仪表板等场景。当前区域架构(Zonal)兴起,SoC与MCU变得愈发复杂,系统功能增多、功耗上升,PMIC需持续创新适配技术需求。其主要分为电源管理公司自研及MCU公司配套两类,虽部分汽车芯片价格下降,但在燃油车向电动车过渡中,汽车PMIC整体需求稳定,需应对更高功率、复杂系统集成及自动驾驶的安全可靠性要求。

PMIC在汽车功能安全中承担多重角色:
供电与监控核心:为MCU、传感器等提供稳定供电,同时监控供电电压、MCU运行状态等。比如需确保MCU供电电压稳定,通过看门狗监控其运行,若出现异常及时响应。
架构满足安全需求:PMIC通过集成化设计,将电源转换、监控、安全机制等模块整合,减少外围元件,降低系统复杂度,提升信号完整性与抗干扰能力,以此满足不同ASIL等级要求。像ASIL-D等级的PMIC会集成更完善的自检(如 ABIST、LBIST)、复杂看门狗(如Challenger Watchdog)及故障控制单元(FCCU),而ASIL-B等级的PMIC在安全功能配置上相对简化。
适配不同ASIL等级:不同汽车应用场景ASIL等级不同,PMIC需适配。例如ADAS中央融合等场景为ASIL-D,PMIC需具备更高诊断覆盖率、更低硬件故障概率;发动机控制等场景为ASIL-B,PMIC满足基础安全监控即可。通过这样的适配,PMIC助力汽车电子系统满足功能安全要求,保障车辆在各种场景下的安全运行。
现代汽车PMIC 已从单一电源转换器件升级为“转换+监控+安全”的集成系统,其架构设计遵循“分层防御、冗余容错”原则。
需要注意的是,虽然很多厂商把PMIC和SBC放在一起,但在ECU设计中,两种供电芯片选型存在一定差异。PMIC以电源管理为核心,负责电源转换、分配及异常监控(如看门狗、电压监测),SBC则是“集成型”方案,在供电基础上融合CAN、LIN等通信接口。二者选择需结合需求:系统若需精准管理多路电压、注重转换效率与复杂电源功能,选 PMIC;若需集成供电、通信、监控等基础功能以简化设计,或对通信接口要求高,SBC更合适,当然它比PMIC更贵一些。
PMIC核心功能安全机制
那么对于PMIC来说,核心功能安全机制包括哪些?以恩智浦(NXP)的PMIC为例来看包括以下几个重要机制:
自测机制(ABIST/LBIST):ABIST(模拟内置测试)默认在PMIC启动时、从低功耗模式(LPOFF)唤醒时自动触发,也可通过 SPI接口按需触发;LBIST(逻辑内置测试)检测监控单元的逻辑电路完整性,覆盖组合逻辑与时序逻辑故障。

电压监控机制:通过灵活的电压监控设计,适应不同场景需求。

Watchdog监控机制:Watchdog是监控MCU运行状态的核心模块,对于ASIL-B或者ASIL-D不同等级,有着不同的选择。



SPI/I2C传输安全:为防止配置数据篡改或传输错误,PMIC采用多重安全机制。

安全写入流程(INIT 阶段):在 PMIC 初始化(INIT)阶段,为防止寄存器配置错误,需执行以下流程:

故障容忍时间间隔(FTTI)适配:FTTI 是系统从故障发生到进入安全状态的最长允许时间。

国外厂商PMIC上的布局
目前,车规PMIC以国外厂商为主,每家厂商对于产品的理解都所有不同。尤其是当下EEA逐渐集中化发展下。
英飞凌给出了其功能安全最佳搭挡:AURIX TC4x 和OPTIREG PMIC TLF4x。AURIX TC4x作为英飞凌的第三代产品AURIX MCu产品,在功能安全特性上又做了进一步的提升。
英飞凌的TLF4x PMIC,则具备了为 AURIX量身定制的安全监控功能,提供 AURIX所需的外部安全措施:供电电压监控、时钟监控(看门狗)、SMU(安全管理单元)告警监控。此外,PMIC还为系统提供独立于MCU的第二条关断路径,与MCU两者搭配,组成最小的功能安全核心单元,支持系统实现ASIL-D的功能安全要求。

意法半导体(ST)车规PMIC最新推出的SPSB100为代表,是一款匹配高集成度MCU的产品,ST给出的组合是SPSB100+Stellar P。
SPSB100内置三个降压转换器(最大6A 输出)、两个LDO 及高边驱动器,支持3.3V、5V等多电压输出,可灵活设置上电顺序与输出参数,适配Stellar MCU、区域控制单元、车身控制等多平台。通过内部NVM存储配置参数,SPI端口支持控制与诊断,深度睡眠模式静态电流低于40µA,兼具节能与便捷性。具备过流、过热、电压瞬变稳定等多重保护功能,提供 ISO 26262功能安全相关技术文档,出厂默认 SPSB100B(直供MCU核心)与 SPSB100P(驱动MCU内部电源)两种配置,满足不同系统供电需求。

MPS作为汽车芯片领域的佼佼者,一直在“死磕”汽车功能安全,从自研MPSafe汽车功能安全开发流程,到打造一系列等级认证的功能安全芯片产品,MPS一直很努力。
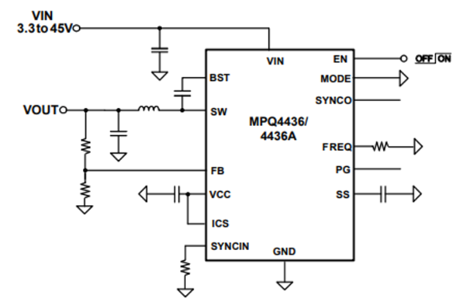
MPS主要通过与车规MCU、SoC厂商联合开发定制化汽车PMIC解决方案。比如此前与芯驰合作的X9H参考板,采用两级供电架构:一级电路采用MPQ4436-AEC1,支持45V宽输入、6A输出,可选展频功能降低EMI;二级电路采用MPQ217x系列与MPQ2167A-AEC1搭配,实现快速瞬态响应、超低噪声输出,适配多屏联动需求。


恩智浦(NXP)构建了覆盖高、中、低压场景的汽车PMIC产品矩阵,适配从传统燃油车到高端智能电动车的需求。同时,恩智浦PMIC构建了跨厂商处理器适配生态,在ADAS、动力域、智能座舱等领域支持Ambarella、地平线、英飞凌等品牌处理器提供适配方案。

国产厂商不断突破
国产厂商也一直在突破,不断推出相关产品。
随着汽车三电、域控、底盘等系统对功能安全需求的升级,带功能安全MCU单车需求量超过10颗,与之配套的ASIL-D PMIC需求也将相应增加。针对这种趋势,南芯科技近期推出全新车规级高端MCU PMIC SC6258XQ,可为域控制器、车身控制模块、动力总成和ADAS等系统中的MCU内核提供高效稳定的电力支持。
SC6258XQ通过 ISO26262 ASIL-D功能安全认证和AEC-Q100认证,静态电流低,能量效率高,可支持高端MCU在车载系统中的多样化功能。提供AMUX、外部电压监控等系统级功能,并支持灵活的上电/下电序列,可适配国际大厂的车规级MCU,也可适配国产MCU。该产品采用高压变换器预调节 + 低压变换器输出目标电压的架构,集成多路电源轨,包括1路升降压控制器、2路降压转换器、1路高压LDO及多路后置 LDO,用于 MCU 主供电、核心供电、外设接口供电、ADC供电和传感器供电。待机模式下静态电流低至 20μA,睡眠模式下静态电流低至300μA,有效减少能量耗散,延长电动汽车行驶里程。

今年8月,矽力杰SA47301/SA47321系列车规PMIC获得SGS功能安全ASIL-D产品认证证书。SA47301/SA47321系列芯片通过了严格的AEC-Q100可靠性认证,在电子助力转向系统(EPS),电子驻车(EPB),变速箱控制单元(TCU),主动悬架,车载充电器(OBC),电池管理系统(BMS),高级驾驶辅助系统(ADAS),整车控制器(VCU),域控制器(ZCU)等多类型产品中成为了国产化替代的首选。
芯合电子车规55系列PMIC芯片在去年,成功通过了独立第三方检测、检验和认证机构TÜV NORD集团的ISO 26262 ASIL-D功能安全产品认证,并获得了相关证书。这一成就标志着芯合电子车规55系列PMIC芯片在车规级芯片功能安全开发能力方面达到了国际标准。芯合电子车规55系列PMIC芯片是高性能、高实时性、高安全性的车规级电源管理芯片,集成面向MCU、CAN收发器、传感器的多路供电以及看门狗等安全监控功能,覆盖变速箱、电驱、电池管理、底盘、ADAS等核心应用。
虽然目前国内产品还没有那么多,但国产已经开始逐步突破。随着汽车EEA架构进一步演变,未来汽车一定会更加集成化,配合MCU的PMIC的要求也会更高,相信彼时国产厂商追赶的脚步会更加迅速。




