2025智驾芯片专题报告:行业现状、发展趋势、竞争格局
2025-10-08 来源: 智能汽车设计
随着新能源汽车行业发展进入下半场,智能辅助驾驶成为汽车智能化的一项核心功能。智驾芯片作为智能辅助驾驶功能实现的核心部件,逐渐成为产业链价值高地。进入2025 年,一方面中国自主车企大力推进“智驾平权”,推动高速NOA 搭载车型价格段的下探;另一方面头部新能源车企在端到端架构基础上推进算法的继续演进,两端发力促进智驾芯片实现量价齐升。在此背景下,本土智驾芯片供应商进一步崭露头角,凭借性价比芯片产品和自身量产经验积极拓展客户,同时受益于国产替代趋势,有望实现份额加速扩张。
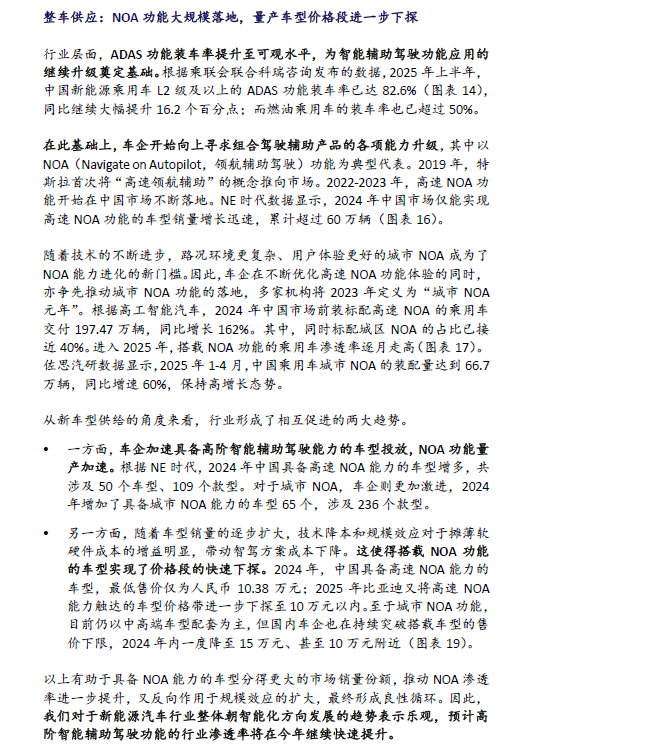
张。


































