汽车隔离辅助电源,要变天了
2026-03-30 来源:EEWORLD
在电源系统的演进中,功率密度始终是核心驱动力。为此,行业不断引入新拓扑、第三代半导体以及高集成度封装技术,持续压缩电源体积。然而,电感与变压器等磁性元件始终是小体积化的主要瓶颈。
与电感不同,变压器在传输能量的同时,还承担电气隔离功能,必须满足绝缘强度、爬电距离和长期可靠性等严格要求,无法像半导体一样简单缩放来实现小型化。因此,隔离电源长期成为系统中较难进一步压缩的环节。
日前,德州仪器(TI)在APEC上推出了一个全新的IsoShield技术,这项技术,可将隔离式电源模块解决方案尺寸缩减多达70%,引发了市场关注。
当下,随着电动汽车电压平台从400V迈向800V甚至更高,功率器件从IGBT转向SiC,开关频率不断提升,正推动汽车隔离辅助电源的设计理念、架构选型与器件方案迎来全方位的重构,昔日的传统设计正在被颠覆,一场行业变革已悄然开启。
汽车隔离辅助电源知多少
在电动汽车中,OBC、高压DC/DC、电机驱动及电池系统的功率器件均需辅助/偏置电源。明明是给主要的、关键的、重要的高压器件供电,为何叫隔离辅助电源,而不叫隔离驱动电源之类?这主要是国外叫法上的一些习惯,即BIAS,辅助电源/偏置,一般主要的、关键的、重要的则指的是功率器件本身。隔离式辅助电源用于为HEV和EV中的各类栅极驱动器供电。

隔离式辅助电源常用拓扑包括反激式、推挽式、LLC谐振及集成变压器模块等。各拓扑各有优劣,具体选择主要取决于整体架构以及所用开关器件(Si、SiC、GaN、IGBT等),因为不同开关对栅源电压(VGS)的输入范围要求不同。

根据取电来源,隔离式辅助电源分为低压和高压两类,可分别从低压电池或高压电池取电,可直接连接也可通过前置稳压器连接,是否需要前置稳压器取决于器件是否支持宽输入电压范围。低压电池虽为主流供电方案,但有时低压和高压电池同时使用以提供冗余,有助于满足更高的功能安全等级要求。
低压系统常采用12V电池,需支持8V至16V甚至更宽的输入范围,必要时需加前置稳压器。高压系统(400V/800V)则用于实现冗余,通常采用反激式拓扑以满足宽输入范围需求。
要求愈发提高
随着电压等级和开关频率提升,对偏置电源的小型化、隔离能力和抗干扰能力提出了更高要求。当前市场正从两级车载充电器向单级方案演进,隔离式辅助电源的架构也随之变化,尤其是在采用共漏极双向开关的场景中。
母线电压从400V升至800V,逆变器主功率器件逐步由IGBT转向SiC,驱动器和隔离辅助电源需同步升级。隔离辅助电源本质上是一种带隔离的DC/DC变换器,用于为系统高压侧供电。考虑到电动汽车高压系统运行环境复杂,辅助电源需具备良好的抗扰动能力和电磁兼容性,确保输出稳定可靠。
在牵引逆变器中,隔离辅助电源提供正压保障功率模块可靠开通,提供负压确保可靠关断,防止干扰引发误导通。同时,不同厂家的功率模块对驱动电压和关断电压要求各异,因此辅助电源输出电压应具备灵活可调能力,以适配多种模块。
当前,市场对于隔离辅助电源的典型设计要求包括:严格的负载调整率与电压精度、高转换效率、良好的EMI/EMC性能、紧凑且高度集成的结构,有助于减重并提高抗冲击能力,以及完善的保护机制,如过压、过流、短路和过温保护等。
集中式、分布式、半分布式
随着对安全性、功率密度和电磁兼容(EMI)的要求日益严格,电源架构不断演进,主要包括集中式、半分布式以及全分布式等多种架构,区别在于变压器是否集成在芯片内部,需要结合实际应用及需求进行选择与权衡:
改用分布式电源架构大大提高了在隔离式高压环境中的可靠性,但面临的挑战是额外的元件会导致对重量和尺寸的要求更高,完全集成的电源解决方案可以节省系统级空间并实现轻量化,OEM可以灵活选择。

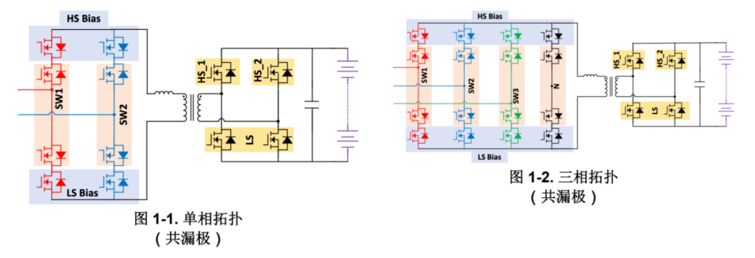
集中式架构:采用一个中央变压器和一个偏置控制器,为所有栅极驱动器统一提供偏置电压。在该架构中,使用单级偏置电源,其中偏置电源器件直接与低压电池连接。根据额定功率,可使用单个器件或多个器件来实现这种类型的架构。多绕组变压器用于为不同的栅极驱动器提供隔离式输出。可使用同一变压器输出绕组为共享同一接地端的低侧栅极驱动器提供隔离式辅助电源。
该方案成本较低,因此长期被广泛采用,但在故障管理、电压调节和布局设计方面存在局限,易受噪声干扰,且局部元件体积大、重量高,变压器设计复杂,且EMI和CMTI性能受变压器寄生电容影响较大。此外,由于缺乏冗余,偏置电源中任一元件失效都可能引发系统级故障。
不同拓扑具有特定的优势和取舍:反激式器件有助于在宽电压输入范围内实现高效率、高负载调整和高线路调整精度等优势。紧密耦合反激式变压器设计具有低漏电感,但这种设计的缺点是变压器隔离栅两端的寄生电容相对较高。由于变压器的寄生电容高,有时需要在 EMI 滤波器设计中采取适当的措施来抑制EMI和CMTI。推挽式器件提供不错的效率、高CMTI、低EMI等优势。在推挽拓扑结构中,输出侧需要一个额外的电感器来控制占空比,以支持在宽输入电压范围中运行。

半分布式架构:采用两级结构:第一级通过宽输入范围器件生成稳压轨,第二级为栅极驱动器提供隔离偏置,第一级可选隔离式(反激、推挽)或非隔离式(SEPIC、升降压)拓扑,第二级可选闭环或开环隔离器件。对于第一级,可以按照集中式架构部分中提到的方式,使用反激式和推挽式器件选择隔离式拓扑,对于非隔离式拓扑,可选择 SEPIC 和降压/升压转换器。对于第二级,可选择闭环或开环隔离式辅助电源器件。
半分布式方案可以实现更简单的变压器结构和PCB布局;尤其是单个驱动芯片驱动三个独立变压器,由于各个输出绕组不互相干扰,对于优化电源交叉率有好处;此外,重量分布合理,易于通过冲击测试。该方案主要的缺点在于元件数量较多、成本稍高。

分布式架构:为每个栅极驱动器配备一个就近布置的专用偏置电源,便于独立调节,能够更好地满足电动汽车应用对可靠性的要求。
这种架构不仅简化了变压器结构和PCB布局,还提升了隔离辅助电源的质量,并实现了更合理的重量分布。最重要的是,这种架构提升了系统鲁棒性。此外,这种架构非常适合模块化、平台化设计,单个电源模块体积小、布线灵活,非常有利于不同项目之间沿用继承。全分布式电源架构最大的挑战就是所需的元件数量和成本都最高,但是得益于其平台化方案,累计到一定数量之后也可能实现价格的下降。

厂商正在不断加码
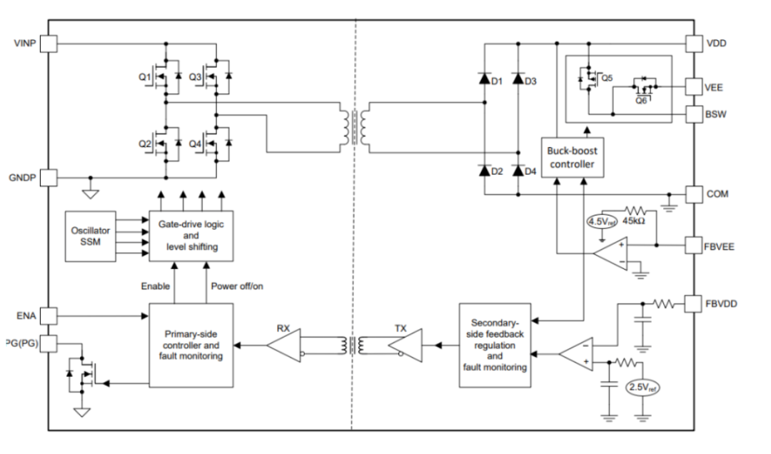
TI推出的IsoShield技术无疑是当下最值得关注的趋势之一。以最新的IsoShield技术UCC34141-Q1为例,其本质上是隔离式 DC/DC 结构。其在初级侧使用软开关全桥转换器,在次级侧使用无源全桥整流器。中间的两个小型集成平面变压器就是IsoShield技术,其中一个为功率传输,另外一个为次级侧反馈。通过在16.5MHz至27MHz的高开关频率下运行,器件得以显著缩小磁性器件尺寸,并集成于16引脚 SSOP 封装中。功率级开关频率由具有前馈控制的输入电压决定。采用自适应扩频调制 (ASSM) 来降低电磁干扰。器件会维持 ZVS 运行以降低开关功率损耗。
UCC34141-Q1 器件适用于布板空间有限且需要更多集成的应用。器件具有低厚度、低重心和轻重量特性,与使用大型大体积变压器的系统相比,可提供更好的机械可靠性与抗振性能。
UCC34141-Q1采用了专用控制机制、时钟方案和片上变压器带来了高效率和低辐射发射。集成变压器可在宽温度范围内提供电力输送,同时保持 5000VRMS 隔离和 1202VRMS 连续工作电压。变压器的低隔离电容可提供高 CMTI,从而实现快速 dv/dt 开关和更高的开关频率,同时降低噪声。

与分立式反激式解决方案相比,UCC34141-Q1可将辅助电源解决方案的面积减小70%,与现有的集成变压器解决方案相比,可将面积减小35%以上。由此使得功率密度分别提高了333%和150%。解决方案的高度同样重要。集成变压器后,可省去电路板上原本最高的元件,从而使解决方案的高度不到原来的四分之一。
集成化和小尺寸通常会引发对散热性能和EMI的担忧,而采用IsoShield技术的 DC/DC 模块消除了此类隐患。与以前的模块相比,这些器件将散热性能提升高达30%,并且封装尺寸减小54%。这些模块只需搭配小型低成本EMI滤波,即可满足国际无线电干扰特别委员会 (CISPR) 32 B类和CISPR 25 5类的要求。

为了应对多样化的需求,MPS也推出了多种架构的牵引逆变器隔离辅助电源设计。反激式半分布式电源架构,采用MPQ4232A和2颗MPQ6007,在提高系统安全性的同时实现高性价比。

全分布式电源架构:采用MPQ4232A和 6颗MID1W2424A,后者集成无磁芯变压器,有助于实现系统小型化。

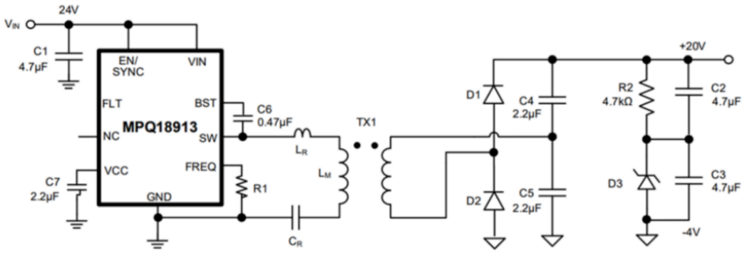
MPS也提供LLC拓扑隔离辅助电源方案MPQ18913,它是一款具有可配置宽fSW范围的30V、0.3A、LLC 栅极驱动器隔离辅助电源,为牵引逆变器设计提供了替代传统反激式变换器的方案。

纳芯微也为汽车提供小型推挽式变压器驱动器,为集成隔离式电源方案提供低电磁干扰(EMI)的简洁电源替代方案。变压器驱动器具备高效、可定制、高灵活的设计特性,有助于降低系统成本、提升可靠性,可满足尺寸敏感或低辐射要求的混合动力汽车/电动汽车应用,以及高系统噪声的电网基础设施应用。

PI此前,针对汽车800V高压痛点,推出五款全新参考设计,为这一难题提供了创新解决方案,这些参考设计基于该公司最新推出的1700V宽爬电距离InnoSwitch 3-AQ反激式开关IC实现。
新推出的五款产品都是基于PI 内置1700V SiC的InnoSwitch3-AQ,从而实现了更强大的耐压特性,使得其轻松支持1000V的母线电压。另外,最新的InnoSwitch3-AQ采用了最新的InSOP-28G封装,具有5.1mm的宽漏源极引脚爬电距离,可满足高压应用对增强安全性和可靠性的迫切需求。该封装提供了足够的隔离,无需喷涂三防漆,从而节省制造工艺步骤和相关的认证工作。
InnoSwitch3-AQ 是PI的高集成准谐振反激式开关IC,通过直接感测输出电压,借助 FluxLink 磁感耦合技术(一种通过磁场感应实现信号传输的先进技术),快速将信息反馈至初级侧,进而实现精准调节。该IC还采用了同步整流、波谷开通的断续/连续导通模式(DCM/CCM)反激控制器,可提供超过91%的效率,从而通过消除散热器节省空间。由于功率管、驱动以及主控都集成在同一封装中,缩短了传输距离,以实现最小的分布杂感。


总结
在这场变革中,以TI、MPS、纳芯微为代表的芯片厂商正加速布局。可以预见,隔离辅助电源正从幕后走向台前,其小型化、集成化、高可靠性已成为行业竞争的新焦点。对于整车厂而言,选择合适的电源架构与器件方案,不仅关乎系统性能与成本,更将成为决胜高压平台时代的关键一环。




