汽车电子
返回首页

2025汽车智能制造技术路线图解读

2025-11-16 来源:智能汽车设计

10月22日,《2025节能与新能源汽车技术路线图3.0(高清版)》已于2025中国汽车工程学会年会期间正式发布,《汽车智能制造技术路线图》作为路线图3.0的独立下册同步与读者见面。作为行业首部系统阐述汽车智能制造实践论与方法论的专著,本书实现了从0到1的历史性突破。核心编写团队精心策划了权威解读系列文章,以第一视角为读者呈现本书的编制情况与核心亮点,以及研发、生产、装备、供应链、营销服务、管理、低碳制造等各专题的发展现状、趋势与愿景、关键场景、近期目标与重点任务等干货内容。


本篇为《汽车智能制造技术路线图》数智化管理板块的专题解读。数智化管理专题由华为技术有限公司任组长单位,组织东风汽车集团有限公司、安徽江淮汽车集团股份有限公司等单位联合编写。


一、数智化管理的内涵

数智化管理是汽车智能制造的核心支撑,融合数字技术与智能算法,优化管理决策与运营效率。数智化管理重点在于研产供销服全链条的协同管理与生态构建,确保各环节高效协同,打造健康产业生态。注重数据共享与安全合规保障,通过统一平台与安全机制实现数据流通与安全。利用大数据、人工智能等技术分析挖掘数据价值,通过“数据+AI”赋能企业管理,提升决策质量与运营效率,助力汽车制造企业实现个性化生产、服务升级与模式创新,构建竞争优势。

二、数智化管理的发展现状和趋势

本专题从研产供销服协同管理与生态构建、数据共享与安全合规保障、“数据+AI”赋能企业管理三个维度,提炼总结出“新汽车”数智化管理的特征与发展趋势。

图片

三、数智化管理领域发展水平分级

根据《汽车智能制造技术路线图》总报告提出的汽车智能制造四阶段(数字化、网络化、智能化、自进化)演进范式,数智化管理领域发展水平分为四级,iMM-1~iMM-4级,其中M代表Management。通过从基础能力到全面能力的递进式分解,系统地刻画汽车数智化管理的阶段性特征和提升路径,从而全面展现汽车数智化管理从理念到实践的演进过程。

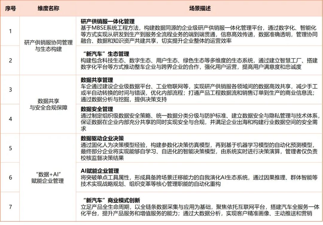
四、数智化管理领域关键场景

作为支撑发展水平分级体系的基础要素,本专题深度立足三大维度,深入挖掘与传统汽车制造管理之间的区别,梳理出数智化管理的七大关键场景。场景,即因“新汽车”带来的智能制造各领域重大变化而产生的关键问题。

图片

五、数智化管理领域 面向2040年的发展愿景与路线图

到2040年,通过多元数据安全融合构建数字化基座,以“数据+AI”驱动全链条网络化协同,依托自进化管理模型实现智能决策闭环,最终打造具备自适应能力的数智生态,引领汽车制造产业向个性化、服务化转型。

图片

六、十五五时期(2026-2030)数智化管理领域发展

到2030年,汽车企业初步构建研产供销服全链条智能化生态框架,通过引入物联网、工业互联网平台及基础AI工具,初步建立研产供销服核心环节的数据直连机制,实现研发—生产—销售的“局部最优”协同,协同响应周期可达数周,部分流程(如智能排产、供应链优化)实现自动化决策,用户体验初步改善。数据共享平台初步成型,企业内部及上下游产业链的数据共享率达到30%,开始探索跨国工厂间的数据交换。数据安全管理体系初步建立,实现基础的数据分类与加密,数据安全事件减少50%。依托人工智能技术,构建企业级的AI平台,初步落地小规模AI场景,以数据驱动决策的场景覆盖度达到30%。商业模式上,通过用户画像和订阅服务试点,开始探索“新汽车”商业模式创新路径,潜在客户转化率提高到30%。


进入汽车电子查看更多内容>>
相关视频
  • Digi-Key KOL 系列:商务车型的影音娱乐系统应用方案

  • 由内到外的智能网联车:车联网现状及发展

  • labview2016

  • 直播回放: TI DLP® 技术在汽车上的创新及全新应用

  • 回放 : TI mmWave 毫米波雷达在汽车车内的应用

  • Amplifier Protection Series

精选电路图
  • 锂离子/锂聚合物USB电池充电器

  • 6晶体管H桥

  • AVR LCD温度计—LM35

  • AVR PC步进电机驱动器

  • AVR温度计TCN75

  • JDM2 PIC 18F 编程器