2025中国智能电动车发展趋势洞察报告:“智驾平权”全面启动
2025-11-05 来源:AI赋能汽车
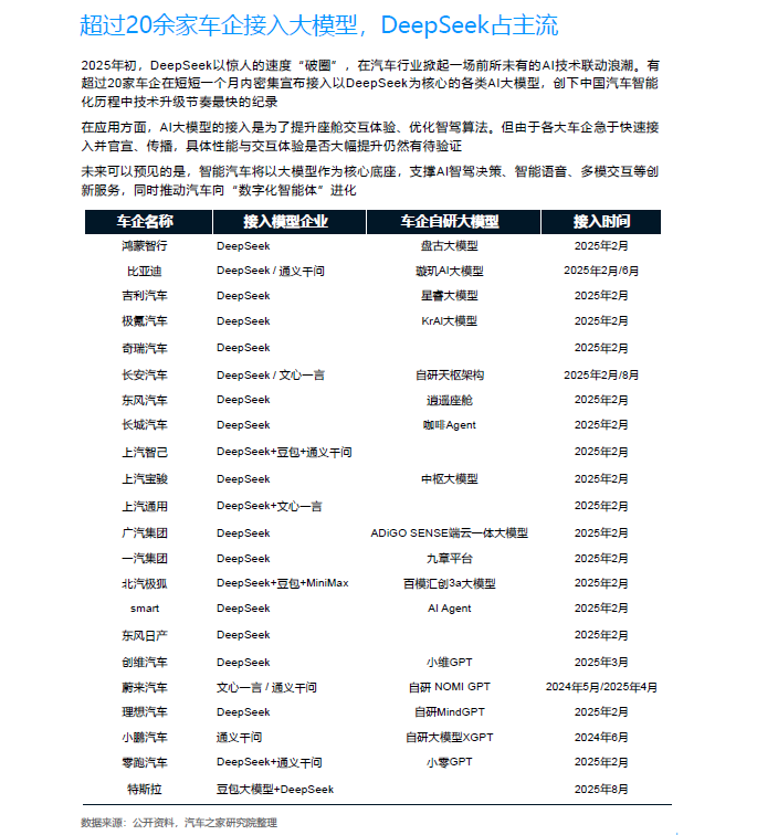
全球汽车产业正在经历百年未有的重大变革,智能化相关技术的不断创新和快速演变正在重塑汽车产业格局,并为交通出行生态带来更为深远的影响时至今日,“智能”已成为汽车不可忽视的重要产品性特征。在中国用户心智中,智能是新能源的“代名词”,而在海外用户眼中则代表了“中国制造”的竞争优势。正因如此,智能化也成为汽车主机厂比拼技术实力的“必争之地”汽车之家研究院持续关注中国乘用车智能化发展,并保持对用户需求的深刻洞察, 连续第七年推出 《 中国智能电动车发展趋势洞察 》 报告。基于对行业观察、
汽车之家车型库数据以及用户需求的跟踪,我们发现,在 2024~2025 年间,中国乘用车市场智能化发展呈现五大趋势:智驾平权全面启动, AI 大模型集体“上车”,智能座舱实现多模态、舒享等多元体验升级,新兴配置进入用户视野、塑造竞争优势, RoboTaxi 商业化进程加速。在本次报告中,我们针对上述五大趋势进行深入剖析,分析其对中国乘用车市场带来的重要影响。
与此同时,汽车之家作为汽车专业媒体,我们也时刻关注智能化发展在用户端的实际体验和感受。因此,汽车之家专业媒体团队运用汽车之家 AH IT 智能评测体系对 20 款热门品牌智能旗舰新车进行测评,为用户展示六大智能场景下、代表智能量产车最高实力车型的真实智能体验








































