历史上的今天
今天是:2024年10月11日(星期五)
2019年10月11日 | 技术文章—如何将光强度转换为一个电学量
2019-10-11 来源:EEWORLD
问题:
如何测量不同光源的光强度?

回答:
拿一只红光、绿光、蓝光LED。
光强度的确定可能至关重要,例如,在设计房间的照明或准备拍摄照片时。在物联网(IoT)时代,确定光强度对于所谓智能农业也有着重要作用。在这种情况下,一项关键任务是监测和控制重要的植物参数,以促进植物最好地生长并加速光合作用。因此,光是最重要的因素之一。大多数植物通常吸收可见光谱中红光、橙光、蓝光和紫光波长的光。光谱中绿光和黄光波长的光一般会被反射,对植物生长的贡献不大。通过控制不同生长阶段中的部分光谱和光照射强度,可以使生长最大化,最终提高产量。
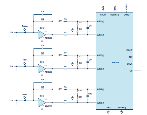
图1显示了一个用于测量可见光谱范围内的光强度的电路设计,用于植物光合作用的实验。这里使用了三种不同颜色的光电二极管(绿光、红光和蓝光),它们响应不同的波长。通过光电二极管测量的光强度现在可以用来根据具体植物的要求控制光源。
所示电路由三个精密的电流-电压转换器(跨导放大器)组成,每种颜色(绿光、红光和蓝光)对应一个。电流-电压转换器的输出连接到Σ-Δ模数转换器(ADC)的差分输入,从而将测量值作为数字数据提供给微控制器以做进一步处理。
光强度转换为电流
根据光强度,会有或多或少的电流流过光电二极管。电流和光强度之间的关系近似为线性,如图2所示。图中显示了红光(CLS15-22C/L213R/TR8)、绿光(CLS15-22C/L213G/TR8)和蓝光(CLS15-22C/L213B/TR8)光电二极管的输出电流与光强度的特性曲线。

图1.用于测量光强度的电路设计

图2.红光、绿光和蓝光光电二极管的电流与光强度的特性曲线
然而,红光、绿光和蓝光二极管的相对灵敏度是不同的,因此每级的增益必须通过反馈电阻RFB单独确定。为此,必须从数据手册中获取每个二极管的短路电流(ISC),然后在由其确定的工作点处获得灵敏度S (pA/lux)。RFB计算如下:
![]()
VFS,P-P表示所需的全输出电压范围(满量程、峰峰值);INTMAX表示最大光强度,对于直射阳光,其为120,000 lux。
电流-电压转换
高质量的电流-电压转换要求运算放大器的偏置电流尽可能小,因为光电二极管的输出电流在皮安范围,偏置电流较大会造成相当大的误差。失调电压也应很小。ADI公司的AD8500是此类应用的理想选择,其偏置电流典型值为1 pA,失调电压最大值为1 mV。
模数转换
为了进一步处理测量值,光电二极管电流转换成电压后必须作为数字值提供给微控制器。为此可以使用具有多个差分输入的ADC,例如16位ADC AD7798。因此,测量电压的输出码如下:
此方程不对,应改为: ![]()
数字码
GAIN
其中
AIN = 输入电压,
N = 位数,
GAIN = 内部放大器的增益系数,
VREF = 外部基准电压。
为了进一步降低噪声,ADC的每个差分输入端均使用共模和差分滤波器。
所述的全部元器件都非常省电,使得该电路非常适合电池供电的便携式现场应用。
结论
必须考虑诸如器件的偏置电流和失调电压之类的误差源。而且,ADC转换器内部的放大因子会影响信号质量(跨导放大器的失调电压会乘以ADC内部的增益,使失调电压的误差放大),从而影响最终的采样结果。采用图1所示电路可以相对轻松地将光强度转换为电学值,以供进一步数据处理。
史海拾趣
|
1 引言 LIN 是低成本网络中的汽车通讯协议标准,LIN(Local Interconnect Network)是低成本的汽车网络,它是现有多种汽车网络在功能上的补充由于能够提高质量、降低成本,LIN 将是在汽车中使用汽 ...… 查看全部问答> |
|
昨日与友人闲谈,得知其急需一FDD接口的U盘.用于工控.遂发此贴,求助于诸位.提及FDD(即软驱),众皆笑曰:\"淘汰久矣!\"然,君不见其依然服役于众多工控场合?随之FPGA/RAM等先进技术之普及.待处理数据之大,昔日之1.44何以满足?市有产品曰:仿真软驱,价格奇 ...… 查看全部问答> |
|
请问各位大侠,C++.net能开发硬件程序吗,就是那种控制门口挡车杆升降的程序。 如果不能,那可以用VisualC++开发吗? 多种语言开发的程序可不可以组成一个软件上那? 谢谢各位。… 查看全部问答> |
|
偶然在网上看到了AMD的一个“我为三核狂”活动,整个活动的主旨都是围绕“三核”的概念来的,网友的热情和创意也是让人叹为观止,大家下面这些有趣的作品吧。简直是神了!大家也来欣赏一下哦 &n ...… 查看全部问答> |
|
每种STM32的产品都由16个字母或数字构成的编号标示,用户向ST订货时必须使用这个编号指定需要的产品。这16个字符分为8个部分,下面通过一个例子说明它们的意义: STM32 F 103 C 6 T 7 xxx 1 2& ...… 查看全部问答> |
|
我用P1口接4*4矩阵键盘,现在为了省出P1.0口作为AD通道,采用P2口接4*4矩阵键盘。 然后配置P2.6和P2.7作为GPIO口,然后程序的其他地方都是把P1改为P2,为什么不能用呢?????? 大家有过这样的经历吗?… 查看全部问答> |
|
经过一段时间的调试,EELogic的第一版硬件基本测试完成。 电源工作正常,68013能正常下载固件,FPGA能正常下载及运行。 基本硬件测试通过,起码保证了大家申请到板子回去焊接后能工作,避免浪费大家的时间及经费。 软件开发主要有三个部分: 1 ...… 查看全部问答> |
|
通过usb blaster ii接口烧写过一次jic文件,后来再烧写时点击“Auto Detect”就再也检测不到型号了,提示信息“unable to scan device chain.Hardware is not connected.” 求助给位怎么解决。 … 查看全部问答> |




