历史上的今天
今天是:2025年03月10日(星期一)
2021年03月10日 | 我准备自己做一个卫星
2021-03-10 来源:eefocus
0.前言
我是不是膨胀了,连卫星都敢做了?不知道你是否有想过自己制作一颗卫星吗?看完本篇文章,你也能自己做个卫星,要想上天就差个火箭了!

今天分享一个GitHub上的开源项目——FossaSat-1开源卫星,Fossasat-1 是一颗由西班牙非盈利组织Fossa Systems研发的微型卫星。体积仅有5x5x5cm大小,重量只有250g,这是有史以来发射到太空的最小的卫星。

FossaSat-1已经于2019年底搭载新西兰的Electron火箭,成功发射上天。

FossaSat-1使用的是廉价的LORA模块,任何人都可以使用LORA模块与该卫星进行通信。这种新的无线电系统以前从未投入太空使用,极大地降低了卫星成本。此外,这颗卫星将创造一个全新的环境,专门用于测试学生代码。

文末获取,开源卫星全部软硬件资料。
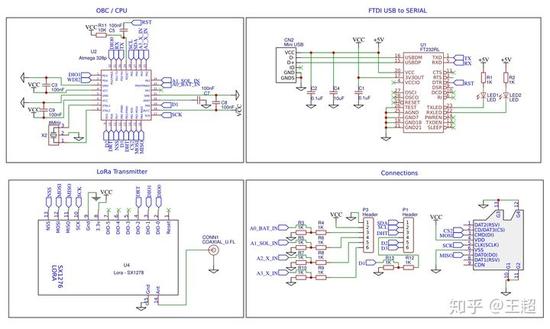
1.硬件电路硬件系统电路也比较简单,主要包括3个板子,分别是电源板、传感器板和通讯板。主控芯片使用的Atmega 328P-AU,其实就是Arduino的主控,8位AVR单片机。

电源板。使用SPV1040太阳能电池充电管理芯片,为板载的1000mAh的锂电池充电,通过TC1262 LDO把电池电压转换为3.3v给整个系统供电。

传感器板。板载了MPU6050陀螺仪,没错就是那个很常见的MPU6050,HMC5883LSMD磁力计,BMP280温度和气压计,而且留出了多个IIC接口,用于外接传感器模块,

通信和控制板。主要包括Atmega 328P最小系统,LORA模块SX1276,USB-TTL电路,使用的FT232芯片,和SD卡接口。

FossaSat-1的PCB使用的是开源的KiCAD软件绘制。

LORA模块使用的国内多尔吉DORJI公司的DRF1268T,国货走向世界啊!

2.软件架构
整个软件部分是基于Arduino开发的,主要包括以下部分: - MPU6050驱动程序 - BMP280驱动程序 - LORA发送和接收处理 - HMC5883LSMD磁力计驱动程序 - SD卡存储日志数据 - 外部电压检测


3.资料下载
这个开源卫星项目所有的资料,包括原理图、软件代码、机械结构、文档说明等资料可以从以下开源地址获取:
https://github.com/FOSSASystems/FOSSASAT-1
好了,电路图和代码都有了,就差个火箭送上天了。

史海拾趣
|
作者:applevista 前两天,父亲在庙会上买了两个黑猫神牌电子驱蚊灭鼠器,5块一个。 前两年,见过这样东西,样子不一样,也提醒父亲这是骗人的,还是被骗了。 要是一块一个倒也不错,它其实就是一个简单的彩灯。 这个与卫星增台器、节电器一样 ...… 查看全部问答> |
|
请教各位高手 我在画原理图时(orcad) 有下列两个疑问: 1、请问处理器(在page1上)上的一个引脚如A1需要连接两个外围芯片x,y 可是芯片X我是用层次法(层次图上层在page1上)画的,与芯片y的连接是用平坦式画法 ...… 查看全部问答> |
|
在使用Altera的FPGA时候,由于系统需求,需要在管脚的内部加上上拉电阻。Quartus II软件中在Assignment Editor中可以设置。具体过程如下:1. 在菜单Assignments中选择Assignment Editor. 2. 在弹出的界面里选择I/O Features.找到Node. 3. 选择Node ...… 查看全部问答> |
|
网上找来的,可能有好多错误。 相关链接:https://bbs.eeworld.com.cn/upfiles/img/20076/2007626163328342.pdf… 查看全部问答> |
|
ARM处理器寻址方式 寻址方式是根据指令中给出的地址码字段来实现寻找真实操作数地址的方式,ARM 处理器有9种基本寻址方式。 寄存器寻址 操作数的值在寄存器中,指令中的地址码字段指出的是寄存器编号,指令执行时直 接取出寄存器值操作。 ...… 查看全部问答> |
|
最近想用氨气和硫化氢传感器,国内便宜的就炜盛的MQ系列的,100出头,再上去就要500~600了 他们文档只提供了这个曲线图 有几个问题想请教下用过的前辈 1:这个系列能不能用来做定量测量,还是只能用来定性 2:输出的模拟电压怎么转换成浓度 3 ...… 查看全部问答> |




