历史上的今天
今天是:2024年11月09日(星期六)
2021年11月09日 | 51单片机实现带数码管显示的加法简易计算器
2021-11-09 来源:eefocus
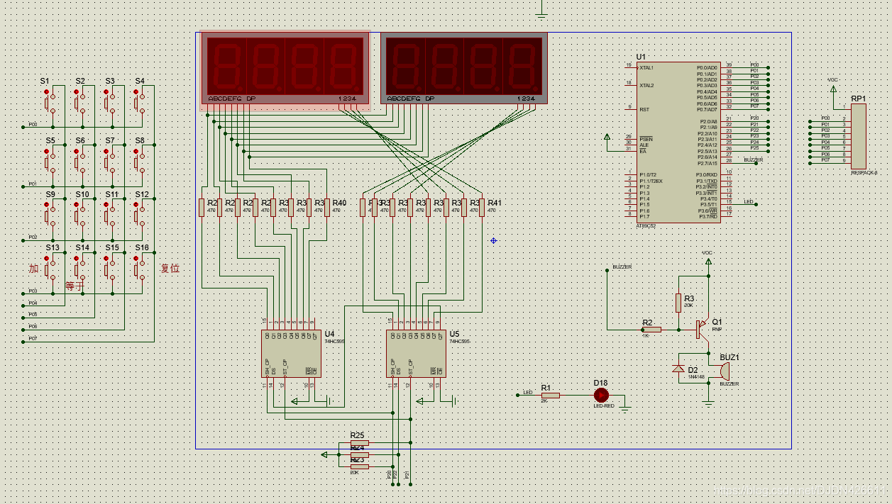
一、使用proteus绘制简单的电路图,用于后续仿真

二、编写程序
/********************************************************************************************************************
---- @Project: LED-74HC595
---- @File: main.c
---- @Edit: ZHQ
---- @Version: V1.0
---- @CreationTime: 20200701
---- @ModifiedTime: 20200701
---- @Description: 数字1键对应S1键,数字2键对应S2键,数字3键对应S3键…. 数字9键对应S9键, 数字0键对应S10键。加号键对应S13,等于号键对应S14,清除复位按键对应S16。其它按键不用。
---- 常用的加法计算器功能。有连加功能。
---- 本程序有2个窗口。
---- 第1个窗口:原始数据和运算结果窗口。 比如加法运算中的被加数
---- 第2个窗口:第二个参与运行的数据窗口。比如加法运算中的加数
---- 单片机:AT89C52
********************************************************************************************************************/
#include "reg52.h"
/*——————宏定义——————*/
#define FOSC 11059200L
#define T1MS (65536-FOSC/12/500) /*0.5ms timer calculation method in 12Tmode*/
#define const_voice_short 40 /*蜂鸣器短叫的持续时间*/
#define const_voice_long 900 /*蜂鸣器长叫的持续时间*/
#define const_key_time 9 /*按键去抖动延时的时间*/
#define const_1s 96 /*大概产生一秒钟的时间基准*/
/*——————变量函数定义及声明——————*/
/*定义数码管的74HC595*/
sbit Dig_Hc595_Sh = P2^0;
sbit Dig_Hc595_St = P2^1;
sbit Dig_Hc595_Ds = P2^2;
/*定义蜂鸣器*/
sbit Beep = P2^7;
/*作为中途暂停指示灯 亮的时候表示中途暂停*/
sbit LED = P3^5;
/*定义按键*/
sbit Key_S1 = P0^0; /*第一行输入*/
sbit Key_S2 = P0^1; /*第二行输入*/
sbit Key_S3 = P0^2; /*第三行输入*/
sbit Key_S4 = P0^3; /*第四行输入*/
sbit Key_D1 = P0^4; /*第一列输入*/
sbit Key_D2 = P0^5; /*第二列输入*/
sbit Key_D3 = P0^6; /*第三列输入*/
sbit Key_D4 = P0^7; /*第四列输入*/
unsigned char ucKeyStep = 1; /*按键扫描步骤变量*/
unsigned int uiKeyTimeCnt = 0; /*按键去抖动延时计数器*/
unsigned char ucKeyLock = 0; /*按键触发后自锁的变量标志*/
unsigned char ucRowRecord = 1; /*记录当前扫描到第几列了*/
unsigned char ucKeySec = 0; /*被触发的按键编号*/
unsigned char ucDigShow8 = 0; /*第8位数码管要显示的内容*/
unsigned char ucDigShow7 = 0; /*第7位数码管要显示的内容*/
unsigned char ucDigShow6 = 0; /*第6位数码管要显示的内容*/
unsigned char ucDigShow5 = 0; /*第5位数码管要显示的内容*/
unsigned char ucDigShow4 = 0; /*第4位数码管要显示的内容*/
unsigned char ucDigShow3 = 0; /*第3位数码管要显示的内容*/
unsigned char ucDigShow2 = 0; /*第2位数码管要显示的内容*/
unsigned char ucDigShow1 = 0; /*第1位数码管要显示的内容*/
unsigned char ucDigDot1 = 0;
unsigned char ucDigDot2 = 0;
unsigned char ucDigDot3 = 0;
unsigned char ucDigDot4 = 0;
unsigned char ucDigDot5 = 0;
unsigned char ucDigDot6 = 0;
unsigned char ucDigDot7 = 0;
unsigned char ucDigDot8 = 0;
unsigned char ucDigShowTemp = 0; /*临时中间变量*/
unsigned char ucDisplayDriveStep = 1; /*动态扫描数码管的步骤变量*/
unsigned char ucWd = 1; /*本程序的核心变量,窗口显示变量。类似于一级菜单的变量。代表显示不同的窗口。*/
unsigned char ucDisplayUpdate = 1; /*更新显示标志*/
unsigned long ulSource = 0; /*原始数据 比如在加法运算中的被加数*/
unsigned long ulOther = 0; /*另外一个参与运算的数据 比如在加法运算中的加数*/
unsigned long ulResult = 0; /*运算结果*/
unsigned char ucOperator = 0; /*运行符号。0代表当前没有选择运行符号。1代表当前的运算符是加法。*/
unsigned int uiVoiceCnt = 0; /*蜂鸣器鸣叫的持续时间计数器*/
void Dig_Hc595_Drive(unsigned char, unsigned char);
/*根据原理图得出的共阴数码管字模表*/
code unsigned char Dig_Table[] =
{
0x3f, /*0 序号0*/
0x06, /*1 序号1*/
0x5b, /*2 序号2*/
0x4f, /*3 序号3*/
0x66, /*4 序号4*/
0x6d, /*5 序号5*/
0x7d, /*6 序号6*/
0x07, /*7 序号7*/
0x7f, /*8 序号8*/
0x6f, /*9 序号9*/
0x00, /*不显示 序号10*/
0x40, /*- 序号11*/
0x73, /*P 序号12*/
};
/**
* @brief 定时器0初始化函数
* @param 无
* @retval 初始化T0
**/
void Init_T0(void)
{
TMOD = 0x01; /*set timer0 as mode1 (16-bit)*/
TL0 = T1MS; /*initial timer0 low byte*/
TH0 = T1MS >> 8; /*initial timer0 high byte*/
}
/**
* @brief 外围初始化函数
* @param 无
* @retval 初始化外围
* 让数码管显示的内容转移到以下几个变量接口上,方便以后编写更上一层的窗口程序。
* 只要更改以下对应变量的内容,就可以显示你想显示的数字。
**/
void Init_Peripheral(void)
{
ET0 = 1;/*允许定时中断*/
TR0 = 1;/*启动定时中断*/
EA = 1;/*开总中断*/
}
/**
* @brief 初始化函数
* @param 无
* @retval 初始化单片机
**/
void Init(void)
{
LED = 1;
Beep = 1;
Dig_Hc595_Drive(0x00, 0x00); /*关闭所有经过另外两个74HC595驱动的LED灯*/
Init_T0();
}
/**
* @brief 延时函数
* @param 无
* @retval 无
**/
void Delay_Long(unsigned int uiDelayLong)
{
unsigned int i;
unsigned int j;
for(i=0;i for(j=0;j<500;j++) /*内嵌循环的空指令数量*/ { ; /*一个分号相当于执行一条空语句*/ } } } /** * @brief 延时函数 * @param 无 * @retval 无 **/ void Delay_Short(unsigned int uiDelayShort) { unsigned int i; for(i=0;i ; /*一个分号相当于执行一条空语句*/ } } /** * @brief 显示数码管字模的驱动函数 * @param 无 * @retval 动态驱动数码管的原理 * 在八位数码管中,在任何一个瞬间,每次只显示其中一位数码管,另外的七个数码管 * 通过设置其公共位com为高电平来关闭显示,只要切换画面的速度足够快,人的视觉就分辨不出来,感觉八个数码管 * 是同时亮的。以下dig_hc595_drive(xx,yy)函数,其中第一个形参xx是驱动数码管段seg的引脚,第二个形参yy是驱动 * 数码管公共位com的引脚。 **/ void Display_Drive(void) { switch(ucDisplayDriveStep) { case 1: /*显示第1位*/ ucDigShowTemp = Dig_Table[ucDigShow1]; if(ucDigDot1 == 1) { ucDigShowTemp = ucDigShowTemp | 0x80; /*显示小数点*/ } Dig_Hc595_Drive(ucDigShowTemp, 0xfe); break; case 2: /*显示第2位*/ ucDigShowTemp = Dig_Table[ucDigShow2]; if(ucDigDot2 == 1) { ucDigShowTemp = ucDigShowTemp | 0x80; /*显示小数点*/ } Dig_Hc595_Drive(ucDigShowTemp, 0xfd); break; case 3: /*显示第3位*/ ucDigShowTemp = Dig_Table[ucDigShow3]; if(ucDigDot3 == 1) { ucDigShowTemp = ucDigShowTemp | 0x80; /*显示小数点*/ } Dig_Hc595_Drive(ucDigShowTemp, 0xfb); break; case 4: /*显示第4位*/ ucDigShowTemp = Dig_Table[ucDigShow4]; if(ucDigDot4 == 1) { ucDigShowTemp = ucDigShowTemp | 0x80; /*显示小数点*/ } Dig_Hc595_Drive(ucDigShowTemp, 0xf7); break; case 5: /*显示第5位*/ ucDigShowTemp = Dig_Table[ucDigShow5]; if(ucDigDot5 == 1) { ucDigShowTemp = ucDigShowTemp | 0x80; /*显示小数点*/ } Dig_Hc595_Drive(ucDigShowTemp, 0xef); break; case 6: /*显示第6位*/ ucDigShowTemp = Dig_Table[ucDigShow6]; if(ucDigDot6 == 1) { ucDigShowTemp = ucDigShowTemp | 0x80; /*显示小数点*/ } Dig_Hc595_Drive(ucDigShowTemp, 0xdf); break; case 7: /*显示第7位*/ ucDigShowTemp = Dig_Table[ucDigShow7]; if(ucDigDot7 == 1) { ucDigShowTemp = ucDigShowTemp | 0x80; /*显示小数点*/ } Dig_Hc595_Drive(ucDigShowTemp, 0xbf); break; case 8: /*显示第8位*/ ucDigShowTemp = Dig_Table[ucDigShow8]; if(ucDigDot8 == 1) { ucDigShowTemp = ucDigShowTemp | 0x80; /*显示小数点*/ } Dig_Hc595_Drive(ucDigShowTemp, 0x7f); break; } ucDisplayDriveStep ++; /*逐位显示*/ if(ucDisplayDriveStep > 8) /*扫描完8个数码管后,重新从第一个开始扫描*/ { ucDisplayDriveStep = 1; } } /** * @brief 数码管的595驱动函数 * @param 无 * @retval * 如果直接是单片机的IO口引脚驱动的数码管,由于驱动的速度太快,此处应该适当增加一点delay延时或者 * 用计数延时的方式来延时,目的是在八位数码管中切换到每位数码管显示的时候,都能停留一会再切换到其它 * 位的数码管界面,这样可以增加显示的效果。但是,由于是间接经过74HC595驱动数码管的, * 在单片机驱动74HC595的时候,dig_hc595_drive函数本身内部需要执行很多指令,已经相当于delay延时了, * 因此这里不再需要加delay延时函数或者计数延时。 **/ void Dig_HC595_Drive(unsigned char ucDigStatusTemp16_09, unsigned char ucDigStatusTemp08_01) { unsigned char i; unsigned char ucTempData; Dig_Hc595_Sh = 0; Dig_Hc595_St = 0; ucTempData = ucDigStatusTemp16_09; /*先送高8位*/ for(i = 0; i < 8; i ++) { if(ucTempData >= 0x80) { Dig_Hc595_Ds = 1; } else { Dig_Hc595_Ds = 0; } /*注意,此处的延时delay_short必须尽可能小,否则动态扫描数码管的速度就不够。*/ Dig_Hc595_Sh = 0; /*SH引脚的上升沿把数据送入寄存器*/ Delay_Short(1); Dig_Hc595_Sh = 1; Delay_Short(1); ucTempData = ucTempData <<1; } ucTempData = ucDigStatusTemp08_01; /*再先送低8位*/ for(i = 0; i < 8; i ++) { if(ucTempData >= 0x80) { Dig_Hc595_Ds = 1; } else { Dig_Hc595_Ds = 0; } Dig_Hc595_Sh = 0; /*SH引脚的上升沿把数据送入寄存器*/ Delay_Short(1); Dig_Hc595_Sh = 1; Delay_Short(1); ucTempData = ucTempData <<1; } Dig_Hc595_St = 0; /*ST引脚把两个寄存器的数据更新输出到74HC595的输出引脚上并且锁存起来*/ Delay_Short(1); Dig_Hc595_St = 1; Delay_Short(1); Dig_Hc595_Sh = 0; /*拉低,抗干扰就增强*/ Dig_Hc595_St = 0; Dig_Hc595_Ds = 0; } /** * @brief 扫描按键 * @param 无 * @retval 放在定时中断里 **/ void Key_Scan(void) { switch(ucKeyStep) { case 1: /*按键扫描输出第ucRowRecord列低电平*/ if (ucRowRecord == 1) /*第一列输出低电平*/ { Key_D1 = 0; Key_D2 = 1; Key_D3 = 1; Key_D4 = 1; } else if(ucRowRecord == 2) /*第二列输出低电平*/ { Key_D1 = 1; Key_D2 = 0; Key_D3 = 1; Key_D4 = 1; } else if(ucRowRecord == 3) /*第三列输出低电平*/ { Key_D1 = 1; Key_D2 = 1; Key_D3 = 0; Key_D4 = 1; } else if(ucRowRecord == 4) /*第四列输出低电平*/ { Key_D1 = 1; Key_D2 = 1; Key_D3 = 1; Key_D4 = 0; } uiKeyTimeCnt = 0; /*延时计数器清零*/ ucKeyStep ++; /*切换到下一个运行步骤*/ break; case 2: /*此处的小延时用来等待刚才列输出信号稳定,再判断输入信号。不是去抖动延时。*/ uiKeyTimeCnt ++; if(uiKeyTimeCnt > 1) { uiKeyTimeCnt = 0; ucKeyStep ++; /*切换到下一个运行步骤*/ } break; case 3: if(Key_S1 == 1 && Key_S2 == 1 && Key_S3 == 1 && Key_S4 == 1) { ucKeyStep = 1; /*如果没有按键按下,返回到第一个运行步骤重新开始扫描*/ ucKeyLock = 0; /*按键自锁标志清零*/ uiKeyTimeCnt = 0; /*按键去抖动延时计数器清零*/ ucRowRecord ++; /*输出下一列*/ if(ucRowRecord > 4) { ucRowRecord = 1; /*依次输出完四列之后,继续从第一列开始输出低电平*/ } } else if(ucKeyLock == 0) /*有按键按下,且是第一次触发*/ { if(Key_S1 == 0 && Key_S2 == 1 && Key_S3 == 1 && Key_S4 == 1) { uiKeyTimeCnt ++; if(uiKeyTimeCnt > const_key_time) { uiKeyTimeCnt = 0; ucKeyLock = 1; if(ucRowRecord == 1) /*第一列输出低电平*/ { ucKeySec = 1; /*触发1号键*/ } else if(ucRowRecord == 2) /*第二列输出低电平*/ { ucKeySec = 2; /*触发2号键*/ } else if(ucRowRecord == 3) /*第三列输出低电平*/ { ucKeySec = 3; /*触发3号键*/ } else /*第四列输出低电平*/ { ucKeySec = 4; /*触发4号键*/
史海拾趣
|
将当今的汽车说成是电子产品毫不过分,而且有人预言今后还会在安全、环保和信息化这三个领域加速实现电子化。这一趋势今后肯定只会加速而不可能停滞。因为汽车厂商在安全、环保和信息化这三个领域里早就提出了加速实现电子化的方针。而其中最值得关 ...… 查看全部问答> |
|
ce下的ReadFile()读串口时,是立刻返回,还是等待? 对这个问题比较迷惑,当使用ReadFile(),读串口时,如果没有数据过来,它是立刻返回还是在哪儿等待,如果等待,等多长时间?如果立刻返回,当数据过来时,我如何得到那个数据?… 查看全部问答> |
|
用GSOAP做ARM+uclinux的web service 因为gsoap可以生成C,不知有谁做过类似的移植。 是否可行?对gsoap需要哪些改动吗? 望交流email:xia_1029@tom.com qq:173160851… 查看全部问答> |
|
最近手头碰到一个利用RC对全波整流滤波的电路,电路看上去很简单,用Pspice仿真很容易出来相应的值,但是考虑用数学方程表述时却不是那么简单了,一般我们见的RC不是理解为积分就是电容的瞬态响应再者用低通理解,可是全试了一遍,几 ...… 查看全部问答> |
|
在F103ZE是这样设置的: /* NOE and NWE configuration */ //读写线 GPIO_InitStructure.GPIO_Pin = GPIO_Pin_4 |GPIO_Pin_5; GPIO_Init(GPIOD, &G ...… 查看全部问答> |
|
具有 6 位点校正功能的 16 通道 12 位 PWM LED 驱动器 你想知道大屏幕视频是怎样成功驱动成千上万个小LED的吗?德仪DC/DC转换器应用主管Michael Day为您展示具有 6 位点校正功能的 16 通道 12 位 PWM LED 驱动器,更多信息请访问http://focus.ti.com.cn/cn/docs/prod/folders/print/tlc5946.html… 查看全部问答> |
|
最近想用MSP430单片机做一个温度采集系统,考虑到其内部有温度传感器,所以就不想再另加传感器了。但是现在不知道单片机运行过程中芯片的温度对测量结果的影响怎么样,大不大,是不是一般都不用内部的温度传感器啊。希望有经验的坛友解答,谢谢。。 ...… 查看全部问答> |
|
本人虽用vs2008 c#基于电脑应用程序开发也有很长时间了,但类似环境下的IC板游戏开发一无所知,目的是想像市面上的IC板类的游戏(如:猜色子点数大小 游戏)自己能开发一套类似的游戏出来运行在IC板上。列举问题如下:1、IC板的硬件是否也有一个类似 ...… 查看全部问答> |




