学子专区——文氏电桥振荡器的分析与制作(第二部分):实现方案
2026-01-13
引言
本文的第一部分介绍了文氏电桥振荡器的发展历程与工作原理,并结合理想电路元件开展了仿真分析。第二部分将聚焦实用文氏电桥振荡器的分析与制作,并对其性能进行测量。作为补充内容,我们还将制作并测试一款性能显著更优的备选电路。
文后附有印刷电路板(PCB)设计文件链接,方便读者在阅读过程中自行制作电路板。
完整实用文氏电桥振荡器的仿真与构建
我们非正式地讨论过利用灯泡作为增益控制元件。虽然这种方案确实可行,但别想随便拿个灯泡就让电路正常工作,灯泡必须精心挑选。下面,我们首先探讨一种实现方案,它利用反并联二极管来温和地控制放大器的增益。
材料
• ADALM2000 (M2K)主动学习模块或:
• 双通道示波器、信号发生器和/或网络分析仪功能
• ±5 V双极性跟踪电源
• ADALP2000套件明细:
• 无焊试验板
• 跳线套件
• 两个10 nF电容
• 两个1 µF电容
• 三个10 kΩ电阻
• 两个4.7 kΩ电阻
• 一个5 kΩ单圈电位计
• 两个1N4148硅二极管
此外,我们提供了PCB文件和匹配的LTspice®仿真文件,可用于制作此实验所用的PCB,详见文后的文氏电桥PCB文件和LTspice文件。
图1所示电路是一款完整(且实用)的文氏电桥振荡器电路,可在试验板上构建。该电路没有使用白炽灯泡(其有效电阻随着所施加电压的提高而增大)作为放大器的输入电阻,而是将二极管与部分反馈电阻并联,使其有效电阻随着所施加电压的提高而减小。如果忽略二极管,增益将为1 + (10k + 4.7k)/(4.7k + 2k),即大约3.19(须知,理想文氏电桥需要3.0的增益才能维持振荡)。但是,当D1和D2两端的电压达到600 mV左右时,D1、D2和R2并联组合的电阻会减小,导致增益降低。

图1.一款完整实用的文氏电桥振荡器
在LTspice中打开wien_bridge_osc_complete.asc,然后运行仿真。输出应与图2中的仿真结果类似。仿真开始后,V3激励电路会立即向电桥施加0.1 V、5 ms的脉冲。该激励电路对于启动仿真而言并非必需,但它有助于仿真更快达到稳态。若没有该激励电路,仿真最终仍会开始,但模型中放大器的低失调可能会引起显著的延迟。在一些实际应用中,启动时间也是一个问题。为此,可以采用类似于V3的电路,例如由逻辑门构成的脉冲发生器。请使用不同的vkick值(包括0)进行实验。

图2.文氏电桥振荡器仿真结果
接下来,按照图3所示构建电路。

图3.完整的文氏电桥振荡器
请注意,R5是一个电位计,通过调节它可将电路增益设定到振荡开始的临界值。利用Scopy的示波器来测量输出;将垂直刻度设置为1 V/div,并将时基设置为200 µs/div。结果应与图4类似。

图4.文氏电桥振荡器实测输出
这个正弦波看起来很完美,但其完美程度究竟如何呢?能否用肉眼发现其中的任何失真?在时域(示波器)图中,肉眼几乎无法察觉到失真。即使与完美的参考正弦波进行比较,小于1%的失真也很难被观察到。要真正分析低水平的失真分量,必须使用傅里叶变换技术,而这正是Scopy频谱分析仪的核心功能。打开频谱分析仪,将起始频率(Start frequency)设置为0 kHz,停止频率(Stop frequency)设置为20 kHz,顶部(Top)设置为0 dB,底部(Bottom)设置为-120 dB。重要提示:点击通道1 (Channel 1)设置,选择Blackman-Harris窗口,并将增益模式(Gain Mode)设置为高(High)。
注:
ADALM2000有两种输入量程:±2.5 V和±25 V。在示波器模式下,当调整垂直增益时,系统会自动选择量程,但在频谱分析仪模式下,量程不会自动选择。如果将振荡器的增益提高到输出超过±2.5 V的程度,则需要将增益模式(Gain Mode)设置为低(Low)以避免削波。削波虽然不会损坏任何硬件,但会引发严重失真。
观察振荡器输出的频谱,如图5所示。

图5.输出频谱,二极管箝位幅度控制
虽然使用二极管箝位来限制增益的方法很简单,但很难将失真控制在优于约-40 dB(即1%)的水平。
问题
1. 增益控制元件与失真之间有何关系?
2. 如果将二极管箝位电路中的一个二极管替换为肖特基二极管(其正向压降低于硅二极管),失真分量(谐波)会发生什么变化?
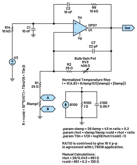
失真大幅降低的改进版电路
下面,我们来对本系列第一部分的图1电路进行改进。#327白炽灯泡是一个28 V指示灯,其冷态电阻约为130 Ω,热态电阻约为650 Ω。在LTspice中,可将该灯泡建模为一个电阻元件,其阻值是功耗的函数。然而,该阻值不能瞬间改变,如果该阻值能瞬间改变,当输出正弦波从零上升到最大幅度、再回落到零并转向最大负幅度的时侯,放大器的增益也会随之同步改变,导致输出波形出现失真,而这显然不是我们想要的。
电路的运行要求灯泡的热时间常数远大于输出周期的一半。为什么要以输出周期的一半为参照?回想一下,电阻功耗的计算公式为V2/r,故正负输出摆幅均会产生正功耗。为了模拟这一时间滞后,可将灯泡的功耗转换为电流,此电流驱动一个并联R-C网络(R100和C100),其时间常数为50 ms,远大于1.59 kHz输出的半周期628 µs。因此,灯泡的电阻取决于多个周期的平均功耗。
打开wien_bridge_osc_experimenter.asc仿真文件,如图6所示。请注意,此仿真文件位于“PCB设计文件”文件夹中。

图6.白炽灯泡幅度控制的LTspice仿真
运行仿真并探测输出,如图7所示。

图7.白炽灯泡幅度控制的LTspice仿真的输出
注意初始瞬态,此时电路正在寻找恰当的幅度以维持振荡。虽然该电路可在试验板上搭建,但鉴于已进展到这一步,不妨制作一个更可靠、能长期使用的版本。图8展示了连上ADALM2000的完整PCB。

图8.组装的文氏电桥振荡器实验板
图9显示了设置为灯泡控制的文氏电桥振荡器实验板的输出频谱。请注意,三次谐波优于-60 dB(即0.01%),比二极管箝位电路通常可实现的失真水平低一个数量级。事实上,该指标已逼近ADALM2000本身的失真下限!测量领域有一个公认原则:测量仪器本身的精度应优于被测设备4到10倍(具体倍数因情况而异)。我们已触及ADALM2000的测量极限。若要对该电路的失真进行更准确可靠的测量,必须采用性能更好的测试仪器。
图9.白炽灯幅度控制的输出频谱
结语
第一部分重点介绍了文氏电桥振荡器的背景和原理,第二部分则结合一个动手制作练习,详细探讨了实际实现方法,以加深读者的理解。现在,您手里有一个高性能振荡器,其工作原理您已了然于心。接下来该如何使用它呢?不妨将旧饼干罐改造为仪器外壳,挑选几个别致的控制旋钮,再从杂物箱中找到电源开关,做出一台独一无二的测试设备,定能让亲朋好友和同事眼前一亮。
问题
3. 在音频领域,失真测量仪器的技术已发展到什么程度?
4. 如果负担不起最先进的台式失真分析仪,是否还有其他选择?(提示:观看本系列第一部分中的视频!)
您可以在学子专区论坛上找到问题答案。
致谢
本次实验的灵感源于ASEE 2022会议上与《EE Freshman Practicum》一书的作者Robert Bowman博士合作举办的研讨会。该研讨会的完整视频可在YouTube上观看。
参考文献
Bill Hewlett,“A New Type Resistance-Capacity Oscillator”(硕士论文),kennethkuhn.com,2020年5月。
美国专利第2,268,872号:可变频率振荡发生器。
“Using Lamps for Stabilizing Oscillators”,Tronola,2011年10月。
Wien Bridge Oscillator(文氏电桥振荡器),维基百科。
Jim Williams,“应用笔记43:桥接电路——兼顾增益与平衡”,凌力尔特,1990年6月。
Jim Williams,“Thank You, Bill Hewlett”,EDN杂志,2001年2月。
Jim Williams和Guy Hoover,“应用笔记132:A-D转换器保真度测试”,凌力尔特,2011年2月。
资源
文氏电桥LTspice文件
文氏电桥PCB文件和LTspice文件
作者简介
Mark Thoren于2001年加入凌力尔特(现为ADI公司的一部分),担任应用工程师,负责精密数据转换器支持工作。此后,他曾担任与混合信号应用相关的多个职位,包括开发评估系统、培训、刊发技术资料、提供客户支持等。Mark现在是ADI软件和数字平台部的系统工程师,负责为各种产品开发以客户为中心的硬件和软件。Mark拥有缅因大学奥罗诺分校颁发的生物资源工程学士学位和电气工程硕士学位。




