GM6402:40V/2A 高效降压模块,LTM8074 最佳替代,芯片涨价潮中,共模好芯不涨价
2026-03-24 来源:EEWORLD
在工业控制与便携设备的电源设计中,工程师常常面临两难选择:若选用分立方案,电感选型与环路调试耗时费力;若选用传统电源模块,封装体积又难以满足日益严苛的紧凑布局要求。
共模半导体全新推出的 GM6402 降压电源模块,以 4mm×4mm×2mm 超小 LGA 封装和极致集成度,完美原位替代 LTM8074。其内部集成了开关管、电感及关键电容,用户仅需外接阻容元件即可构建完整电源方案,在显著缩短研发周期的同时,将设计和制造风险降至最低。

一、核心优势:小尺寸背后的硬实力
(1)超小尺寸,突破布局瓶颈
GM6402采用25引脚LGA封装,整体尺寸仅4mm×4mm×2mm。这一微型化设计使其能够轻松嵌入便携设备主板等空间受限场景,打破电源模块的布局限制,为系统小型化提供关键支撑。
(2)宽压宽流,覆盖全场景应用
器件支持3.4V-40V宽输入电压和0.8V-16V可调输出电压,单一芯片即可覆盖工业总线及多种电压系统。在24V输入、5V/3.3V输出、85℃高温环境下,仍能稳定输出2A连续电流,满足严苛工况下的负载需求。
(3)灵活频率设定,兼顾效率与 EMI
开关频率通过一枚电阻即可在200kHz-3MHz范围内独立设定。高频设定可缩减外围滤波器尺寸,低频设定则有助于提升转换效率。实测数据显示,在12V/24V/36V典型输入电压下,器件在全负载范围内均能保持高效率能量转换。
(4)抗扰增强,优化电磁兼容设计
内置扩频调制(±20%三角调频)与外部时钟同步功能,可显著分散开关谐波能量,降低峰值EMI辐射,满足工业现场对电磁兼容的严苛要求,省去额外滤波电路的调试工作量。
(5)完善保护,保障系统稳健运行
器件集成过压、过流、过温、短路全链路保护,并配备PG电源良好指示与输出软启动功能。软启动可有效抑制开机浪涌电流,电压跟踪功能则支持多电源系统的上电时序控制,为复杂系统协同工作提供可靠保障。
(6)极简外围,降低设计门槛
GM6402的内部高度集成化架构,使工程师彻底告别电感选型与环路补偿的繁琐步骤。参考官方PCB布局指导,仅需少量阻容外围即可完成电路搭建,即使电源设计经验尚浅的工程师也能快速上手,大幅加速产品落地进程。
二、技术规格速览

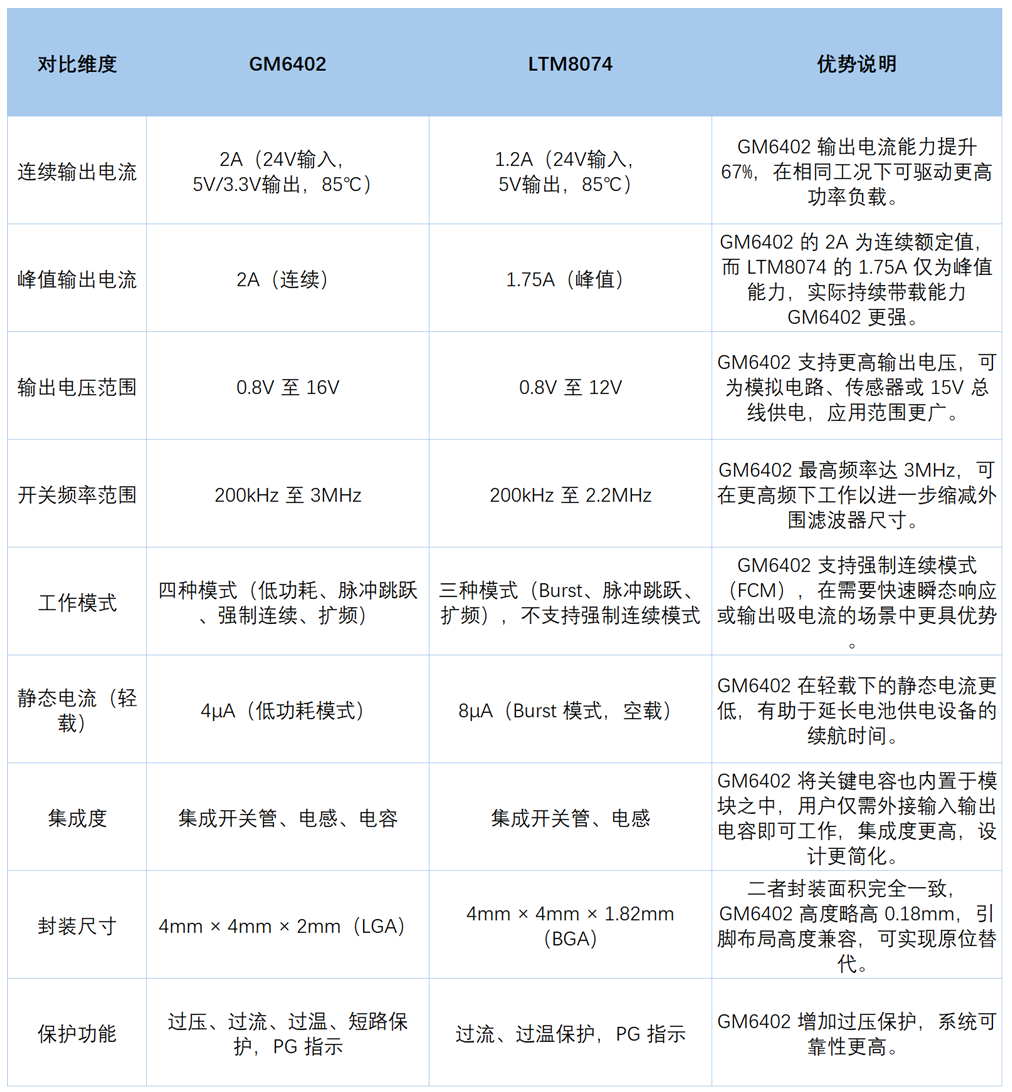
三、竞品分析:GM6402 vs LTM8074——原位替代,性能越级
为了直观展现 GM6402 的替代优势,我们将其与市场主流产品 LTM8074 进行对比。两者封装尺寸高度兼容,GM6402 可作为 LTM8074 的原位替代升级方案,在以下关键指标上实现显著提升:

GM6402 作为 LTM8074 的最佳原位替代方案,在输出电流、输出电压范围、工作模式、静态功耗、集成度及保护功能等方面均实现全面超越。为客户提供高性价比、高可靠性的电源解决方案。GM6402,无需改动 PCB 布局即可完成产品升级,在规避涨价风险的同时,获得性能越级的电源体验。
应用电路

GM6402典型应用
五、典型应用场景
凭借超小尺寸+宽压高效+高可靠性的差异化特性,GM6402可广泛适用于各类降压电源应用场景:
1.工业电源
适用于分布式电源稳压、工业控制模块及现场传感器供电。宽输入电压范围和增强的EMI抑制能力,使其足以应对工业现场电压波动与复杂电磁环境。
2. 便携式产品
为手持终端、便携检测仪、智能穿戴设备供电。低功耗模式下静态电流低至4μA,在缩小整机尺寸的同时,有效延长电池续航时间。
3. 通用电子系统
作为嵌入式系统、单板机的核心电源,或用于电源模块的二次开发。极简的外围电路设计,可帮助研发团队快速完成电源部分搭建,显著缩短产品研发周期。
六、PCB布局建议
GM6402的高度集成化设计大幅简化了PCB布局工作,但为确保最佳性能与散热,仍需遵循以下关键准则:
输入与输出电容的放置:输入电容 C_IN 必须尽可能靠近GM6402的VIN和GND引脚,输出电容C_OUT则需紧靠VOUT和GND引脚。两者应放置在使接地电流直接流经GM6402下方或紧邻芯片的位置,以减小寄生电感和回路面积。
接地设计:将所有GND引脚连接到顶层尽可能大面积的铺铜或完整地平面,避免外部元器件与芯片之间的接地路径被切断。建议使用大量均匀分布的过孔将顶层接地区域与内部地层相连,这不仅提供了低阻抗接地回路,还能为芯片形成高效的散热通道。
敏感引脚布线:与FB相连的反馈电阻和与RT相连的频率设定电阻应尽可能靠近各自引脚放置,以减少噪声耦合。反馈分压器的走线应短而直,且远离SW等开关节点。
散热过孔:在芯片下方及周围合理布置过孔,可显著提升散热性能。过孔的数量和孔径需根据PCB层数和板厚优化,通常小孔径过孔需增加数量以保证散热效率。良好的热设计能确保GM6402在高负载、高温环境下稳定输出额定电流。

GM6402 PCB布局建议
七、订购指南

八、结语
GM6402的出现,为中低功率宽输入电压应用提供了一种兼具小尺寸、高集成与可靠性的理想电源方案。面对ADI等厂商的涨价浪潮,GM6402以原位替代LTM8074的兼容设计,提供了一个高性价比、高可靠性的新选择。无论是面对工业现场的宽电压波动,还是紧凑的便携设备内部,都可通过几枚外围电阻电容快速完成设计,将精力集中于系统核心功能开发。共模半导体将持续以创新的产品和扎实的技术支持,应对日益复杂的电源设计挑战。
共模半导体专注于高性能模拟芯片与电源解决方案的研发,致力于通过创新的产品设计与可靠的质量管控,为工业及消费电子领域提供易用、高效、稳定的电源产品。GM6402的推出,标志着公司在高集成度电源模块领域迈出了重要一步,未来将持续提供更具竞争力的全场景电源解决方案。
上一篇:看不见的振铃:利用缓冲电路抑制降压转换器中的寄生效应
下一篇:暂无
- AI浪潮下电源新挑战:解析DCDC与LDO的技术演进
- 五年深耕 LDO,共模半导体正压高性能LDO系列全线亮相
- 『新品发布』共模半导体推出 40V、3A 高效率降压电源模块GM6403,完美替代LMZM33603/2系列模组
- 共模半导体车规系列:AEC-Q100 认证加持,以核心技术突破赋能汽车电子,定义高效稳定新基
- 『新品发布』共模半导体推出40V、4A/6A 低 EMI 同步降压稳压器GM2400系列
- 『新品发布』共模半导体推出 40V、3A 高效率、超小尺寸、全集成同步降压电源模块GM6403A
- 『新品发布』共模半导体推出具备 I2C 调压的低功耗、低噪声、超高 PSRR线性稳压电源 GM1215
- 『新品发布』共模半导体重磅发布高效率小尺寸降压电源模块GM6506系列产品
- 共模半导体发布:5V,3A 高效率小尺寸降压电源模块GM6503系列
- Microchip推出全新电源模块,提升AI数据中心功率密度与能效
- 英伟达、谷歌、华为,为什么都要做垂直供电(VPD)?
- 纳芯微的“隔离+”技术,如何赋能AI服务器进化?
- AI浪潮下电源新挑战:解析DCDC与LDO的技术演进
- 了解安全事项应用笔记——第1部分:失效率
- 贞光科技:2030年需求暴增3.3倍!MLCC迎来十年一遇超级周期
- 艾睿电子联手英飞凌推出240W USB-C PD 3.2电池供电电机控制参考设计
- 英飞凌碳化硅功率半导体成功应用于丰田“bZ4X”新车型
- 别让反馈环路“掉链子”——第二部分:动态响应和隔离技术创新!
- 意法半导体微型驱动器助力小型家电设计:封装更小巧,布局更灵活
- 村田开始提供《优化下一代数据中心 AI 服务器的供电网络技术指南》
- 麦米电气采用英飞凌CoolMOS™ 8 MOSFET驱动其新一代AI服务器
- 面向数据中心备电系统的电池检测新路径:EIS技术加速走向规模化应用
- Bourns 全新推出符合 AEC-Q200 标准车规级半屏蔽功率电感
- 工业级电动工具控制:电源管理与信号采集解决方案
- 德州仪器推出高性能隔离式电源模块,助力数据中心和电动汽车提高功率密度
- GM6402:40V/2A 高效降压模块,LTM8074 最佳替代,芯片涨价潮中,共模好芯不涨价
- Power Integrations将反激拓扑功率范围扩展至440W,打造比谐振设计更简洁的电源方案
- Vishay新款光电晶体管光耦合器提高工业应用的精度和能效
- 瑞萨电子推出全新GaN充电方案, 为广泛的工业及物联网电子设备带来500W强劲功率




