辐射工业市场,南芯科技推出可并联大电流POL
2026-01-16 来源:EEWORLD
(2026年1月16日,上海)今日,南芯科技宣布推出面向工业市场的可并联大电流负载点电源 (POL, Point of Load) SC812C0,为边缘计算 SoC、通信设备、服务器、交换机等场景提供高效率、高瞬态性能的电源管理解决方案。SC812C0 尺寸仅 4mm*5mm,兼容 PMBus 接口,单芯片可支持 30A 输出电流,同时可扩展至最多 8 个模块的并联,实现最高 240A 的大电流供电应用。

工业场景供电对POL的要求
POL 是靠近负载侧的 DC/DC 降压转换器,广泛应用于服务器、电信和网络基础设施等应用。这些场景通常采用分布式电源架构,将 12V 母线电压分配至多个 POL 电压轨,为芯片和子电路提供电源。这些电压轨对时序、精度、裕量和检测能力的要求非常严格,且电流范围可高至几百安培。POL 的核心优势在于减少传输损耗,提升供电效率,从系统设计端增强工业设备供电的鲁棒性。此外,POL 模块通常采用小型化设计,支持多个模块并联,轻松扩展电流能力,以满足高功率负载的需求。
支持PMBus接口,设计便捷灵活
在复杂的工业系统中,POL 电压轨数量可能超过 50 个,且各轨处理器/ASIC 的电压、时序、电流要求各不相同。为了实现更加灵活的电源轨管理,PMBus 这一标准化的便捷数字接口被用于简化配置、时序及电源检测。
SC812C0 支持高达 1MHz 时钟频率的 PMBus 接口,并兼容最新 PMBus 1.3.1 协议。用户可通过 PMBus 灵活配置以下参数:
输出电压(0.4V-5.5V)
开关频率(400kHz/600kHz/800kHz/1MHz)
工作模式(强制连续导通模式 FCCM 或脉冲跳过模式)
输出限流阈值
环路补偿
另外,SC812C0 还可实时监测输入电压、输出电压与电流及结温,具备多样化的保护功能(输入欠压保护、输出欠压过压保护、输出限流保护、过温保护),并提供 PG 与 PMB_ALT# 引脚用于故障管理与上报,确保工业系统的可靠性。
瞬态性能优异,并联多相输出
在大电流复杂系统中,负载电流的变化会引起更大扰动,且不同相位环路间可能相互干扰,增加功率损耗,影响系统稳定性。为提升系统瞬态性能,SC812C0 应用了南芯科技自研技术 VCARM-COT™ (Voltage Control Adaptive Ramp for Multiphase-Constant On Time),可精准控制不同相位的输出电流,避免电流急剧变化,保障了工业系统的稳定可靠。同时,VCARM-COT™ 技术还可助力 SC812C0 实现更灵活的系统控制,更高的噪音余量,并使系统能够在 PFM 和 CCM 模式之间平滑转换。
SC812C0 集成 4.0mΩ/1.4mΩ 的低导通电阻 MOSFET,可在单芯片上实现高效率、高瞬态性能的 30A 电源管理解决方案。在有外部 VBIAS 的情况下,支持 2.75V-16V 的宽输入电压范围,无 VBIAS 的情况下,支持 4.5V-16V 的宽输入电压范围,输出电压为 0.4V-5.5V。
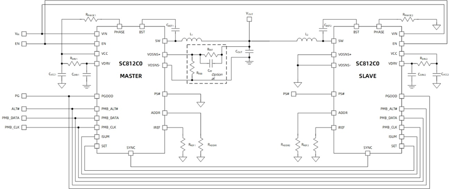
SC812C0 可轻松扩展至最多 8 个模块的并联,实现最高 240A 的大电流供电应用,满足边缘计算等新兴应用的高电流需求。下图展示了两相 SC812C0 并联的电路。

两相 SC812C0 并联电路
南芯科技 DC-DC 产品家族
南芯科技现已建立起完整 DC-DC 产品家族。作为一款面向工业 POL 的高性能 DC-DC,SC812C0 进一步扩展了南芯科技 DC-DC 产品的应用场景。它支持 PMBus 接口,具备优异的瞬态性能,可实现单芯片 30A 输出电流,以及八相并联最高 240A 的大电流供电应用,为边缘计算、服务器等日益增长的工业应用提供更加可靠灵活的电源支持。
上一篇:现代电源设计工具
- 先进运动感测技术对工业市场的影响
- 2025中国工业机器人产业报告:国产替代重塑市场格局,AI与场景驱动成增长新引擎
- ADI参加2025花旗TMT大会:工业复苏与中国市场双轮驱动下的增长新周期
- IDC:工业互联网市场的矛盾与解读
- 消息称三星电子挖走台积电前高管 Margaret Han,负责美国市场晶圆代工业务
- 工业市场正在快速回暖,德州仪器如何重塑电力电子市场?
- 面临市场压力,消息称美国工业巨头霍尼韦尔将一拆为三
- 意法半导体推出STSPIN32G0新列电机驱动器,满足工业自动化和家电市场需求
- 正式发售,赋能电力和工业市场,米尔全志高性能工业级T536核心板
- 南芯科技推出大带宽高精度集成式电流传感器,进军磁传感市场
- 英伟达、谷歌、华为,为什么都要做垂直供电(VPD)?
- 纳芯微的“隔离+”技术,如何赋能AI服务器进化?
- AI浪潮下电源新挑战:解析DCDC与LDO的技术演进
- 了解安全事项应用笔记——第1部分:失效率
- 贞光科技:2030年需求暴增3.3倍!MLCC迎来十年一遇超级周期
- 艾睿电子联手英飞凌推出240W USB-C PD 3.2电池供电电机控制参考设计
- 英飞凌碳化硅功率半导体成功应用于丰田“bZ4X”新车型
- 别让反馈环路“掉链子”——第二部分:动态响应和隔离技术创新!
- 意法半导体微型驱动器助力小型家电设计:封装更小巧,布局更灵活
- 村田开始提供《优化下一代数据中心 AI 服务器的供电网络技术指南》
- 麦米电气采用英飞凌CoolMOS™ 8 MOSFET驱动其新一代AI服务器
- 面向数据中心备电系统的电池检测新路径:EIS技术加速走向规模化应用
- Bourns 全新推出符合 AEC-Q200 标准车规级半屏蔽功率电感
- 工业级电动工具控制:电源管理与信号采集解决方案
- 德州仪器推出高性能隔离式电源模块,助力数据中心和电动汽车提高功率密度
- GM6402:40V/2A 高效降压模块,LTM8074 最佳替代,芯片涨价潮中,共模好芯不涨价
- Power Integrations将反激拓扑功率范围扩展至440W,打造比谐振设计更简洁的电源方案
- Vishay新款光电晶体管光耦合器提高工业应用的精度和能效
- 瑞萨电子推出全新GaN充电方案, 为广泛的工业及物联网电子设备带来500W强劲功率




