Ansys空心杯电机仿真平台方案
2025-09-22 来源:elecfans
1背景介绍
空心杯电动机具有突出的节能特性、灵敏方便的控制特性和稳定的运行特性。作为高效率的能量转换装置。空心杯电动机在结构上突破了传统电机的转子结构形式,采用的是无铁芯转子,也叫空心杯型转子。这种转子结构彻底消除了由于铁芯形成涡流而造成的电能损耗,同时其重量和转动惯量大幅降低,从而减少了转子自身的机械能损耗。空心杯电机属于直流、永磁、伺服微特电机。
Ansys Maxwell对空心杯电机具有良好的仿真分析能力,支持对空心杯电机本体仿真、等效电路模型提取、控制算法及系统仿真等功能,能对空心杯电机系统进行前期的优化设计与分析。本文分别从空心杯电机本体仿真、等效电路模型提取、控制算法及系统仿真三个方面进行阐述。


空心杯电机
2空心杯电机本体仿真
定子绕组建模是空心杯电机仿真的关键,空心杯电机的定子绕组如下图所示。

空心杯电机定子绕组
Maxwell内嵌的空心杯线圈CupCoil UDP能够快速轻松地建立线圈的全参数化几何模型,用户可以简单地对线圈的直边长、节距等设计参数进行参数和优化分析,空心杯线圈UDP的使用方案及参数如下图所示。

CupCoil UDP使用方法

CupCoil UDP参数
空心杯线圈UDP参数示意图如下图所示,包含内外径、线圈节距、叠绕组及波绕组类型等。



空心杯线圈UDP参数示意图
接下来介绍如何对空心杯电机绕组进行建模。
首先按如下参数生成空心杯电机的单个绕组 。

空心杯电机的单个绕组
沿Z轴复制生成六个绕组,形成如下图所示绕组模型。

绕组模型
然后从外部输入或直接在Maxwell内部建立电机定子、转子、永磁体模型,装配成完整的空心杯电机模型,并赋予相应的材料特性。至此,完成空心杯电机模型的创建。


空心杯电机模型
模型材料及绕组激励设置如下图所示。

模型材料及绕组激励
最终提交计算,得到如下反电势计算结果。

反电势结果
3D模型仿真计算速度较慢,用户也可通过2D模型进行仿真计算。把3D模型沿Z轴切割,可得如下空心杯2D模型,设置合适的模型深度和等效材料特性,并对绕组重新进行分相后,也可以仿真空心杯电机的特性,仿真速度远快于3D模型。

2D仿真模型
3空心杯电机等效电路模型提取
等效电路模型提取是采用对有限元模型的定子电流和转子位置进行遍历的方式,基于高精度的有限元仿真提取出空心杯电机的精确等效电路模型,然后可在TwinBuilder中利用该等效电路模型搭建外部的控制电路和控制算法,从而既保证仿真精度,又保证仿真速度。
遍历空心杯电机的定子电流和转子位置提取等效电路模型如下图所示。

定子电流和转子位置提取等效电路模型
空心杯电机等效电路模型提取步骤如下。
首先把绕组的激励类型设置为外部External,并设置绕组初始电流为0。

激励类型设置为外部External、设置绕组初始电流为0
接着插入一个Maxwell外电路激励。

插入Maxwell外电路激励
接着在外电路激励图中加上三相绕组部件ECE3_Model,旋转部件ECER_Model和地GND部件。

三相绕组部件ECE3_Model、旋转部件ECER_Model和地GND部件
选择部件ECE3_Model,右键选择Properties,进行如下设置:
Windings设置为Winding_A,Winding_B,Winding_C
CurrentSweep设置为(1A,20)
PhAngIntervals设置为2
其他用默认设置即可。

ECE3_Model设置
接着选择部件ECER_Model,右键选择Properties,进行如下设置:
RotAngMax设置为60deg
InElecDeg设置为Uncheck
RotAngIntervals设置为15
Poles设置为 4
其他用默认设置即可。

ECER_Model设置
然后保存文件设置,菜单操作MaxwellCircuit>>Export Netlist,文件名设置为MaxCir1_Maxwell2DDesign_FOR_ECE,文件格式为.sph。
然后选择MaxwellDesign(Maxwell2DDesign_FOR_ECE),菜单操作 Maxwell2D>> Excitations>>External Circuit>>Edit ExternalCircuit>>Import Circuit Netlist ,选择文件MaxCir1_Maxwell2DDesign_FOR_ECE.sph,点击OK。菜单操作Maxwell 2D>>Analyze All,求解完成后选择保存。
然后建立一个新的TwinBuilderDesign,把Design的名称修改为TwinBuilder_B5_ece1,菜单操作TwinBuilderCircuit>>SubCircuit>>Maxwell Component>>Add EquivalentCircuit,如下图,在当前的工程文件Current Project中,选择Maxwell2DDesign_FOR_ECE即可。

建立新的TwinBuilder Design
最后点击ExtractEquivalent Circuit,然后点击OK,则电机高精度等效电路模型输入到了TwinBuilder中,如下图所示。至此空心杯电机高精度的等效电路已经作为一个部件添加到了TwinBuilder中,后续可以设计外围的控制电路和控制算法,达到联合仿真的目的。

空心杯电机等效ECE模型
4空心杯电机控制算法及系统仿真
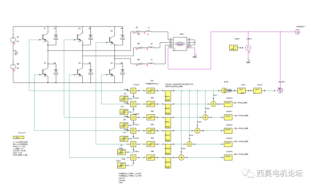
用户可基于空心杯电机的等效电路模型,搭建如下的无刷直流电机BLDC的方波控制算法和驱动电路。

空心杯电机BLDC的方波驱动控制电路
主电路三相逆变桥电路如下图所示。包含6个桥臂,续流二极管等。

主电路三相逆变桥电路
空心杯电机BLDC换相及限流电路如下图所示。电机转动时,控制算法根据转子位置的不同,触发不同的IGBT桥臂导通,可采用120度或180度导通模式。

空心杯电机BLDC换相及限流电路
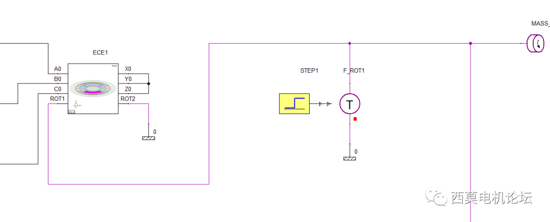
电机及其负载电路如下图所示。电机刚开始空载,电机只克服电机的转子转动惯量转动,在某时间点突加负载。

电机及其负载电路
空心杯BLDC电机三相电流结果下图所示。

空心杯BLDC电机三相电流结果
从电流结果可以看出,随着转速的升高,电机相电流切换速度越快。
空心杯电机转矩转速结果如下图所示。

空心杯电机转矩转速结果
从转矩转速曲线可以看出,在200ms处突加负载,转速曲线斜率下降,也就是电机加速度下降。
5总结
Ansys Maxwell对空心杯电机具有良好的仿真分析能力,支持对空心杯电机本体仿真、等效电路模型提取、控制算法及系统仿真等功能,能对空心杯电机系统进行前期的优化设计与分析。为用户对空心杯电机研究分析、优化设计提供了方法参考。
- 市场监管总局附加限制性条件批准 EDA 巨头新思科技(Synopsys)收购安似科技(Ansys)
- 新思科技收购Ansys,仅剩中国待查
- CES 2025:Ansys展示为下一代移动出行技术提供动力的解决方案
- Ansys和Cognata合作 在Microsoft Azure上实现强大的ADAS/AV传感器测试
- 基于ANSYS HFSS 软件的WiFi天线设计与优化
- 是德科技联合新思科技、Ansys 为台积电 N6RF+ 制程节点提供射频设计迁移流程
- 新思科技计划收购Ansys,进一步强化从芯片到系统设计全球领导地位
- 350亿美元,新思科技收购Ansys
- 是德科技、新思科技和Ansys携手为台积电的先进4nm射频FinFET制程打造全新参考流程
- 空心杯电机是有刷还是无刷好
- 嵌入式的风向变了:2026纽伦堡嵌入式展透露这些趋势
- 高通确认不在GDC 2026发布新款骁龙G系列掌机处理器SoC
- 行业评论 从工具到平台:如何化解跨架构时代的工程开发和管理难题
- 面向嵌入式部署的神经网络优化:模型压缩深度解析
- 摩尔线程MTT S5000全面适配Qwen3.5三款新模型
- 阿里达摩院发布玄铁C950,打破全球RISC-V CPU性能纪录
- Mujoco中添加Apriltag标签并实现相机识别教程
- 英飞凌与宝马集团携手合作,基于Neue Klasse架构塑造软件定义汽车的未来
- 物理AI仿真新突破:摩尔线程与五一视界共建全栈国产化生态
- 爆火的OpenClaw! 告别云端,米尔RK3576开发板本地部署
- 莱迪思加入英伟达 Halos生态系统,通过Holoscan传感器桥接技术提升物理人工智能安全性
- 芯科科技闪耀2026嵌入式世界展 以Connected Intelligence赋能,构建边缘智能网联新生态
- 边缘计算主机盒选购指南:五大核心指标解析
- Arm AGI CPU 更多细节:台积电 3nm 制程、Neoverse V3 微架构
- Arm AGI CPU 重磅发布:构筑代理式 AI 云时代的芯片基石
- Arm 拓展其计算平台矩阵,首次跨足芯片产品
- 阿里达摩院发布RISC-V CPU玄铁C950,首次原生支持千亿参数大模型
- 边缘 AI 加速的 Arm® Cortex® ‑M0+ MCU 如何为电子产品注入更强智能
- 阿里达摩院发布玄铁C950,打破全球RISC-V CPU性能纪录




