汽车电子
返回首页

汽车上的安全卫士!国产理想二极管控制器推荐

2025-05-15

理想二极管控制器具有正向导通电阻低、反向截止特性好以及热管理能力强等优点,因此在各类电子电路中有着广泛的应用。尤其在汽车供电系统中,可实现发电机和电池之间的无缝切换和高效供电。


今天介绍的理想二极管可以控制外部NMOS模拟二极管行为,正向导通时,打开NMOS沟道,降低正向导通压降,同时检测输入输出电压。而当存在反向电流时,关闭NMOS沟道,实现反向电流截止和电池反向保护功能,其成品面积小,能够有效节省空间。


关键参数


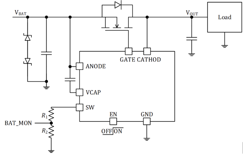
图片

功能框图

图片
典型应用
  
ADAS域控

ADAS系统通常由多个传感器和处理器组成,需要可靠的电源供应。理想二极管可用于防止电源反接,保护ADAS域控单元免受反向电压的损坏。

同时,在多个电源并联为ADAS系统供电的情况下,能实现电源的无缝切换和高效管理,确保系统在不同电源状态下都能稳定运行。例如,当车辆的主电源和备用电源同时为ADAS域控供电时,理想二极管可保证只有电压较高的电源向系统供电,避免电源之间的反向电流,提高电源的利用效率。
  
汽车摄像头

由于汽车摄像头的安装位置可能会受到各种因素的影响,如车辆改装、维修等,容易出现电源反接的情况,理想二极管能有效避免这种误操作对摄像头造成的损害,提高摄像头的使用寿命和可靠性。

当摄像头不工作或处于待机状态时,理想二极管可以阻止电流从摄像头反向流回电源,避免电池电量的不必要消耗,同时也能保护电源电路免受反向电流的影响。例如,在车辆熄火后,摄像头进入低功耗模式,理想二极管可防止电池通过摄像头电路放电,延长电池的使用时间。
  
座舱系统

座舱系统包含多个电子设备,如显示屏、信息娱乐系统、空调控制等,需要对电源进行合理的管理和分配。

理想二极管可用于实现不同电源之间的切换和隔离,确保各个设备都能获得稳定的电源供应。例如,当车辆从发动机启动电源切换到电池电源时,理想二极管能保证座舱系统的供电不会中断,同时防止电源之间的相互干扰。

座舱中的一些设备,如高端显示屏和音频放大器,对电源的稳定性要求较高。理想二极管可以防止电源中的瞬态电压波动和反向电流对这些敏感设备造成损害,提高座舱系统的整体可靠性和性能。
  
变速箱控制单元

TCU需要与车辆的电源系统可靠连接,同时要防止电源反接和过压情况对其造成损害。理想二极管可以在电源反接时截止电流,保护TCU内部的电路元件。

此外,它还能限制电源电压在正常范围内,当出现过压情况时,阻止过高的电压进入TCU,确保TCU 的安全运行,防止因电源问题导致通信中断或设备损坏。

同时在TCU与其他设备进行通信的线路中,理想二极管可用于防止静电放电和电磁干扰等瞬态现象对通信信号的干扰和破坏。

它可以将瞬态电压限制在安全范围内,保护通信接口芯片和线路,确保TCU与车辆其他系统之间的稳定通信,提高远程监控和智能驾驶功能的可靠性。

选择国产芯片的价值

  • 供应链安全:2016年至今,国际形势愈发严峻,保供变为芯片选择的第一要素。国产化是国家层面的战略方针。

  • 成本优化:经济下行的大环境下,价格内卷愈发严重,要从众多竞品中脱颖而出,成本需最优化。国产芯片平均能比国外芯片降本20%-30%。

  • 贴身服务,快速响应:本土供应商能提供高效的技术支持和售后服务,再也不用苦等邮件回复,耽误产品进程。


进入汽车电子查看更多内容>>
相关视频
  • Digi-Key KOL 系列:商务车型的影音娱乐系统应用方案

  • 由内到外的智能网联车:车联网现状及发展

  • labview2016

  • 直播回放: TI DLP® 技术在汽车上的创新及全新应用

  • 回放 : TI mmWave 毫米波雷达在汽车车内的应用

  • Amplifier Protection Series

精选电路图
  • 1瓦线性调频增强器

  • 12V 转 28V DC-DC 变换器(基于 LM2585)

  • 红外遥控音量控制

  • LM317过压保护

  • 12V转110V/220V 500W逆变器

  • DS1669数字电位器