历史上的今天
今天是:2025年03月30日(星期日)
2020年03月30日 | MSP430使用指南3 -> SYS系统控制
2020-03-30 来源:eefocus
MSP430 MCU的内部系统控制主要包括以下几块:
上电及复位控制
中断管理
MCU运行模式
TLV数据
对于MSP430的系统控制吧,如果仅仅是站在应用层的角度来说,可以不用太怎么了解,毕竟使用起来的话,SYS模块的的寄存器直接默认就好啦,不会有什么问题,基本都是存在比较深的解决不了的问题时才会牵扯到这一块的内容,因此我的讲解也比较有限,主要说一些关键的内容吧(主要是 我了解的也不是特别深。。。。)。下面开始进入我们今天的分享:
上电及复位管理
BOR:Brownout Reset,也就是掉电复位。
POR:Power on Reset,上电复位。
PUC:Power up Clear,通电清除
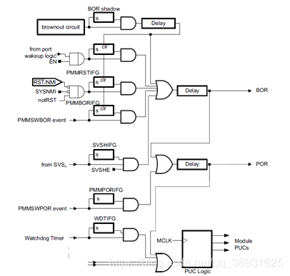
这三个有什么区别呢?为什么TI要设计三个复位模式呢?下面首先来看一下内部的复位结构图。

可以看到,BOR的影响最大,其次是POR,再其次是PUC,也就是说只要产生了BOR复位,那么肯定会生成POR复位和PUC复位。如果产生了POR复位,那么肯定会生成PUC复位但不一定会生成BOR复位。那么哪些条件下会产生响应的复位呢?
对于BOR:
设备上电
RST/NMI引脚出现低电平,进入复位模式
从LPM5或LPM4.5模式下唤醒
SVS电压监控模块出现了低,也就是内核电压再规定范围外。(SVS内容请参见指南4)
软件BOR事件
对于POR:
BOR产生
软件POR事件
对于PUC:
BOR或POR产生
看门狗定时时间到
看门狗定时器密码写入错误
FRAM写密码错误(FRAM内容请参见指南9)
PMM写密码错误(PMM内容请参见指南4)
其他外围条件
PS:有些不同的芯片 这个条件不一样的,具体哪些条件需要看芯片的datasheet和user guide。
那么这三个不同的复位由不同的条件产生,那么产生后的结果是什么呢:
RST/NMI引脚设置成RST模式
所有I/O设置成通用I/O中的输入引脚模式
其他外设初始化,这个初始化成什么模式需要看外设寄存器中复位后的状态
状态寄存器SR复位
看门狗开启并初始化成Active模式
PC指针指向复位中断向量0x0FFFE处,开始执行boot code
(PS:多说一点,在MCU上电开始正常执行程序之前,最初是在复位中断向量处的,执行boot code程序,这一块程序是MCU在生产时就固化在MCU内部的程序,这一块程序主要负责搬运程序到RAM中,初始化一些参数等)
那么看起来,这三种复位模式产生后对MCU动作都是一样的,那么为什么要这样设置呢? 放心TI工程师肯定不会闲着无聊做没有意义事情,那么原因就在PMM模块上,PMM模块四MSP430可以做到30nA功耗的核心了,就是这个电源管理(请参见指南4),其实在这里BOR,POR和PUC的区别就是会有不同的标志位,BOR和POR标志位时PMMBORIFG和PMMPORIFG,PUC的产生条件很多,因此要根据每个模块去看,基本在每个模块中都有PUC产生的标志。
那么,就知道啦,当复位后,我们就可以通过检查寄存器的值来确定复位源,从而执行不同的操作,比如保存数据呀,记录复位原因呀等等。
中断管理

学习过微型计算机基础的可能都很熟悉这一块,中断管理嘛,本质上就是一个优先级问题。首先分为可屏蔽中断和不可屏蔽中断,不可屏蔽中断NMI肯定是优先级最高的,只要产生这个中断,那么不论MCU在做什么,立马停下来响应这个中断。其他的则可以使能响应中断,也可以失能。当遇到两个中断情况,则要看这两个中断的优先级来决定了,中断服务程序的响应过程也是比较简单的,入栈PUSH和出栈POP嘛,所以MCU会有一个中断向量表,对应着每个中断的入口地址。
MSP430 MCU不支持硬件上设置中断优先级的,有ICC模块的除外,有ICC模块的时可以设置优先级的。
比如下图时MSPFR2355的中断优先级:(PS:FR2355是有ICC模块的,可以设定比较优先级)

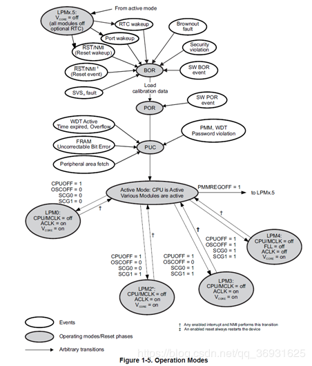
MCU运行模式

先上一个比较乱的运行模式切换图,如上图所示,什么复位呀,LPM模式呀,Active模式呀等等,如何切换到呀,哪些模块运行呀,比较乱,下面稍微讲解一下。
MSP430 MCU之所以能做到超低功耗,主要就是有多种低功耗模式LPM,每种模式下关闭不同的时钟或者资源,甚至时CPU,以实现降低功耗的效果,但是关闭这些资源的时候,肯定会留响应的唤醒机制,如下表所示:

SCG0和SCG1时在SR状态寄存器里的时钟生成标志位(参考指南2)。还有OSC晶振,CPU等,主要就是通过不同的模式下关闭不同的资源,其中LPM3.5/LPM4.5模式是在LPM3/LPM4模式的基础上关闭特定的点实现的,功耗最低,当然在使用过程中也要时刻注意着唤醒的方法和唤醒时间。
如何退出,或者进入指定的LPM模式可以参见user guide,不过使用起来其实就是两条语句:
__bis_SR_register(LPM0_bits | GIE); // Enter LPM0 w/ interrupts
__bic_SR_register_on_exit(LPM0_bits); // Exit LPM0
但是使用起来你会发现只有LPM0_bits, LPM1_bits , LPM2_bits , LPM3_bits, LPM4_bits,那么如何进入LPM3.5和LPM4.5模式呢?
如下是进入LPM3.5模式下的程序:(其实就是进入LPM3的基础上关闭PMM)
PMMCTL0_H = PMMPW_H; // Open PMM Registers for write
PMMCTL0_L |= PMMREGOFF; // and set PMMREGOFF
__bis_SR_register(LPM3_bits | GIE);
注意,从LPM3.5模式下唤醒,肯定是会从复位模式开始的,不过有响应的标志位给用户用来确定是LPM3.5唤醒导致的复位。
LPM4.5模式类似:
PMMCTL0_H = PMMPW_H; // Open PMM Registers for write
PMMCTL0_L |= PMMREGOFF; // and set PMMREGOFF
PMMCTL0_H = 0; // Lock PMM Registers
__bis_SR_register(LPM4_bits | GIE);
唤醒后也是从Reset中断向量开始执行。
TLV数据
TLV是个什么东西呢? 其实就是一个保存MCU内部一些信息的数据,包括MCU的代号,Die的位置等,当然还有一些校准的数据供用户使用,比如ADC的校准数据,CS的校准数据等。如下图所示:


如上图所示,是MSP430FR2355的TLV数据,可以看到里面包含的基本信息和ADC,DCO的校准信息。
史海拾趣
|
之前介绍过如何创建一个基本的Windows CE的平台,现在咱就上一次没有提到的部分进行一下补充定制并build OS。 首先,在VS2005 IDE中的View -> Other Windows -> Catalog Items中,添加或者删除相应的模块来完成OS定制,选项如下: 然后配置buil ...… 查看全部问答> |
|
本帖最后由 辛昕 于 2018-4-8 22:59 编辑 关于这个东西,我后来其实从来没捡起过。 但是,也就没有必要惦记着了。 当然了,每次说到这个东西,都会想起,故人已去~ 在做运放的过程中,知道了一个叫做模拟乘法器的东西。 但是想上网看看这个东 ...… 查看全部问答> |
|
昨晚给师弟讲课的内容,利用stc的一款单片机提供的pwm实现变频输出。程序将变频pwm输出到led上作测试。 #include sfr CCON = 0xD8; sfr CMOD = 0xD9; sfr CL &nb ...… 查看全部问答> |
|
S3c2410 LCD nand flash 裸机 程序怎么写? 大家好 我也是刚接触Arm9 这几天在学S3c2410裸机程序 现在遇到一个问题: 从ADS1.2下借鉴过来的代码,通过arm-linux- 工具编译,然后通过Jflash-s3c2410 下载到nand flash ,但运行起来 LCD 始终不是希望的效果。 我把我的 ...… 查看全部问答> |
|
小弟最近要在ixp2350上做开发,板子是个叫ADI Engineering的公司的,无奈我按照说明书上将串口线和网线连号,接上电源,然后用minicom和hyper terminal 都试过,就是没反应…… 说明书上也没有说要别的什么设置啊~~ 有朋友做过这方面的东东没?? ...… 查看全部问答> |




