51单片机利用外部中断控制发光二极管的亮灭
2025-09-28 来源:bilibili
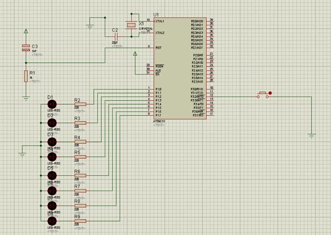
电路图

元件清单

#include<reg51.h> //包含头文件,定义51单片机的专用寄存器
#include<intrins.h> //包含内部库函数,提供循环移位和延时操作函数
void INT0_inti();
int LED=0x01;
void main()
{
INT0_inti();
while(1)
{
P1=LED;
}
}
void INT0_inti() //外部中断0初始化
{
EA=1; //开启总中断
IT0=1; //设置下降沿触发 TCON
EX0=1; //允许外部中断0中断 IE
}
void INT0_ISR()interrupt 0
{
LED=_crol_(LED,1);
}
cut-off
#include<reg51.h> //包含头文件,定义51单片机的专用寄存器#include<intrins.h> //包含内部库函数,提供循环移位和延时操作函数void INT0_inti();int LED=0x01;void main(){ INT0_inti();
while(1)
{
P1=LED;
}}void INT0_inti() //外部中断0初始化{
EA=1; //开启总中断
IT0=1; //设置下降沿触发 TCON
EX0=1; //允许外部中断0中断 IE}void INT0_ISR()interrupt 0{
LED=_crol_(LED,1);
}
下一篇:51单片机ADC
相关文章
- 六大全新产品系列推出,MCX A微控制器家族迎来创新
- 意法半导体全新STM32C5系列,重新定义入门级微控制器性能与价值,赋能万千智能设备
- 模组复用与整机重测在SRRC、CCC、CTA/NAL认证中的实践操作指南
- 有源晶振与无源晶振的六大区别详解
- 英飞凌持续巩固全球微控制器市场领导地位
- 使用 Keil Studio for Visual Studio Code开发 STM32 设备
- 从控制到系统:TI利用边缘AI重塑嵌入式MCU的边界
- 蓝牙信道探测技术原理与开发套件实践
- Microchip 推出生产就绪型全栈边缘 AI 解决方案,赋能MCU和MPU实现 智能实时决策
- LoRa、LoRaWAN、NB-IoT与4G DTU技术对比及工业无线方案选型分析
热门新闻




