stc 51单片机使用三极管控制蜂鸣器继电器
2025-10-30 来源:bilibili
STC单片机IO电流特点:拉电流远小于灌电路

选用PNP三极管(未测试,此接法电流流入单片机,应该可行)PS:无源蜂鸣器要加续流二极管,有源的则不要加。

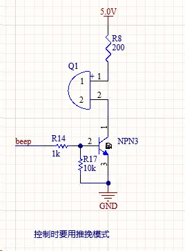
2.选用NPN三极管,要想办法加大驱动电流。如下的电路:当IO口为准双向口时,无法驱动;当设置为推挽模式时,正常驱动。

查看STC芯片手册。可加一个上接电阻,增加三极管B级电流。

同时。为了使IO口确保上电复位为低电平。可加上拉。再设置推挽工作模式驱动 。即以上第2点所述。

当用普通模式拉电流控制LED时,IO置1,但是测得的电压约为2.8V led左边约为2.7V
I=(2.8-2.6)/1K=200uA 。与准双向口的拉电流270uA的说法一致。

3V单片机读取5V高电平,巧妙使用二极管

上一篇:51单片机100例实例之06例
相关文章
- 六大全新产品系列推出,MCX A微控制器家族迎来创新
- 意法半导体全新STM32C5系列,重新定义入门级微控制器性能与价值,赋能万千智能设备
- 从控制到系统:TI利用边缘AI重塑嵌入式MCU的边界
- 模组复用与整机重测在SRRC、CCC、CTA/NAL认证中的实践操作指南
- 有源晶振与无源晶振的六大区别详解
- 英飞凌持续巩固全球微控制器市场领导地位
- 使用 Keil Studio for Visual Studio Code开发 STM32 设备
- 蓝牙信道探测技术原理与开发套件实践
- LoRa、LoRaWAN、NB-IoT与4G DTU技术对比及工业无线方案选型分析
- Microchip 推出生产就绪型全栈边缘 AI 解决方案,赋能MCU和MPU实现 智能实时决策
热门新闻




