60V、500mA、超小尺寸、高效率、同步降压DC-DC转换器
2025-05-19 来源:eepw
MAX17501高效率、高电压、同步降压型DC-DC转换器工作于4.5V至60V输入电压范围,设计用于宽范围供电(0.9V至92%VIN)。器件提供高达500mA输出电流,输出电压为3.3V和5V。工作温度范围内,输出电压精度保持在±1.7%以内。器件工作在-40°C至+125°C工业温度范围,采用微小、10引脚(3mm x 2mm) TDFN,带裸焊盘。
器件具有脉宽调制(PWM)峰值电流控制模式,PWM控制架构确保任何工作条件下开关频率保持恒定。低阻片上pMOS/nMOS开关在满载时仍可保持高效工作,允许使用小尺寸外部电感。相对于分立式方案,大大简化了电路布局。
器件开关频率固定为600kHz。为减小输入浪涌电流,通过SS引脚与地之间的外部电容,可调节电压软启动。器件还带有输出使能/欠压锁定引脚(EN/UVLO),允许用户在输入电压达到相应要求时开启器件。输出电压成功达到稳压范围时,经过一定延时,开漏/RESET引脚为系统提供电源就绪指示信号。器件支持打嗝模式限流保护,防止超载和输出短路条件下出现过大功耗。

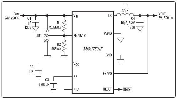
MAX17501: Typical Operating Circuit
关键特性
● 无需外部元件,降低总体成本
○无需肖特基同步即可保持高效、低成本工作
○内部补偿,实现超小尺寸布局
○全陶瓷电容设计
● 减少DC/DC稳压器库存清单
○4.5V至60V较宽的工作电压范围
○0.9V至92%VIN输出电压
○整个温度范围内可提供高达500mA电流
○600kHz和300kHz开关频率选择
○提供10引脚、3mm × 2mm TDFN封装
● 降低功耗
○峰值效率高于90%
○PFM具有高效的轻负荷
○关断电流 = 0.9µA (典型值)
● 在恶劣工业环境下仍可靠工作
○打嗝模式限流和自动重启
○内置输出电压监测(开漏/RESET引脚)
○电阻可编程EN/UVLO门限
○可调软启动和预偏置上电
○-40°C至+125°C工业温度范围
应用
● 汽车
● 基站、VOIP、电信
● 电池供电设备
● 通用负载点电源
● 家庭影院
● HVAC与楼宇控制
● 工业过程控制
- Vishay推出获AEC-Q200认证的超小尺寸厚膜贴片式电阻
- 『新品发布』共模半导体推出 40V、3A 高效率、超小尺寸、全集成同步降压电源模块GM6403A
- ROHM推出实现业界超低电路电流的超小尺寸CMOS运算放大器
- 生于毫末,成于万象——德州仪器推出全球超小尺寸MCU
- 超小但强大:MCU 的小尺寸封装和集成如何帮助优化空间受限的设计
- 凌华智能推出OSM-MTK510——超小尺寸高性能、超低功耗,专为长期关键任务与AI应用打造
- 村田开发超小尺寸、超低功耗的Type 2GQ GNSS模块 以匠心品质助力实现万物互联时代
- 智能断路器开发首选SCR:超小尺寸,支持 750 V浪涌峰压
- ROHM首次推出硅电容器“BTD1RVFL系列” 表面贴装型的量产产品,实现0402业界超小尺寸
- Bourns 将于 APEC 2026发表创新解决方案,满足高功率密度与高效率应用日益增长的需求
- 嵌入式的风向变了:2026纽伦堡嵌入式展透露这些趋势
- 高通确认不在GDC 2026发布新款骁龙G系列掌机处理器SoC
- 行业评论 从工具到平台:如何化解跨架构时代的工程开发和管理难题
- 面向嵌入式部署的神经网络优化:模型压缩深度解析
- 摩尔线程MTT S5000全面适配Qwen3.5三款新模型
- Mujoco中添加Apriltag标签并实现相机识别教程
- 阿里达摩院发布玄铁C950,打破全球RISC-V CPU性能纪录
- 英飞凌与宝马集团携手合作,基于Neue Klasse架构塑造软件定义汽车的未来
- 物理AI仿真新突破:摩尔线程与五一视界共建全栈国产化生态
- 爆火的OpenClaw! 告别云端,米尔RK3576开发板本地部署
- 莱迪思加入英伟达 Halos生态系统,通过Holoscan传感器桥接技术提升物理人工智能安全性
- 芯科科技闪耀2026嵌入式世界展 以Connected Intelligence赋能,构建边缘智能网联新生态
- 边缘计算主机盒选购指南:五大核心指标解析
- Arm AGI CPU 更多细节:台积电 3nm 制程、Neoverse V3 微架构
- Arm AGI CPU 重磅发布:构筑代理式 AI 云时代的芯片基石
- Arm 拓展其计算平台矩阵,首次跨足芯片产品
- 阿里达摩院发布RISC-V CPU玄铁C950,首次原生支持千亿参数大模型
- 边缘 AI 加速的 Arm® Cortex® ‑M0+ MCU 如何为电子产品注入更强智能
- 阿里达摩院发布玄铁C950,打破全球RISC-V CPU性能纪录




