ADC采样积分方式的BLDC方波无感控制的原理
2025-11-04 来源:elecfans
本文主要参考了TIDA-010031参考设计,分析下ADC采样积分方波无感控制的原理,方便大家更好地完成类似的方案设计。
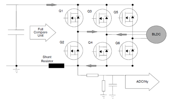
1.下面是典型的三相BLDC电机控制框图.
三个半桥驱动BLDC无刷电机,检测低边总线电流

2.典型的BLDC电机相电流和反电动势波形图分析
从波形上看,每60度电角度,只有两个半桥有驱动电压输出,另外一个半桥上下管全关,这个相电压是悬浮态。
BLDC电机运行后,相线都有反电动势。
电机反电动势来源于电机转子旋转引起磁通的变化,而磁通的变化在定子绕组上会产生感应电压。
对同一个电机来说,反电动势峰值跟电机转速几乎是固定的比例。

3.反电动势过零点到峰值的反电动势电压和时间的积分

根据上面对反电动势峰值跟转速(电频率)几乎成固定比例的描述,设定

。Vm为反电动势峰值, 对于同一个电机,我们可以认为Kv几乎不变。
以上图左边的蓝色区域为例,该区域(反电动势过零点时刻到下一次换相点时刻之间的区域)的电角度是30度,也就是电角度(360度)的1/12。
设当前电机电频率为f, 单位为Hz。
反电动势的峰值电压为

,单位为伏特。
设反电动势从center tap value到最大值的时间为t1, 而

。
那么蓝色积分区域的积分值就等于蓝色三角形的面积:

可以看到,积分结果是Kv值的

,因此积分结果也是几乎不变的。
所以我们可以根据积分的值跟固定阈值

作比较来判断换相点。
4.ADC如何采样反电动势
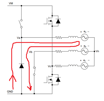
方波无感BLDC的ADC采样积分控制,电路设计有三相相电压ADC采样电路,每60度电角度区间电机的两相由于半桥有输入电压同时有电感电流,在不增加额外电路的情况下很难获得反电动势电压,而悬浮相由于没有半桥电压输入和电感电流,所以可以从检测该相端电压推导出该相实际的反电动势电压。
所以如果对这个电机控制方法感兴趣的,可以在TI官网上查看该参考设计的软硬件开发资料。
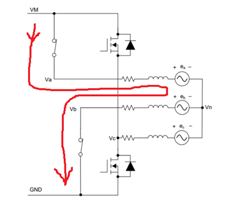
设计上采用下管常开,上管打PWM的策略驱动电机。考虑到电机驱动的PWM duty的大小是变化的,可以根据半桥上管ON的时间长短来决定采样策略,因为如果上管导通时间太短,为了避开MOSFET开通关断的影响,留给采样的时间就变得很少,不利于采样的准确性.
在上管ON的时间比较长时,在上管ON时远离MOSFET开关时刻检测悬浮相的反电动势电压(一般在ON时间的正中间进行采样)。

此时的驱动逻辑是A相上管导通,B相下管导通, 所以有

。
Ea, Eb, Ec为电机三相反电动势电压,va, vb, vc为三相半桥中点电压,也就是电机三相输入电压。
La, Lb, Lc为电机三相相电感,ia, ib,ic为电机三相输入电流,Ra, Rb, Rc为电机三相输入电阻(考虑三相电阻相等), vn为电机三相中点电压。

可以得到当Ec=0,也就是反电动势过零时,

也就是说当ADC检测到

时,就意味着这个时刻是C相的反电动势过零点, 那么理论上再经过1/12 的电周期时间,电机就需要进行换向.
上管ON的时间比较短时,在上管OFF时检测悬浮相的反电动势电压(一般在OFF时间的正中间进行采样)

此时的驱动逻辑是A相上管关闭,B相下管仍导通,此时A相下管MOSFET体二极管续流,所以有

。

得到当Ec=0,也就是反电动势过零时,vc=0, 也就是说当ADC检测到vc=0时,就意味着这个时刻是C相的反电动势过零点, 那么理论上再经过1/12的电周期时间,电机就需要进行换向.
从上面的分析,我们可以看到,使用ADC采样积分方式进行无感BLDC控制,设计上需要注意以下两点
积分阈值跟电机的反电动势峰值和转速比值相关,可能会随着电机不同而不同,需要针对电机进行调整。
上管做PWM驱动的设计下, 可以采用不同的ADC采样策略来针对大duty和小duty的情况,同时反电动势过零点的判断也需要调整
电机高速情况下,电频率相对比较高,而ADC积分采样基于PWM开关周期采样的,所以要获得比较准确的换相点,需要比较高的开关频率,如果开关频率比较低,意味着采样速率慢,可能会造成换相延迟比较大,从而影响电机的正常控制。
- [国产模拟芯片]科里奥利流量计高精度测量解决方案
- 1.2μVpp+24 位!一颗24位同步采样国产ADC解决方案 - CBM24AD92
- 四通道•16位•125MSPS还要控功耗?可以看看CBM96AD53
- 【干货】米尔T153开发板AD7616高速ADC采集系统详解
- 【还在堆混频器?】从16位精度到8.0Gbps链路,CBM96AD56如何实现高性能采集
- 精通IC-CPD设计:关于线缆内置控制与保护器件的软硬件基本指南
- 降维打击!一个国产ADC为什么能成为信号采集的“王炸”:CBM24AD99Q
- 模拟与数字音频分频器设计:DSP能带来哪些好处?
- 使用Simulink学习STM32-(3)温度传感器ADC实验
- 【STM32】最简单的方式快速把同步电机转起来【BLDC】
- 嵌入式的风向变了:2026纽伦堡嵌入式展透露这些趋势
- 高通确认不在GDC 2026发布新款骁龙G系列掌机处理器SoC
- 行业评论 从工具到平台:如何化解跨架构时代的工程开发和管理难题
- 面向嵌入式部署的神经网络优化:模型压缩深度解析
- 摩尔线程MTT S5000全面适配Qwen3.5三款新模型
- Mujoco中添加Apriltag标签并实现相机识别教程
- 阿里达摩院发布玄铁C950,打破全球RISC-V CPU性能纪录
- 英飞凌与宝马集团携手合作,基于Neue Klasse架构塑造软件定义汽车的未来
- 物理AI仿真新突破:摩尔线程与五一视界共建全栈国产化生态
- 爆火的OpenClaw! 告别云端,米尔RK3576开发板本地部署
- 莱迪思加入英伟达 Halos生态系统,通过Holoscan传感器桥接技术提升物理人工智能安全性
- 芯科科技闪耀2026嵌入式世界展 以Connected Intelligence赋能,构建边缘智能网联新生态
- 边缘计算主机盒选购指南:五大核心指标解析
- Arm AGI CPU 更多细节:台积电 3nm 制程、Neoverse V3 微架构
- Arm AGI CPU 重磅发布:构筑代理式 AI 云时代的芯片基石
- Arm 拓展其计算平台矩阵,首次跨足芯片产品
- 阿里达摩院发布RISC-V CPU玄铁C950,首次原生支持千亿参数大模型
- 边缘 AI 加速的 Arm® Cortex® ‑M0+ MCU 如何为电子产品注入更强智能
- 阿里达摩院发布玄铁C950,打破全球RISC-V CPU性能纪录




