基于DIODES ZXMS81045SPQ车规智能之高边驱动方案
2025-04-01 来源:elecfans
特点:
ZXMS81045SPQ 属于最大工作电压41V,正常负载电流约4A,最大的内阻在Tj=150℃时90mR的 N型场效晶体管 (FET),它不但具备短路保护、还具有过压,过热及静电放电(ESD)保护。 还能满足客户根据自身要求增加搭配电路上额外设计上,提供接地失效和反极性保护。值的一提的是它的电流检测脚还可以为电池短路、接地短路和开路负载侦测提供故障指示。



1.符合 AEC-Q100 等级规范
2.通过 PPAP 认证
3.并由 IATF 16949 认证的工厂设施制造
4.过温,过流,过压等保护
5.故障反馈信号
6.本产品采用 SO-8EP 封装方式供货 1.工作额定电压:DC 5-28V
2. 最大导通内阻Tj=150℃: 90mΩ
3.额定负载电流: 4A
4. 最大待机电流:0.5uA►场景应用图

►展示板照片


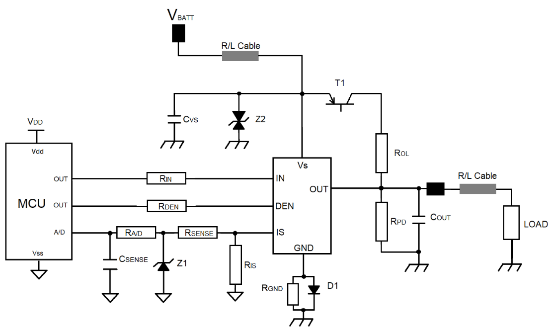
►方案方块图

►核心技术优势
►方案规格
相关文章
- Diodes推出高效多相SPI升压控制器 助力实现稳健、灵活的汽车前大灯系统
- Diodes推出升压控制器 适用于汽车背光应用
- Diodes公司推出低功耗I2C/SPI总线转双通道UART桥接器 提升汽车连接稳健性
- Diodes的可编程LED驱动器简化动态汽车照明
- Diodes公司推出四款80V/100V异步降压转换器
- Diodes 公司 线性 ReDriver 信号调节器加强 PCIe® 6.0 接口速度信号质量
- Diodes 公司的碳化硅肖特基二极管提供领先业界的 FoM 及系统效率
- Diodes 公司推出先进的锑化铟霍尔器件传感器,适用于旋转和电流检测产品应用
- 大联大友尚集团推出基于Diodes产品的140W PD3.1 GaN充电器方案
- 2025 车规传感器产业报告解读:智能融合驱动国产化突围
- 嵌入式的风向变了:2026纽伦堡嵌入式展透露这些趋势
- 高通确认不在GDC 2026发布新款骁龙G系列掌机处理器SoC
- 行业评论 从工具到平台:如何化解跨架构时代的工程开发和管理难题
- 阿里达摩院发布玄铁C950,打破全球RISC-V CPU性能纪录
- 面向嵌入式部署的神经网络优化:模型压缩深度解析
- Mujoco中添加Apriltag标签并实现相机识别教程
- 摩尔线程MTT S5000全面适配Qwen3.5三款新模型
- 英飞凌与宝马集团携手合作,基于Neue Klasse架构塑造软件定义汽车的未来
- 物理AI仿真新突破:摩尔线程与五一视界共建全栈国产化生态
- 爆火的OpenClaw! 告别云端,米尔RK3576开发板本地部署
热门新闻
- Altera 与 Arm 深化合作,共筑 AI 数据中心高效可编程新方案
- 莱迪思加入英伟达 Halos生态系统,通过Holoscan传感器桥接技术提升物理人工智能安全性
- 芯科科技闪耀2026嵌入式世界展 以Connected Intelligence赋能,构建边缘智能网联新生态
- 边缘计算主机盒选购指南:五大核心指标解析
- Arm AGI CPU 更多细节:台积电 3nm 制程、Neoverse V3 微架构
- Arm AGI CPU 重磅发布:构筑代理式 AI 云时代的芯片基石
- Arm 拓展其计算平台矩阵,首次跨足芯片产品
- 阿里达摩院发布RISC-V CPU玄铁C950,首次原生支持千亿参数大模型
- 边缘 AI 加速的 Arm® Cortex® ‑M0+ MCU 如何为电子产品注入更强智能
最新频道文章




