基于51单片机超声波水位测量报警系统
2025-10-13 来源:bilibili
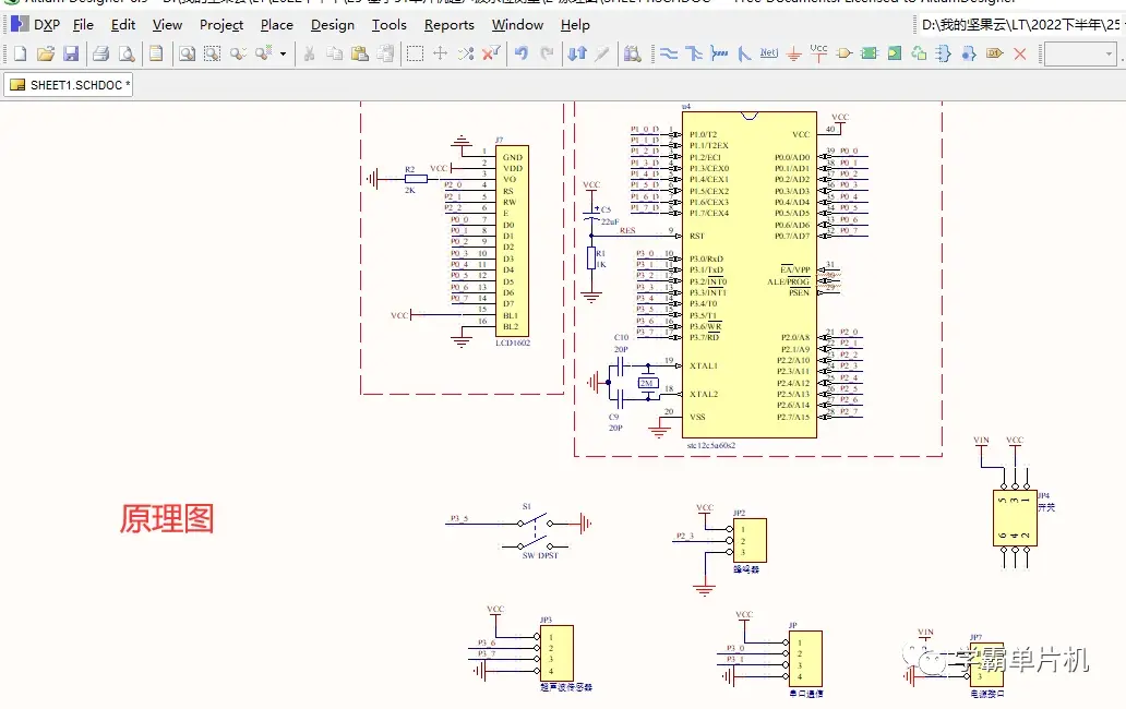
功能介绍:采用51单片机作为主控CPU,LCD1602显示水位,SRF04超声波采集水位高度,可以通过按键设置水位高度,超过水位上限值蜂鸣器进行报警,并且通过串口可以将数据上发到电脑串口助手,全套实物资料齐全:
演示:https://www.bilibili.com/video/BV1Ck4y1776q/





资料分享下载链接:
https://docs.qq.com/sheet/DZUZjREJ4aVpnTk5N?tab=BB08J2
相关文章
- 六大全新产品系列推出,MCX A微控制器家族迎来创新
- 意法半导体全新STM32C5系列,重新定义入门级微控制器性能与价值,赋能万千智能设备
- 模组复用与整机重测在SRRC、CCC、CTA/NAL认证中的实践操作指南
- 从控制到系统:TI利用边缘AI重塑嵌入式MCU的边界
- 有源晶振与无源晶振的六大区别详解
- 英飞凌持续巩固全球微控制器市场领导地位
- 使用 Keil Studio for Visual Studio Code开发 STM32 设备
- 蓝牙信道探测技术原理与开发套件实践
- Microchip 推出生产就绪型全栈边缘 AI 解决方案,赋能MCU和MPU实现 智能实时决策
- LoRa、LoRaWAN、NB-IoT与4G DTU技术对比及工业无线方案选型分析
热门新闻




