利用主动短路技术将电动自行车安全提升到新高度
2025-10-09 来源:EEWORLD
电池供电的电动自行车和电动踏板车为传统摩托车提供了一种可持续且环保的替代方案。许多电动自行车采用较大的 48V 或 36V 电池,在提供充足扭矩的同时支持以更低电流运行。然而,随着市场对大功率电动自行车需求不断增长,设计人员和制造商面临着确保安全与可靠的重大设计挑战。
电动出行系统的核心架构是低压牵引逆变电机,可在正常骑行时辅助蹬踏,并在上坡时减轻骑行者负担。通常位于车轮处的电机能将电能转化为机械能,或将机械能转化为电能。后一种转化方式可能以受控方式(再生制动)或非受控方式发生。
当电机在非受控(滑行)情况下旋转时,反电动势会通过功率级的二极管整流将电流反馈至电池。这种惯性滑行状态会带来电池电压不稳定上升的挑战。当出现推车、下坡滑行或骑行者在电池未连接/控制器未唤醒以监测供电电压时蹬踏等情况,系统可能进入供电泵升状态(也称为发电机模式运行)。若不加以控制,供电电压可能超出电气系统工作极限,导致电路因电气过压事件而受损。系统设计人员必须确定如何控制系统能量,避免其超过运行限值。
主动短路技术
主动短路是一种能够安全耗散大量能量的工程技术。它通过同时导通所有高侧或低侧金属氧化物半导体场效应晶体管 (MOSFET) 实现制动功能,使电机短路并形成一条流经 MOSFET 的高电流循环路径,避免电流流向电源。
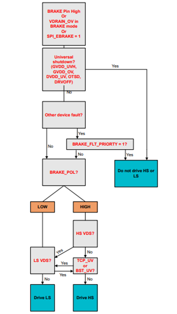
图 1 展示了采用 TI DVR8363-Q1 栅极驱动器的电动自行车系统架构,该架构通过 ASCIN 引脚实现制动模式。

图 1. 具有制动控制功能的 DRV8363-Q1 的电动自行车系统方框图
虽然早期的电动自行车制造商采用了分立式元件来测量电池电压,并在该电压超过允许阈值时触发制动模式,但外部系统无法对 MOSFET 故障做出动态反应。例如,如果系统故障指示高侧 MOSFET 损坏,则需要使用高侧制动而不是低侧制动,以避免电源对地短路。
在新型设计中,DRV8363-Q1 解决了制动难题,同时通过特性集成减小了布板空间。逻辑电平 ASCIN 引脚可以在发生系统故障时触发紧急制动模式。DRV8363-Q1 还可以通过串行外设接口 (SPI) 触发或在过压情况下自动触发主动短路。该栅极驱动器可配置为根据寄存器设置触发低侧或高侧制动。
我们在一种电动自行车制动实施方案中发现了六类主要的故障工况:
在高侧 MOSFET 短路的情况下使用低侧制动时,发生击穿状况(反之亦然)。如果高侧 MOSFET 在运行期间损坏,并且系统触发低侧主动短路模式,将会形成 48V 电源到地的通路,导致高电流击穿事件,这可能会损坏系统并给用户带来风险。
图 2 中所示 DRV8363-Q1 的高级保护特性包括内置以下逻辑:通过漏极到源极电压监测来检测高侧 MOSFET 短路情况,随后覆盖低侧主动短路命令以切换到高侧制动,从而在防止接地短路的同时安全地耗散电流。这些保护逻辑和诊断特性既提升了用户安全性又降低了固件资源需求。

图 2. 主动短路状态下防止击穿的智能逻辑
在制动模式与自由滑行模式之间切换时,电机相位出现高电流尖峰。当用户在下坡滑行时,自由旋转的电机将导致电池电压上升。在分立式制动模式系统中,当电压超过特定限值时将触发制动,从而降低电压。但是,一旦电压降至阈值以下,将会停止制动,自由旋转的电机将导致电池电压再次上升。这种情况适合低电流场景,但在高电流应用中可能很危险,制动与自由滑行模式之间的切换会导致电流尖峰,可能损坏板载元件。
DRV8363-Q1 提供了一种高级响应模式来控制上升的电压,使设计人员能够根据系统要求对重试或锁存制动模式进行编程。
制动期间发生 MOSFET 热损伤。在高电流制动场景中,仅使用低侧或高侧制动都会导致 MOSFET 发热,因为在电流耗散时 MOSFET 会持续导通。图 3 显示了两种制动模式之间的电流流动方向。
凭借通过 SPI 触发低侧或高侧制动的功能,DRV8363-Q1 可在高侧和低侧主动短路之间切换,从而帮助散热并更好地管理电路板热量。

图 3. 主动短路实施方案:高侧与低侧
电源电压测量不准确,响应时间更慢。分立式制动实施方案通常会受到电池端检测电压与 MOSFET 漏极测量电压不准确的影响。此外,负责发出制动信号的微控制器 (MCU) 对数据进行采样和解码可能会导致系统响应延迟,这在紧急情况下会带来危险。
通过直接测量高侧 MOSFET 漏极处的电池电压,DRV8363-Q1 的集成式主动短路系统可改善过压事件期间触发制动模式的精度和响应时间。
如果 MCU 损坏或存在驱动器故障状态,将无法触发主动短路。虽然可通过 MCU 控制的脉宽调制信号手动进入制动状态,但 DRV8363-Q1 中的集成式主动短路功能提供了一种更可靠的制动方法,即使在硬件故期间障也是如此。例如,如果代码执行错误或内部硬件故障导致 MCU 中断,DRV8363-Q1 可以自动激活主动短路以应对电源过压情况,而无需使用受 MCU 控制的外部触发器。如果 DRV8363-Q1 内部出现故障,主动短路会绕过某些内部故障,覆盖关断以强制制动。
增加了布板空间和物料清单 (BOM) 成本。实施分立式主动短路解决方案需要多个比较器和检测电路,因此会增加最终解决方案的 BOM 成本并占用布板空间,这在空间和重量要求较为严格的电动自行车应用中是一个问题。
结语
TI 的 DRV8363-Q1 通过用于制动的主动短路技术和 MOSFET 监测功能,解决了电动出行系统中的特定安全问题。为了增强电动自行车的安全,该器件提供了可编程控制特性,有助于防止潜在的危险电压尖峰,并能在电机和发电机模式下保持可靠的性能。
关于德州仪器
德州仪器(TI)(纳斯达克股票代码:TXN)是一家全球性的半导体公司,从事设计、制造和销售模拟和嵌入式处理芯片,用于工业、汽车、个人电子产品、企业系统和通信设备等市场。我们致力于通过半导体技术让电子产品更经济实用,让世界更美好。如今,每一代创新都建立在上一代创新的基础上,使我们的技术变得更可靠、更经济、更节能,从而实现半导体在电子产品领域的广泛应用。登陆 TI.com.cn 了解更多详情。
商标
所有注册商标和其他商标归各自所有者所有。
- 芯片厂商集体“站队”英伟达,机器人这项技术要崛起?
- 兆易创新GD32G5系列 MCU:硬核实力铸就实时控制领域国产高端标杆
- 英飞凌即将亮相Embedded World 2026
- SABIC公布2025年全年财报
- 恩智浦与英伟达携手推出面向先进物理AI的创新方案
- Gartner:中国企业盲目复制Palantir模式将面临“苦涩教训”
- Teledyne e2v推出Perciva™ 5D相机:为工业、零售及机器人成像提供近距离无遮挡3D视觉解决方案
- 研华携手生态伙伴打造多元GMSL摄像头方案,助力AGV/人形/工业机器人加速发展
- QNX Hypervisor 8.0 for Safety正式发布,以确定性、经安全认证的虚拟化技术赋能Physical AI时代
- Vishay推出透射式传感器,为工业和消费电子应用提供更大设计灵活性
- Cincoze 德承发表高性能紧凑型工控机 DX-1300:打造空间受限场域的关键边缘运算核心
- DigiKey 推出《工程技术启钥》视频系列,帮助培养下一代工程师
- 2026 IPC电子装联大师赛在沪开幕,标准与人才共筑卓越产业
- 在工业自动化和智能家用电器设计中实现支持边缘 AI 的电机控制
- 走进智能工厂:为何智能诊断是持续运行的关键
- AVEVA剑维软件推出全生命周期数字孪生架构,在英伟达技术加速下为吉瓦级AI工厂注入智能
- ABB参加中国发展高层论坛2026年会
- 数智再创新,新质领未来 | ABB再获多项行业大奖
- 智领 Agentic 时代:Mendix 11.8 发布,开启“低代码 + AI Agent”协作新范式




