基于51单片机频率计频率测量设计
2025-10-14 来源:bilibili
研究目标:
本设计主要采用MCS-51系列单片机作为主控芯片,能够实现频率测量,数据显示等功能。
研究内容:
根据以上设计需要,系统拟采用以下技术方案,系统的结构框图如下图所示。

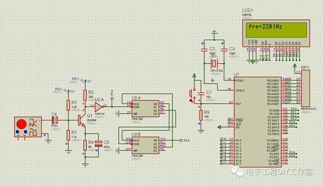
系统由单片机STC89C52、液晶显示模块LCD1602、放大模块、整形模块、分频模块所组成。系统能完成以下功能。用户通过信号源输入周期性信号,输入的频率信号通过三极管电路进行放大和施密特触发器进行整变成单片机可以识别的方波、同时整形后的方波通过分频电路进行分频,当频率在200KHZ以下的时候单片机直接计算分频前的信号,计算1s钟采集到多少个脉冲,脉冲个数即信号的频率,当频率超过200KHZ,单片机计算1S钟内分频后的信号一共采集到多少个脉冲,把脉冲个数乘以100即为频率值。
拟解决的关键问题:
1、完成LCD显示电路的设计,实现具体的控制、提示信息的显示;
2、完成放大整形电路的设计,使其能够对信号进行信号调理。
本系统设计制作一个基于单片机的频率计。能实现以下几种功能:
(1)能够对1HZ对10MHZ正弦波、三角波、方波信号等周期信号的频率进行测量
(2)系统能够把测量信号的频率和周期显示在液晶屏幕上。









资料分享下载链接:
https://docs.qq.com/doc/DTXlFVWx0aVRDYWNy
相关文章
- 六大全新产品系列推出,MCX A微控制器家族迎来创新
- 意法半导体全新STM32C5系列,重新定义入门级微控制器性能与价值,赋能万千智能设备
- 从控制到系统:TI利用边缘AI重塑嵌入式MCU的边界
- 模组复用与整机重测在SRRC、CCC、CTA/NAL认证中的实践操作指南
- 有源晶振与无源晶振的六大区别详解
- 英飞凌持续巩固全球微控制器市场领导地位
- 使用 Keil Studio for Visual Studio Code开发 STM32 设备
- 蓝牙信道探测技术原理与开发套件实践
- LoRa、LoRaWAN、NB-IoT与4G DTU技术对比及工业无线方案选型分析
- Microchip 推出生产就绪型全栈边缘 AI 解决方案,赋能MCU和MPU实现 智能实时决策
热门新闻




