你还不了解三极管推挽电路吗?
2025-09-06 来源:elecfans
推挽电路 ,有人也叫图腾柱电路。图腾柱我没理解这个名字是怎么来的,但是“推挽”就比较形象了。
英文里叫push-push。这里先说这里 推和挽 针对的是电流,而不是电压。

电路由NPN三极管接正电源,PNP接负电源。共同连接基极,这样当信号来临时,只会有一侧会被导通。
先分析正半周:

正电压加在基极,NPN管子导通,进而有一个1+β倍的电流流过CE,在输出产生一个和输入同频但是电流要大的多的信号。

进入负半周,电流从右往左,下半部分导通,在输出产生一个更大的负向电流。
这样我们就实现了交流电流信号的放大功能。
到这里,其实推挽电流的大致原理就讲完了,下面简单举例一些应用场景:
音频功放:三极管推挽电路常用于音频功放电路中,可以实现音频信号的放大和输出。在推挽电路中,两个三极管交替工作,一个三极管将正半周信号放大输出,另一个三极管将负半周信号放大输出,从而实现了信号的放大和输出。
直流电机驱动器:三极管推挽电路也可以用于直流电机驱动器中,可以实现直流电机的正反转、调速等功能。推挽电路可以通过控制两个三极管的导通和截止,控制直流电机的转速和转向。
交流电源:三极管推挽电路也可以用于交流电源中,可以实现交流电源的电压调节和输出。推挽电路可以通过控制两个三极管的导通和截止,控制输出电压的大小和波形。
电子开关:三极管推挽电路也可以用作电子开关,可以控制高电压、高电流的开关。在开关电路中,两个三极管交替工作,一个三极管将电路连接到高电压、高电流源,另一个三极管将电路连接到地,从而实现了开关功能。
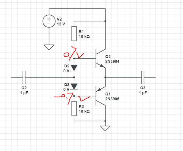
但是有没有人想过这样的一个问题:三极管的导通都是有一定的开启电压,也就是BE之间的导通电压,对于半导体硅来说,大多为0.7V. 那么当一个信号就在±0.7V的范围之内波动会怎么办呢?给你30秒思考一下。
没错,这种情况下俩个管子都不会导通。

这部分丢失的区域就叫做 交越失真 。那么怎么解决这种问题呢?
聪明的工程师其实早就想到了方法:

调整R1,R2的阻值,使得0.7V和-0.7V在图中得以实现。那么此时NPN和PNP都输入临界导通的状态。
举例来说,此时哪怕有一个0.1V的信号,那么在D2上方就会有一个0.8V的电压,NPN管子要导通。下管同理。
对于负向的波形也是一个道理,假设是-0.3V的信号,那么在D3下方就有一个-1V的压差,此时下管会导通。
这就是推挽电路你需要掌握的一些基础知识。
- 嵌入式的风向变了:2026纽伦堡嵌入式展透露这些趋势
- 高通确认不在GDC 2026发布新款骁龙G系列掌机处理器SoC
- 行业评论 从工具到平台:如何化解跨架构时代的工程开发和管理难题
- 阿里达摩院发布玄铁C950,打破全球RISC-V CPU性能纪录
- 面向嵌入式部署的神经网络优化:模型压缩深度解析
- Mujoco中添加Apriltag标签并实现相机识别教程
- 摩尔线程MTT S5000全面适配Qwen3.5三款新模型
- 英飞凌与宝马集团携手合作,基于Neue Klasse架构塑造软件定义汽车的未来
- 物理AI仿真新突破:摩尔线程与五一视界共建全栈国产化生态
- 爆火的OpenClaw! 告别云端,米尔RK3576开发板本地部署
- Altera 与 Arm 深化合作,共筑 AI 数据中心高效可编程新方案
- 莱迪思加入英伟达 Halos生态系统,通过Holoscan传感器桥接技术提升物理人工智能安全性
- 芯科科技闪耀2026嵌入式世界展 以Connected Intelligence赋能,构建边缘智能网联新生态
- 边缘计算主机盒选购指南:五大核心指标解析
- Arm AGI CPU 更多细节:台积电 3nm 制程、Neoverse V3 微架构
- Arm AGI CPU 重磅发布:构筑代理式 AI 云时代的芯片基石
- Arm 拓展其计算平台矩阵,首次跨足芯片产品
- 阿里达摩院发布RISC-V CPU玄铁C950,首次原生支持千亿参数大模型
- 边缘 AI 加速的 Arm® Cortex® ‑M0+ MCU 如何为电子产品注入更强智能




